2025届湖南省各地高一下生物期末调研试题含解析

2025届湖南省各地高一下生物期末调研试题含解析_第1页
1/9
2025届湖南省各地高一下生物期末调研试题含解析_第2页
2/9
2025届湖南省各地高一下生物期末调研试题含解析_第3页
3/9
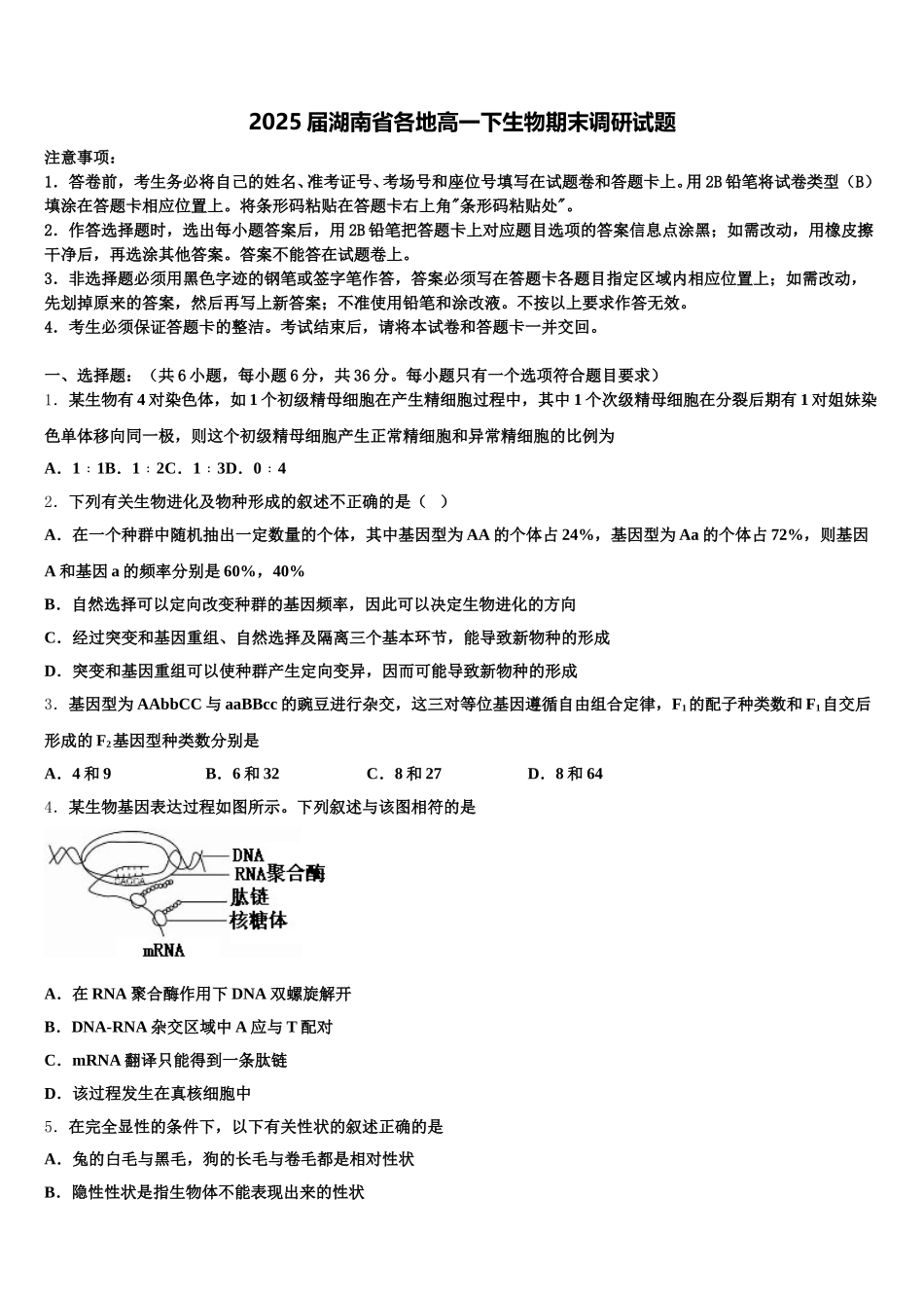
2025 届湖南省各地高一下生物期末调研试题注意事项:1.答卷前,考生务必将自己的姓名、准考证号、考场号和座位号填写在试题卷和答题卡上。用 2B 铅笔将试卷类型(B)填涂在答题卡相应位置上。将条形码粘贴在答题卡右上角"条形码粘贴处"。2.作答选择题时,选出每小题答案后,用 2B 铅笔把答题卡上对应题目选项的答案信息点涂黑;如需改动,用橡皮擦干净后,再选涂其他答案。答案不能答在试题卷上。3.非选择题必须用黑色字迹的钢笔或签字笔作答,答案必须写在答题卡各题目指定区域内相应位置上;如需改动,先划掉原来的答案,然后再写上新答案;不准使用铅笔和涂改液。不按以上要求作答无效。4.考生必须保证答题卡的整洁。考试结束后,请将本试卷和答题卡一并交回。一、选择题:(共 6 小题,每小题 6 分,共 36 分。每小题只有一个选项符合题目要求)1.某生物有 4 对染色体,如 1 个初级精母细胞在产生精细胞过程中,其中 1 个次级精母细胞在分裂后期有 1 对姐妹染色单体移向同一极,则这个初级精母细胞产生正常精细胞和异常精细胞的比例为A.11B﹕.12C﹕.13D﹕.04﹕2.下列有关生物进化及物种形成的叙述不正确的是( )A.在一个种群中随机抽出一定数量的个体,其中基因型为 AA 的个体占 24%,基因型为 Aa 的个体占 72%,则基因A 和基因 a 的频率分别是 60%,40%B.自然选择可以定向改变种群的基因频率,因此可以决定生物进化的方向C.经过突变和基因重组、自然选择及隔离三个基本环节,能导致新物种的形成D.突变和基因重组可以使种群产生定向变异,因而可能导致新物种的形成3.基因型为 AAbbCC 与 aaBBcc 的豌豆进行杂交,这三对等位基因遵循自由组合定律,F1的配子种类数和 F1自交后形成的 F2基因型种类数分别是A.4 和 9B.6 和 32C.8 和 27D.8 和 644.某生物基因表达过程如图所示。下列叙述与该图相符的是A.在 RNA 聚合酶作用下 DNA 双螺旋解开B.DNA-RNA 杂交区域中 A 应与 T 配对C.mRNA 翻译只能得到一条肽链D.该过程发生在真核细胞中5.在完全显性的条件下,以下有关性状的叙述正确的是A.兔的白毛与黑毛,狗的长毛与卷毛都是相对性状B.隐性性状是指生物体不能表现出来的性状C.纯合子自交后代不会发生性状分离,杂合子自交后代不会出现纯合子D.具有相对性状的纯合亲本杂交,F1 表现出的性状是显性性状6.DNA 分子经过诱变,某位点上的一个正常碱基(设为 P)变...

1、当您付费下载文档后,您只拥有了使用权限,并不意味着购买了版权,文档只能用于自身使用,不得用于其他商业用途(如 [转卖]进行直接盈利或[编辑后售卖]进行间接盈利)。
2、本站所有内容均由合作方或网友上传,本站不对文档的完整性、权威性及其观点立场正确性做任何保证或承诺!文档内容仅供研究参考,付费前请自行鉴别。
3、如文档内容存在违规,或者侵犯商业秘密、侵犯著作权等,请点击“违规举报”。

碎片内容

2025届湖南省各地高一下生物期末调研试题含解析

您可能关注的文档

确认删除?