2025年江苏省泰州市兴化一中高二物理第二学期期中经典试题含解析

2025年江苏省泰州市兴化一中高二物理第二学期期中经典试题含解析_第1页
1/14
2025年江苏省泰州市兴化一中高二物理第二学期期中经典试题含解析_第2页
2/14
2025年江苏省泰州市兴化一中高二物理第二学期期中经典试题含解析_第3页
3/14
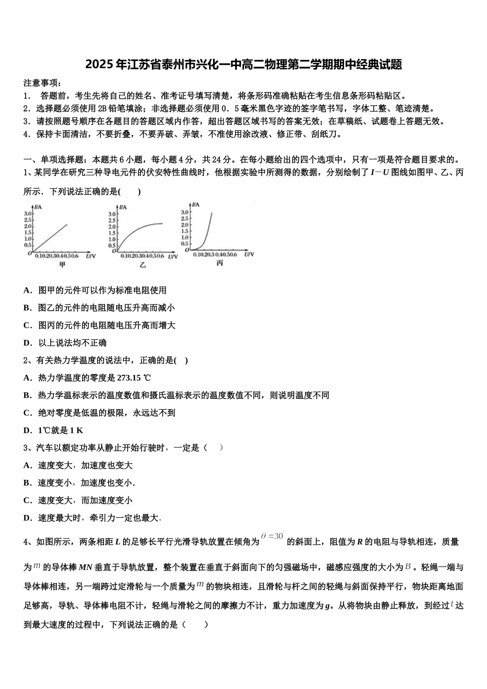
2025 年江苏省泰州市兴化一中高二物理第二学期期中经典试题注意事项:1. 答题前,考生先将自己的姓名、准考证号填写清楚,将条形码准确粘贴在考生信息条形码粘贴区。2.选择题必须使用 2B 铅笔填涂;非选择题必须使用 0.5 毫米黑色字迹的签字笔书写,字体工整、笔迹清楚。3.请按照题号顺序在各题目的答题区域内作答,超出答题区域书写的答案无效;在草稿纸、试题卷上答题无效。4.保持卡面清洁,不要折叠,不要弄破、弄皱,不准使用涂改液、修正带、刮纸刀。一、单项选择题:本题共 6 小题,每小题 4 分,共 24 分。在每小题给出的四个选项中,只有一项是符合题目要求的。1、某同学在研究三种导电元件的伏安特性曲线时,他根据实验中所测得的数据,分别绘制了 I-U 图线如图甲、乙、丙所示.下列说法正确的是( )A.图甲的元件可以作为标准电阻使用B.图乙的元件的电阻随电压升高而减小C.图丙的元件的电阻随电压升高而增大D.以上说法均不正确2、有关热力学温度的说法中,正确的是( )A.热力学温度的零度是 273.15 ℃B.热力学温标表示的温度数值和摄氏温标表示的温度数值不同,则说明温度不同C.绝对零度是低温的极限,永远达不到D.1℃就是 1 K3、汽车以额定功率从静止开始行驶时,一定是( )A.速度变大,加速度也变大B.速度变小,加速度也变小.C.速度变大,而加速度变小D.速度最大时,牵引力一定也最大.4、如图所示,两条相距 L 的足够长平行光滑导轨放置在倾角为的斜面上,阻值为 R 的电阻与导轨相连,质量为的导体棒 MN 垂直于导轨放置,整个装置在垂直于斜面向下的匀强磁场中,磁感应强度的大小为。轻绳一端与导体棒相连,另一端跨过定滑轮与一个质量为的物块相连,且滑轮与杆之间的轻绳与斜面保持平行,物块距离地面足够高,导轨、导体棒电阻不计,轻绳与滑轮之间的摩擦力不计,重力加速度为 g。从将物块由静止释放,到经过 达到最大速度的过程中,下列说法正确的是( )A.导体棒 M 端电势高于 N 端电势B.导体棒的加速度可能大于C.通过导体棒的电荷量为D.导体棒运动的最大速度大小为5、如图是某次心脏除颤器的模拟治疗,该心脏除颤器的电容器电容为 15,充电至 9.0kV 电压,如果电容器在2.0ms 时间内完成放电,下列说法正确的是( )A.放电之后,电容器的电容为零B.该次放电前,电容器存储的电量为 135CC.该次通过人体的电流是 67.5AD.该电容器的击穿电压为 9kV6、关于机械波...

1、当您付费下载文档后,您只拥有了使用权限,并不意味着购买了版权,文档只能用于自身使用,不得用于其他商业用途(如 [转卖]进行直接盈利或[编辑后售卖]进行间接盈利)。
2、本站所有内容均由合作方或网友上传,本站不对文档的完整性、权威性及其观点立场正确性做任何保证或承诺!文档内容仅供研究参考,付费前请自行鉴别。
3、如文档内容存在违规,或者侵犯商业秘密、侵犯著作权等,请点击“违规举报”。

碎片内容

2025年江苏省泰州市兴化一中高二物理第二学期期中经典试题含解析

您可能关注的文档

确认删除?