内蒙古自治区包头市二中2025-2026学年高一上化学期中经典模拟试题含解析

内蒙古自治区包头市二中2025-2026学年高一上化学期中经典模拟试题含解析_第1页
1/19
内蒙古自治区包头市二中2025-2026学年高一上化学期中经典模拟试题含解析_第2页
2/19
内蒙古自治区包头市二中2025-2026学年高一上化学期中经典模拟试题含解析_第3页
3/19
内蒙古自治区包头市二中 2025-2026 学年高一上化学期中经典模拟试题注意事项:1.答题前,考生先将自己的姓名、准考证号码填写清楚,将条形码准确粘贴在条形码区域内。2.答题时请按要求用笔。3.请按照题号顺序在答题卡各题目的答题区域内作答,超出答题区域书写的答案无效;在草稿纸、试卷上答题无效。4.作图可先使用铅笔画出,确定后必须用黑色字迹的签字笔描黑。5.保持卡面清洁,不要折暴、不要弄破、弄皱,不准使用涂改液、修正带、刮纸刀。一、选择题(共包括 22 个小题。每小题均只有一个符合题意的选项)1、铝与稀硝酸发生反应的化学方程式为;Al+HNO3=Al(NO3)3+NO↑+H2O,若配平方程式后,HNO3的计量系数应该是( )A.2 B.4 C.6 D.82、X、Y、Z、W 是原子序数依次增大的短周期主族元素,X 是原子半径最小的元素;Y 元素原子的最外层电子数是电子层数的 2 倍;Z 元素的-1 价阴离子、W 元素的+3 价阳离子的核外电子排布均与氖原子相同。下列说法中正确的是A.X、Y 形成的化合物只含有极性键 B.X 单质和 Z 单质在暗处就能剧烈反应C.含 W 元素的盐溶液一定显酸性 D.Z 离子半径小于 W 离子半径3、 “绿色化学”是当今社会人们提出的一个新概念。在绿色化学中,一个重要的衡量指标是原子利用率。其计算公式为: ,现有工业上用乙基蒽醌制备 H2O2,其工艺流程的反应方程式为则用乙基蒽醌法制备 H2O2的原子利用率是A.12.6% B.12.5% C.94.1% D.100%4、下列有关物质用途的叙述中,不正确的是A.碘化银用于人工降雨B.氢氧化钠用于制食盐C.碘酒用来消毒D.盐酸用于除铁锈5、下列说法正确的是A.物质的量就是 1mol 物质的质量B.1mol 水中含有 2mol 氢和 1mol 氧C.摩尔是国际单位制中一个物理量D.3mol与 2mol所含原子数相等6、NA代表阿伏加德罗常数,下列说法正确的是( )A.标准状况下,11.2L 酒精所含分子数为 0.5NAB.40gNaOH 含有氧原子数为 NAC.22.4L O2所含的原子数目为 NAD.标准状况下,22.4L 氢气含有 NA个氢原子7、下列物质属于电解质的是( )A.CaCO3 B.稀硫酸 C.液氨 D.NO28、下列说法中正确的是( )① 只要能源充足而且价格低廉,废弃物中的原子都可以成为有用物质的原料 ② 化学家能合成大量自然界中并不存在的新物质、新材料 ③ 学习化学不限于书本和实验室,成功的关键在于如何激发自己对于自然现象的兴趣④ 实验是学习化学、体验化学和探究化学过程...

1、当您付费下载文档后,您只拥有了使用权限,并不意味着购买了版权,文档只能用于自身使用,不得用于其他商业用途(如 [转卖]进行直接盈利或[编辑后售卖]进行间接盈利)。
2、本站所有内容均由合作方或网友上传,本站不对文档的完整性、权威性及其观点立场正确性做任何保证或承诺!文档内容仅供研究参考,付费前请自行鉴别。
3、如文档内容存在违规,或者侵犯商业秘密、侵犯著作权等,请点击“违规举报”。

碎片内容

内蒙古自治区包头市二中2025-2026学年高一上化学期中经典模拟试题含解析

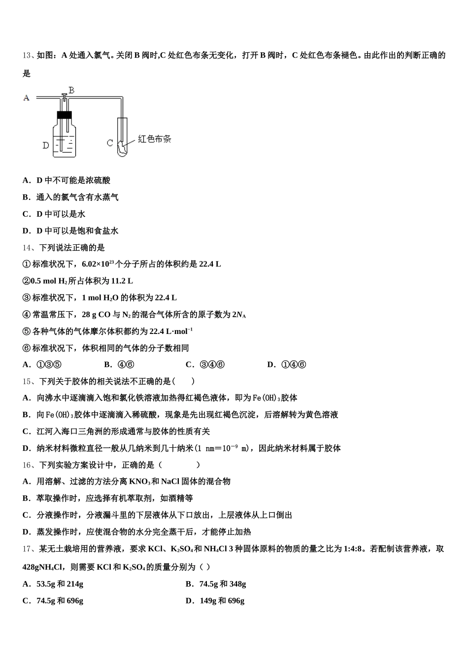
您可能关注的文档

确认删除?