2025年湖南省长沙市长郡湘府中学化学高一第一学期期中综合测试模拟试题含解析

2025年湖南省长沙市长郡湘府中学化学高一第一学期期中综合测试模拟试题含解析_第1页
1/17
2025年湖南省长沙市长郡湘府中学化学高一第一学期期中综合测试模拟试题含解析_第2页
2/17
2025年湖南省长沙市长郡湘府中学化学高一第一学期期中综合测试模拟试题含解析_第3页
3/17
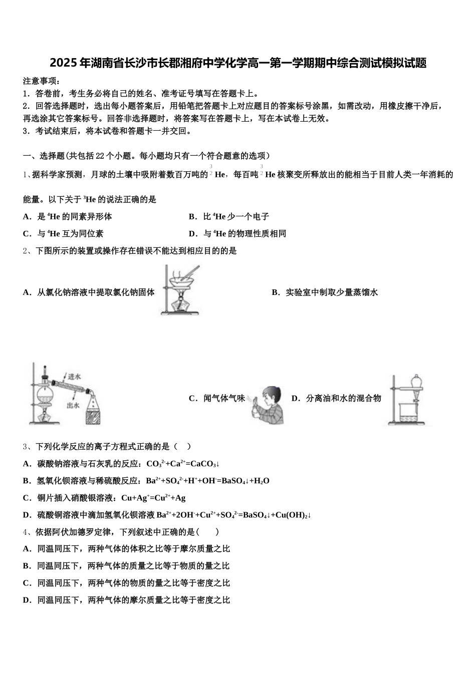
2025 年湖南省长沙市长郡湘府中学化学高一第一学期期中综合测试模拟试题注意事项:1.答卷前,考生务必将自己的姓名、准考证号填写在答题卡上。2.回答选择题时,选出每小题答案后,用铅笔把答题卡上对应题目的答案标号涂黑,如需改动,用橡皮擦干净后,再选涂其它答案标号。回答非选择题时,将答案写在答题卡上,写在本试卷上无效。3.考试结束后,将本试卷和答题卡一并交回。一、选择题(共包括 22 个小题。每小题均只有一个符合题意的选项)1、据科学家预测,月球的土壤中吸附着数百万吨的 He,每百吨 He 核聚变所释放出的能相当于目前人类一年消耗的能量。以下关于 3He 的说法正确的是A.是 4He 的同素异形体B.比 4He 少一个电子C.与 4He 互为同位素D.与 4He 的物理性质相同2、下图所示的装置或操作存在错误不能达到相应目的的是A.从氯化钠溶液中提取氯化钠固体B.实验室中制取少量蒸馏水C.闻气体气味D.分离油和水的混合物3、下列化学反应的离子方程式正确的是( )A.碳酸钠溶液与石灰乳的反应:CO32-+Ca2+=CaCO3↓B.氢氧化钡溶液与稀硫酸反应:Ba2++SO42-+H++OH-=BaSO4↓+H2OC.铜片插入硝酸银溶液:Cu+Ag+=Cu2++AgD.硫酸铜溶液中滴加氢氧化钡溶液 Ba2++2OH-+Cu2++SO42-=BaSO4↓+Cu(OH)2↓4、依据阿伏加德罗定律,下列叙述中正确的是( )A.同温同压下,两种气体的体积之比等于摩尔质量之比B.同温同压下,两种气体的质量之比等于物质的量之比C.同温同压下,两种气体的物质的量之比等于密度之比D.同温同压下,两种气体的摩尔质量之比等于密度之比5、现有以下物质:① NaCl 溶液 ② CH3COOH ③NH3 ④BaSO4 ⑤ 蔗糖 ⑥ H2O,其中属于电解质的是( )A.②③④B.②④⑥C.③④⑤D.①②④6、2019 年 9 月 29 日上午十点,主席向 89 岁高龄的诺贝尔医学奖获得者屠呦呦授予“共和国勋章”。以表彰她在青蒿素方面做出的突出贡献。提取青蒿素通常可以用乙醚浸取。这与下列哪种方法的原理相同( )A.分液法B.过滤法C.结晶法D.萃取法7、设 NA代表阿伏加德罗常数,下列说法正确的是( )① 标准状况下,11.2L 以任意比例混合的氮气和氧气所含的原子数为 NA②4.6g 钠由原子变成离子时,得到的电子数为 0.2 NA③ 物质的量浓度为 1 mol·L-1的 MgCl2溶液,含有 Cl-数为 2 NA④ 标准状况下,22.4LCCl4中所含分子数为 NA⑤ 常温常压下,32g O2和 O3混合气体中含有原子数为 2NA⑥1...

1、当您付费下载文档后,您只拥有了使用权限,并不意味着购买了版权,文档只能用于自身使用,不得用于其他商业用途(如 [转卖]进行直接盈利或[编辑后售卖]进行间接盈利)。
2、本站所有内容均由合作方或网友上传,本站不对文档的完整性、权威性及其观点立场正确性做任何保证或承诺!文档内容仅供研究参考,付费前请自行鉴别。
3、如文档内容存在违规,或者侵犯商业秘密、侵犯著作权等,请点击“违规举报”。

碎片内容

2025年湖南省长沙市长郡湘府中学化学高一第一学期期中综合测试模拟试题含解析

您可能关注的文档

确认删除?