广东省广州市黄埔区重点名校2026届中考冲刺(3)语文试题试卷含解析

广东省广州市黄埔区重点名校2026届中考冲刺(3)语文试题试卷含解析_第1页
1/18
广东省广州市黄埔区重点名校2026届中考冲刺(3)语文试题试卷含解析_第2页
2/18
广东省广州市黄埔区重点名校2026届中考冲刺(3)语文试题试卷含解析_第3页
3/18
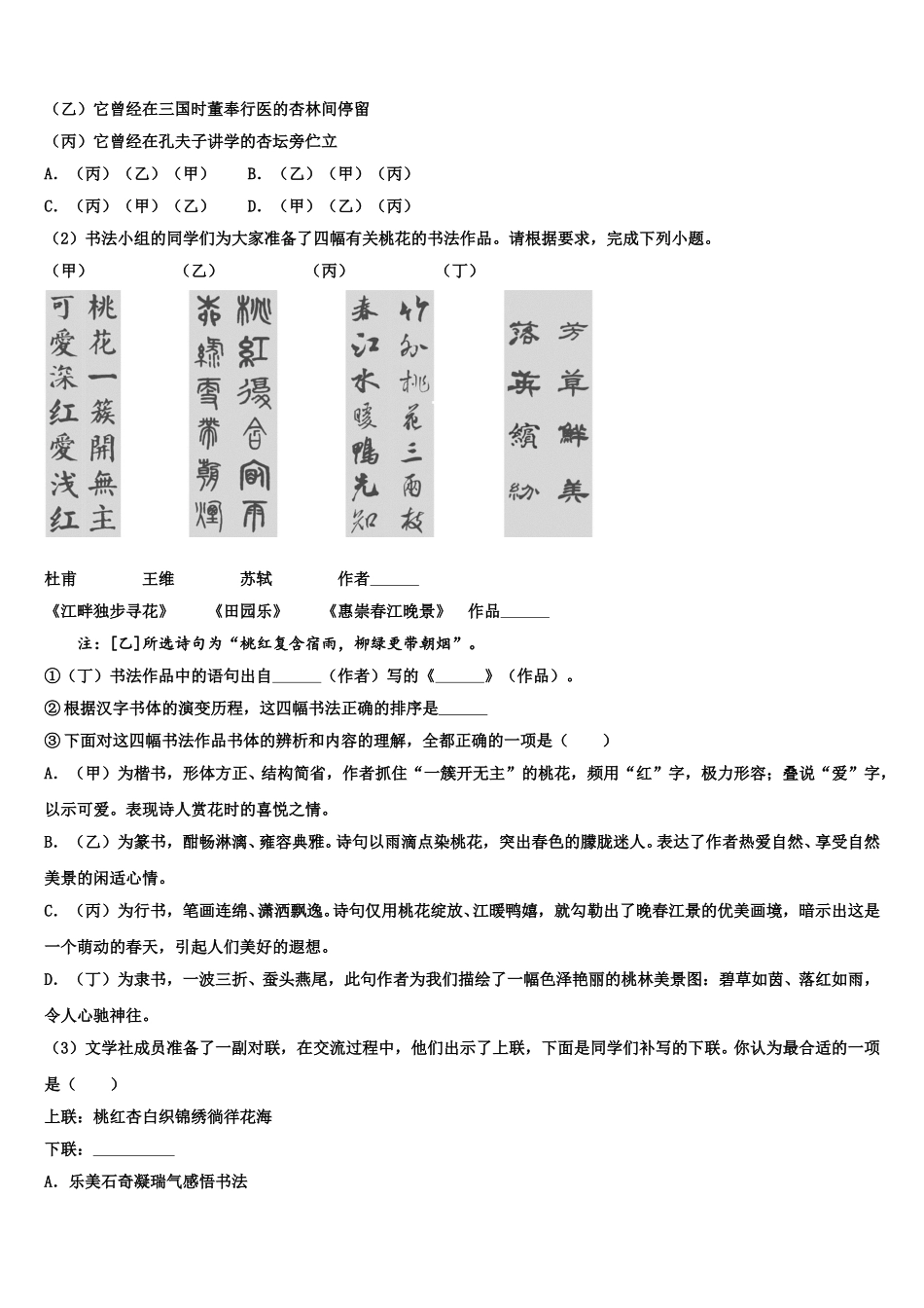
广东省广州市黄埔区重点名校 2026 届中考冲刺(3)语文试题试卷注意事项:1.答卷前,考生务必将自己的姓名、准考证号、考场号和座位号填写在试题卷和答题卡上。用 2B 铅笔将试卷类型(B)填涂在答题卡相应位置上。将条形码粘贴在答题卡右上角"条形码粘贴处"。2.作答选择题时,选出每小题答案后,用 2B 铅笔把答题卡上对应题目选项的答案信息点涂黑;如需改动,用橡皮擦干净后,再选涂其他答案。答案不能答在试题卷上。3.非选择题必须用黑色字迹的钢笔或签字笔作答,答案必须写在答题卡各题目指定区域内相应位置上;如需改动,先划掉原来的答案,然后再写上新答案;不准使用铅笔和涂改液。不按以上要求作答无效。4.考生必须保证答题卡的整洁。考试结束后,请将本试卷和答题卡一并交回。一、积累与运用1.下列词语中没有错别字的一项是( )A.箫瑟 讴歌 孵化器 通霄达旦B.寒噤 朗润 萤光屏 更胜一畴C.恻隐 旁骛 口头禅 花团锦簇D.斟酌 幅射 挖墙角 相得益彰2.对下列句子修改有误的一项是( )A.夏汛将至,国家防汛总指挥要求各地采取加强宣传,积极准备,使长江安全度汛。修改:删去“采取”。B.相关专家呼吁尽快建立防控校园欺凌的有效机制,以便及早干预、发现和制止欺凌行为。修改:把“干预”和“发现”调换位置。C.“伸手的人生没滋味,拼搏的人生才幸福。”抚顺各级政府积极支持贫困户靠自己的努力走上脱贫致富,涌现了一大批不等不靠的自主脱贫典型。修改:在“典型”后加“人物”。D.各级医院先后采用了互联网挂号、电话预约等办法,改善医疗服务水平,这些举措深受广大群众的欢迎。修改:把“改善”改为“提高”。3.下列各句中划线字的字音有误的一项是( )A.那朵红莲,被那繁密(mì)的雨点,打得左右攲(qī)斜。在无遮蔽的天空之下,我不敢下台阶去,也无法可想。B.这是达卡多拉游泳运动场的八千名观众一齐翘(qiào)首而望、屏息敛声的一刹(shà)那。C.鸟儿将巢安在繁花嫩(nèn)叶当中,高兴起来了,呼朋引伴地卖弄清脆的喉咙,唱出宛转的曲子,跟轻风流水应和(hè)着。D.只听咯(kā)吧一声,一丈青大娘折断了一棵茶碗口粗细的河柳,带着呼呼风声挥舞起来,把这几个纤(qiàn)夫扫下河去,就像正月十五煮元宵,纷纷落水。4.下列词语中加点字读音和字形完全正确的一项是( )A.按捺(nài) 锲而不舍(qiè) 凌乱 纷至踏来B.晦暗(huì) 瞠目结舌(tāng) 蹒跚 眼花瞭乱...

1、当您付费下载文档后,您只拥有了使用权限,并不意味着购买了版权,文档只能用于自身使用,不得用于其他商业用途(如 [转卖]进行直接盈利或[编辑后售卖]进行间接盈利)。
2、本站所有内容均由合作方或网友上传,本站不对文档的完整性、权威性及其观点立场正确性做任何保证或承诺!文档内容仅供研究参考,付费前请自行鉴别。
3、如文档内容存在违规,或者侵犯商业秘密、侵犯著作权等,请点击“违规举报”。

碎片内容

广东省广州市黄埔区重点名校2026届中考冲刺(3)语文试题试卷含解析

您可能关注的文档

确认删除?