湖北省昆明市黄冈实验学校2025届高一生物第二学期期末调研模拟试题含解析

湖北省昆明市黄冈实验学校2025届高一生物第二学期期末调研模拟试题含解析_第1页
1/8
湖北省昆明市黄冈实验学校2025届高一生物第二学期期末调研模拟试题含解析_第2页
2/8
湖北省昆明市黄冈实验学校2025届高一生物第二学期期末调研模拟试题含解析_第3页
3/8
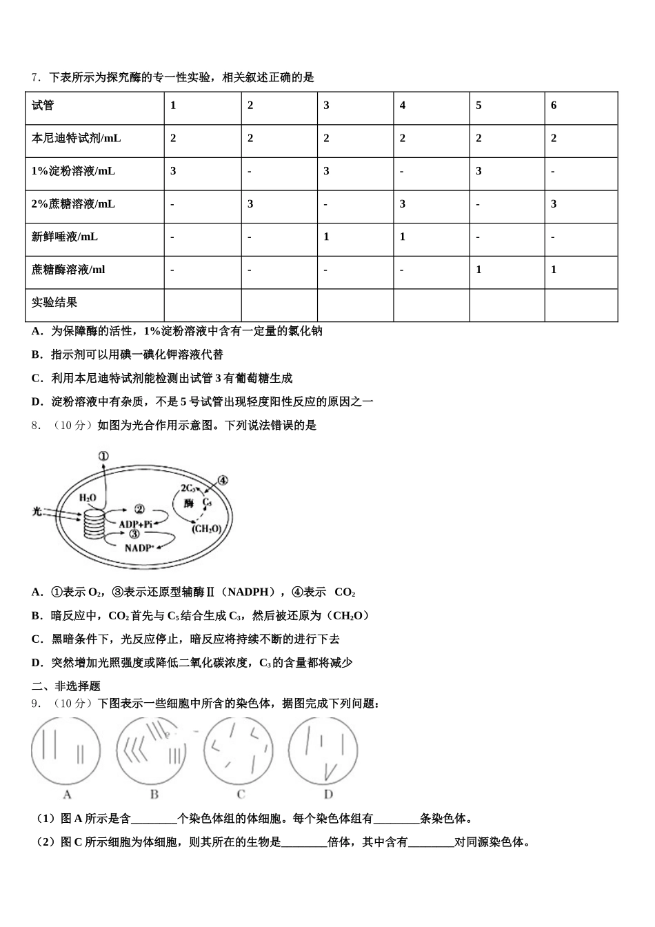
湖北省昆明市黄冈实验学校 2025 届高一生物第二学期期末调研模拟试题注意事项1.考生要认真填写考场号和座位序号。2.试题所有答案必须填涂或书写在答题卡上,在试卷上作答无效。第一部分必须用 2B 铅笔作答;第二部分必须用黑色字迹的签字笔作答。3.考试结束后,考生须将试卷和答题卡放在桌面上,待监考员收回。一、选择题(本大题共 7 小题,每小题 6 分,共 42 分。)1.当细菌外毒素再次侵入人体后,主要是体液免疫发挥作用,其免疫过程是( )A.B 细胞→浆细胞,释放淋巴因子消灭外毒素B.B 细胞→产生抗体,特异性抗体与外毒素结合C.记忆 B 细胞→B 细胞,释放淋巴因子消灭外毒素D.记忆 B 细胞→浆细胞,产生特异性抗体并与外毒素结合2.在“性状分离比的模拟”实验中,有人在两个小罐中分别放了 20 个、50 个玻璃球。下列对他的这种做法的评价,你认为正确的是A.会影响配子出现的概率,从而导致实验结果误差增大B.两个罐中玻璃球数量不同,会影响实验的结果C.每次抓出的两个球统计后放在一边,全部抓完后再放回小桶重新开始D.玻璃球数量多的罐代表雄性生殖器官3.下列哪项形成了新物种 ( )A.二倍体的西瓜经秋水仙素处理成为四倍体西瓜B.桦尺蠖体色的基因频率由 S(灰色)95%变为 s(黑色)95%C.马与驴交配产生了骡D.克隆多莉羊4.牦牛的毛色中,黑色对红色为显性,为了确定一头黑色母牛是否为纯合子,应选择交配的公牛最好是A.黑色纯合子B.黑色杂合子C.红色纯合子D.红色杂合子5.下列不属于行为信息的是A.雄孔雀在雌孔雀面前的频频开屏B.侦察蜂的“圆圈舞”C.某些鸟类的求偶炫耀D.狗在外出时的频频撒尿6.某双链 DNA 分子中有脱氧核苷酸 4000 个,已知腺嘌呤和胸腺嘧啶之和占碱基总数的 60%,那么该 DNA 分子连续复制 2 次所需要的游离鸟嘌呤脱氧核苷酸分子数是( )A.800 个B.1600 个C.2400 个D.3200 个7.下表所示为探究酶的专一性实验,相关叙述正确的是试管123456本尼迪特试剂/mL2222221%淀粉溶液/mL3-3-3-2%蔗糖溶液/mL-3-3-3新鲜唾液/mL--11--蔗糖酶溶液/ml----11实验结果A.为保障酶的活性,1%淀粉溶液中含有一定量的氯化钠B.指示剂可以用碘一碘化钾溶液代替C.利用本尼迪特试剂能检测出试管 3 有葡萄糖生成D.淀粉溶液中有杂质,不是 5 号试管出现轻度阳性反应的原因之一8.(10 分)如图为光合作用示意图。下列说法错误的是A.①表示 O2,③表示还原型辅酶Ⅱ...

1、当您付费下载文档后,您只拥有了使用权限,并不意味着购买了版权,文档只能用于自身使用,不得用于其他商业用途(如 [转卖]进行直接盈利或[编辑后售卖]进行间接盈利)。
2、本站所有内容均由合作方或网友上传,本站不对文档的完整性、权威性及其观点立场正确性做任何保证或承诺!文档内容仅供研究参考,付费前请自行鉴别。
3、如文档内容存在违规,或者侵犯商业秘密、侵犯著作权等,请点击“违规举报”。

碎片内容

湖北省昆明市黄冈实验学校2025届高一生物第二学期期末调研模拟试题含解析

您可能关注的文档

确认删除?