江苏省宿迁市沭阳中学2024-2025学年高一物理第二学期期末达标检测模拟试题含解析

江苏省宿迁市沭阳中学2024-2025学年高一物理第二学期期末达标检测模拟试题含解析_第1页
1/12
江苏省宿迁市沭阳中学2024-2025学年高一物理第二学期期末达标检测模拟试题含解析_第2页
2/12
江苏省宿迁市沭阳中学2024-2025学年高一物理第二学期期末达标检测模拟试题含解析_第3页
3/12
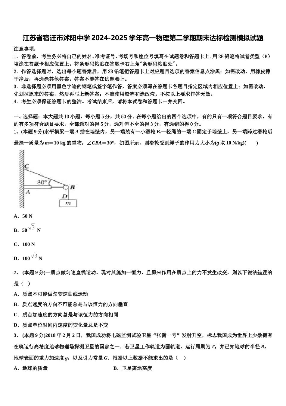
江苏省宿迁市沭阳中学 2024-2025 学年高一物理第二学期期末达标检测模拟试题注意事项:1.答卷前,考生务必将自己的姓名、准考证号、考场号和座位号填写在试题卷和答题卡上。用 2B 铅笔将试卷类型(B)填涂在答题卡相应位置上。将条形码粘贴在答题卡右上角"条形码粘贴处"。2.作答选择题时,选出每小题答案后,用 2B 铅笔把答题卡上对应题目选项的答案信息点涂黑;如需改动,用橡皮擦干净后,再选涂其他答案。答案不能答在试题卷上。3.非选择题必须用黑色字迹的钢笔或签字笔作答,答案必须写在答题卡各题目指定区域内相应位置上;如需改动,先划掉原来的答案,然后再写上新答案;不准使用铅笔和涂改液。不按以上要求作答无效。4.考生必须保证答题卡的整洁。考试结束后,请将本试卷和答题卡一并交回。一、选择题:本大题共 10 小题,每小题 5 分,共 50 分。在每小题给出的四个选项中,有的只有一项符合题目要求,有的有多项符合题目要求。全部选对的得 5 分,选对但不全的得 3 分,有选错的得 0 分。1、 (本题 9 分)水平横梁一端 A 插在墙壁内,另一端装有一小滑轮 B.一轻绳的一端 C 固定于墙壁上,另一端跨过滑轮后悬挂一质量为 m=10 kg 的重物,∠CBA=30°,如图所示,则滑轮受到绳子的作用力大小为(g 取 10 N/kg)( )A.50 NB.50 NC.100 ND.100N2、 (本题 9 分)一质点做匀速直线运动。现对其施加一恒力,且原来作用在质点上的力不发生改变,则以下说法错误的是( )A.质点不可能做匀变速曲线运动B.质点速度的方向不可能总是与该恒力的方向垂直C.质点加速度的方向总是与该恒力的方向相同D.质点单位时间内速度的变化量总是不变3、 (本题 9 分)2018 年 2 月 2 日,我国成功将电磁监测试验卫星“张衡一号”发射升空,标志我国成为世界上少数拥有在轨运行高精度地球物理场探测卫星的国家之一.若卫星工作轨道为圆轨道,运行周期为 T,并已知地球的半径 R,地球表面的重力加速度 g,以及引力常量 G.根据以上数据不能求出的是( )A.地球的质量B.卫星离地高度C.卫星线速度的大小D.卫星向心力的大小4、 (本题 9 分)一个物体沿粗糙斜面匀速滑下,下列说法正确的是( )A.物体机械能不变,内能也不变B.物体机械能减小,内能不变C.物体机械能减小,内能增大,机械能与内能总量减小D.物体机械能减小,内能增大,机械能与内能总量不变5、 (本题 9 分)如图所示为摩托车比赛转弯...

1、当您付费下载文档后,您只拥有了使用权限,并不意味着购买了版权,文档只能用于自身使用,不得用于其他商业用途(如 [转卖]进行直接盈利或[编辑后售卖]进行间接盈利)。
2、本站所有内容均由合作方或网友上传,本站不对文档的完整性、权威性及其观点立场正确性做任何保证或承诺!文档内容仅供研究参考,付费前请自行鉴别。
3、如文档内容存在违规,或者侵犯商业秘密、侵犯著作权等,请点击“违规举报”。

碎片内容

江苏省宿迁市沭阳中学2024-2025学年高一物理第二学期期末达标检测模拟试题含解析

您可能关注的文档

确认删除?