甘肃省武威市六中2025届物理高二下期中达标检测试题含解析

甘肃省武威市六中2025届物理高二下期中达标检测试题含解析_第1页
1/13
甘肃省武威市六中2025届物理高二下期中达标检测试题含解析_第2页
2/13
甘肃省武威市六中2025届物理高二下期中达标检测试题含解析_第3页
3/13
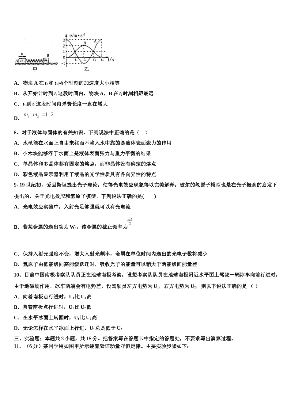
甘肃省武威市六中 2025 届物理高二下期中达标检测试题考生请注意:1.答题前请将考场、试室号、座位号、考生号、姓名写在试卷密封线内,不得在试卷上作任何标记。2.第一部分选择题每小题选出答案后,需将答案写在试卷指定的括号内,第二部分非选择题答案写在试卷题目指定的位置上。3.考生必须保证答题卡的整洁。考试结束后,请将本试卷和答题卡一并交回。一、单项选择题:本题共 6 小题,每小题 4 分,共 24 分。在每小题给出的四个选项中,只有一项是符合题目要求的。1、根据热力学第二定律,下列说法中错误的是( )A.电流的电能不可能全部变成内能B.在火力发电中,燃气的内能不可能全部变为电能C.在热机中,燃气的内能不可能全部变为机械能D.在热传导中,热量不可能自发地从低温物体传递给高温物体2、如图所示,一个匝数为 10 的矩形线圈在匀强磁场中绕垂直于磁场的轴匀速转动,周期为 T.若把万用电表的选择开关拨到交流电压挡,测得 a、b 两点间的电压为 20 V,则可知:从中性面开始计时,当 t=T/8 时,穿过线圈的磁通量的变化率约为( )A.1.41 Wb/s B.2.0 Wb/sC.14.1 Wb/s D.20.0 Wb/s3、如图所示,一金属铜球用绝缘细线挂于 O 点,将铜球拉离平衡位置并释放,铜球摆动过程中经过有界的水平匀强磁场区域,若不计空气阻力,则( ) A.铜球向右穿过磁场后,还能摆至原来的高度B.在进入和离开磁场时,铜球中均有涡流产生C.铜球进入磁场后离最低点越近速度越大,涡流也越大D.铜球最终将静止在竖直方向的最低点4、下列说法中正确的是( )A.水是浸润液体,水银是不浸润液体B.液体表面层里的分子比液体内部的分子稀疏,也就使表面层里的分子间距离比液体内部分子间距离大些,所以,表面层里分子间的相互作用表现为斥力,这是表面张力存在的原因C.不浸润现象中,附着层里的分子比液体内部稀疏D.为了把地下水分引上来要把地面上的土壤锄松5、关于回旋加速器,下述说法中不正确是( )A.电场的作用是使带电粒子加速,动能增大B.电场和磁场交替使带电粒子加速C.磁场的作用是使带电粒子在磁场中回旋,获得多次被加速的机会D.D 形盒的半径越大,射出的带电粒子获得的能量越多6、关于产生感应电流的条件,下列说法正确的是( )A.只要闭合导体回路在磁场中运动,回路中就一定有感应电流B.只要闭合导体回路中有磁通量,回路中就有感应电流C.只要导体做切割磁感线运动,就有感应电流产生D.只要穿过...

1、当您付费下载文档后,您只拥有了使用权限,并不意味着购买了版权,文档只能用于自身使用,不得用于其他商业用途(如 [转卖]进行直接盈利或[编辑后售卖]进行间接盈利)。
2、本站所有内容均由合作方或网友上传,本站不对文档的完整性、权威性及其观点立场正确性做任何保证或承诺!文档内容仅供研究参考,付费前请自行鉴别。
3、如文档内容存在违规,或者侵犯商业秘密、侵犯著作权等,请点击“违规举报”。

碎片内容

甘肃省武威市六中2025届物理高二下期中达标检测试题含解析

您可能关注的文档

确认删除?