甘肃省永昌县四中2025年高二物理第二学期期中质量跟踪监视试题含解析

甘肃省永昌县四中2025年高二物理第二学期期中质量跟踪监视试题含解析_第1页
1/12
甘肃省永昌县四中2025年高二物理第二学期期中质量跟踪监视试题含解析_第2页
2/12
甘肃省永昌县四中2025年高二物理第二学期期中质量跟踪监视试题含解析_第3页
3/12
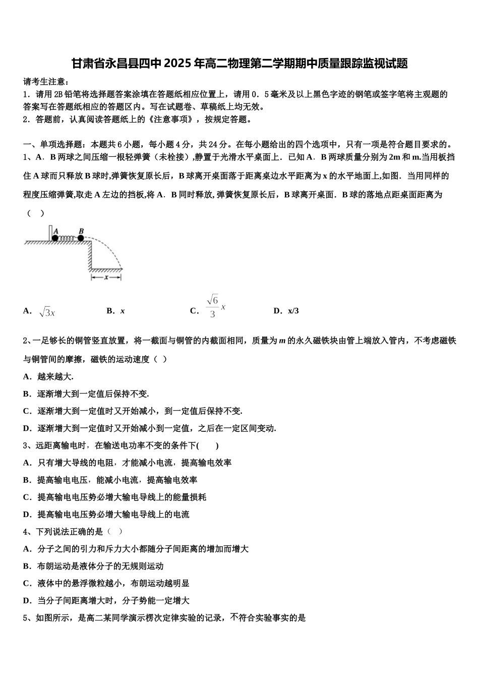
甘肃省永昌县四中 2025 年高二物理第二学期期中质量跟踪监视试题请考生注意:1.请用 2B 铅笔将选择题答案涂填在答题纸相应位置上,请用 0.5 毫米及以上黑色字迹的钢笔或签字笔将主观题的答案写在答题纸相应的答题区内。写在试题卷、草稿纸上均无效。2.答题前,认真阅读答题纸上的《注意事项》,按规定答题。一、单项选择题:本题共 6 小题,每小题 4 分,共 24 分。在每小题给出的四个选项中,只有一项是符合题目要求的。1、A.B 两球之间压缩一根轻弹簧(未栓接),静置于光滑水平桌面上.已知 A.B 两球质量分别为 2m 和 m.当用板挡住 A 球而只释放 B 球时,弹簧恢复原长后,B 球离开桌面落于距离桌边水平距离为 x 的水平地面上,如图.当用同样的程度压缩弹簧,取走 A 左边的挡板,将 A.B 同时释放, 弹簧恢复原长后,B 球离开桌面.B 球的落地点距桌面距离为( )A.B.xC.D.x/32、一足够长的铜管竖直放置,将一截面与铜管的内截面相同,质量为 m 的永久磁铁块由管上端放入管内,不考虑磁铁与铜管间的摩擦,磁铁的运动速度( )A.越来越大.B.逐渐增大到一定值后保持不变.C.逐渐增大到一定值时又开始减小,到一定值后保持不变.D.逐渐增大到一定值时又开始减小到一定值,之后在一定区间变动.3、远距离输电时,在输送电功率不变的条件下( )A.只有增大导线的电阻,才能减小电流,提高输电效率B.提高输电电压,能减小电流,提高输电效率C.提高输电电压势必增大输电导线上的能量损耗D.提高输电电压势必增大输电导线上的电流4、下列说法正确的是 ( )A.分子之间的引力和斥力大小都随分子间距离的增加而增大B.布朗运动是液体分子的无规则运动C.液体中的悬浮微粒越小,布朗运动越明显D.当分子间距离增大时,分子势能一定增大5、如图所示,是高二某同学演示楞次定律实验的记录,不符合实验事实的是A.B.C.D.6、如图所示,开口向下插入水银槽的玻璃管内封闭着长为 H 的空气柱,管内外水银高度差为 h,若缓慢向上提起玻璃管(管口未离开槽内水银面),H 和 h 的变化情况是( )A.h 和 H 都增大B.h 和 H 都减小C.h 增大,H 减小D.h 减小,H 增大二、多项选择题:本题共 4 小题,每小题 5 分,共 20 分。在每小题给出的四个选项中,有多个选项是符合题目要求的。全部选对的得 5 分,选对但不全的得 3 分,有选错的得 0 分。7、如图是一段因拉伸速度不均匀而形成的...

1、当您付费下载文档后,您只拥有了使用权限,并不意味着购买了版权,文档只能用于自身使用,不得用于其他商业用途(如 [转卖]进行直接盈利或[编辑后售卖]进行间接盈利)。
2、本站所有内容均由合作方或网友上传,本站不对文档的完整性、权威性及其观点立场正确性做任何保证或承诺!文档内容仅供研究参考,付费前请自行鉴别。
3、如文档内容存在违规,或者侵犯商业秘密、侵犯著作权等,请点击“违规举报”。

碎片内容

甘肃省永昌县四中2025年高二物理第二学期期中质量跟踪监视试题含解析

您可能关注的文档

确认删除?