湖南长沙市芙蓉区第十六中学2025年七年级语文第二学期期中学业质量监测试题含解析

湖南长沙市芙蓉区第十六中学2025年七年级语文第二学期期中学业质量监测试题含解析_第1页
1/10
湖南长沙市芙蓉区第十六中学2025年七年级语文第二学期期中学业质量监测试题含解析_第2页
2/10
湖南长沙市芙蓉区第十六中学2025年七年级语文第二学期期中学业质量监测试题含解析_第3页
3/10
湖南长沙市芙蓉区第十六中学 2025 年七年级语文第二学期期中学业质量监测试题请考生注意:1.请用 2B 铅笔将选择题答案涂填在答题纸相应位置上,请用 0.5 毫米及以上黑色字迹的钢笔或签字笔将主观题的答案写在答题纸相应的答题区内。写在试题卷、草稿纸上均无效。2.答题前,认真阅读答题纸上的《注意事项》,按规定答题。一、语言知识及其运用(每小题 2 分,共 10 分)1、下列各项中词语的词性不完全一致的一项是( )A.曾经 刚刚 立刻 马上B.除了 按照 关于 为了C.对于 为了 但是 而且D.并且 如果 虽然 只有2、下列文学常识和名著内容的表述,有误的一项是()A.《木兰诗》选自宋代郭茂倩编的《乐府诗集》,是南北朝时北方的一首乐府民歌。B.《卖油翁》作者是欧阳修,号醉翁,北宋文学家,“唐宋八大家”之一。C.《孙权劝学》选自《资治通鉴》,《资治通鉴》是北宋司马光编撰的一部纪传体通史。D.《骆驼祥子》中的曹先生对祥子很好,为人正直善良。他因给学生一个不及格的分数,被学生怀恨而告发。3、下列关于文学常识和课文内容的表述有误的一项是( )A.《阿长与<山海经>》是《朝花夕拾》中的名篇。《朝花夕拾》是鲁迅回忆童年、少年和青年时期不同生活经历与体验的一部小说集。B.《资治通鉴》是司马光主持编纂的一部编年体通史,记载了从战国到五代共 1362 年间的史事。C.杨绛是著名作家,她的作品《老王》体现了一个知识分子的良知。D.《木兰诗》是南北朝时北方的一首乐府民歌,与《孔雀东南飞》一起被称为“乐府双璧”。4、对语法分析正确的一项 ( )放眼望去金黄的油菜花已经开始在山头侵占一寸寸土地,若是在等几天,满山遍野将成为它的国度。油菜花将是一片的金黄的花海,它是那么灿烂亮丽。试想,若是没有阳光,只是看着这一片花海都有仰天接受阳光的冲动吧。它是那么繁茂,整个天空都为之倾倒;它是那么绚烂,全世界都失去了色彩。A.文中的“侵占”“亮丽”都是动词。B.“油菜花将是一片金黄的花海”这个句子中“金黄的”是状语。C.“它是那么绚烂,全世界都失去了色彩。”一句使用了夸张的修辞手法。D.文中划线句子有语病,修改方法是把“倾倒”改“喝彩”。5、下列各句中表述完全正确的一句是( )A.读了这篇文章之后,对我的教育太大了。B.我校开展了向雷锋同志学习的活动。C.我从图书馆借了两本书籍。D.谁也不会否认提高学习成绩不是勤奋学习的结果。二、古诗文阅读与积累(24...

1、当您付费下载文档后,您只拥有了使用权限,并不意味着购买了版权,文档只能用于自身使用,不得用于其他商业用途(如 [转卖]进行直接盈利或[编辑后售卖]进行间接盈利)。
2、本站所有内容均由合作方或网友上传,本站不对文档的完整性、权威性及其观点立场正确性做任何保证或承诺!文档内容仅供研究参考,付费前请自行鉴别。
3、如文档内容存在违规,或者侵犯商业秘密、侵犯著作权等,请点击“违规举报”。

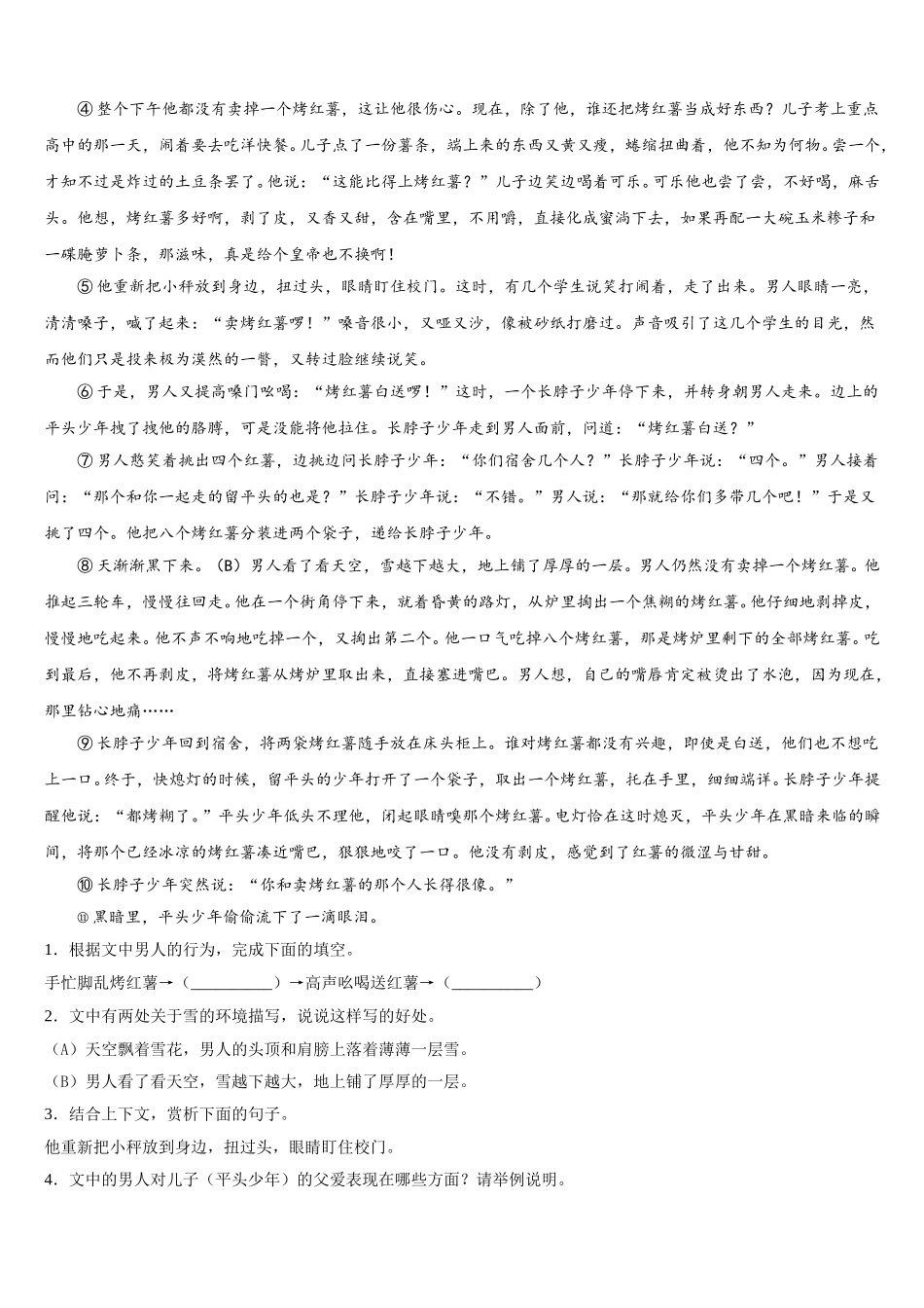
碎片内容

湖南长沙市芙蓉区第十六中学2025年七年级语文第二学期期中学业质量监测试题含解析

您可能关注的文档

确认删除?