2025年湖南省株洲市攸县第四中学高一下生物期末教学质量检测试题含解析

2025年湖南省株洲市攸县第四中学高一下生物期末教学质量检测试题含解析_第1页
1/9
2025年湖南省株洲市攸县第四中学高一下生物期末教学质量检测试题含解析_第2页
2/9
2025年湖南省株洲市攸县第四中学高一下生物期末教学质量检测试题含解析_第3页
3/9
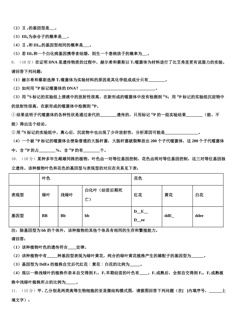
2025 年湖南省株洲市攸县第四中学高一下生物期末教学质量检测试题注意事项1.考试结束后,请将本试卷和答题卡一并交回.2.答题前,请务必将自己的姓名、准考证号用 0.5 毫米黑色墨水的签字笔填写在试卷及答题卡的规定位置.3.请认真核对监考员在答题卡上所粘贴的条形码上的姓名、准考证号与本人是否相符.4.作答选择题,必须用 2B 铅笔将答题卡上对应选项的方框涂满、涂黑;如需改动,请用橡皮擦干净后,再选涂其他答案.作答非选择题,必须用 05 毫米黑色墨水的签字笔在答题卡上的指定位置作答,在其他位置作答一律无效.5.如需作图,须用 2B 铅笔绘、写清楚,线条、符号等须加黑、加粗.一、选择题:(共 6 小题,每小题 6 分,共 36 分。每小题只有一个选项符合题目要求)1.下列能正确表示脱氧核苷酸分子内连接关系的是( )A.磷酸—碱基—脱氧核糖B.磷酸—核糖—碱基C.磷酸—脱氧核糖—碱基D.脱氧核糖—磷酸—碱基2.我国婚姻法规定“禁止近亲结婚”,其科学依据是A.近亲结婚者的后代发生基因突变的比列增高B.人类遗传病都是由隐性基因控制的C.近亲结婚者的后代患隐性遗传病的机会增多D.近亲结婚的后代必患遗传病3.对同一种生物而言,与减数分裂第二次分裂后期细胞中染色体数目不同的细胞是A.处于减Ⅰ分裂中期的初级卵母细胞B.处于减Ⅰ分裂后期的初级精母细胞C.处于有丝分裂中期的细胞D.处于有丝分裂后期的细胞4.关于细胞中水含量的说法,错误的是A.代谢旺盛的组织细胞中自由水含量比例较高B.同一生物体在不同的生长发育期水含量无差异C.同一物体不同组织细胞中水含量可能相差很大D.同—环境中不同种生物细胞中水含量可能不一样5.当内环境的稳态遭到破坏时,必将引起A.渗透压下降 B.细胞代谢紊乱C.酶促反应速率加快 D.糖尿病6.如图所示,甲、乙、丙、丁分别表示在“噬菌体侵染细菌”实验(搅拌强度、时长等都合理)和“肺炎双球菌转化”实验中相关强度或数量的变化,下列相关叙述正确的是( )A.图甲表示在“32P 标记的噬菌体侵染细菌”实验中,沉淀物放射性强度的变化B.图乙表示在 35S 标记的噬菌体侵染细菌”实验中,沉淀物放射性强度的变化C.图丙表示“肺炎双球菌体内转化”实验的 R 型细菌+S 型细菌 DNA 组中,R 型细菌与 S 型细菌的数量变化D.图丁表示“肺炎双球菌体内转化”实验的 R 型细菌+S 型细菌 DNA 组中,R 型细菌与 S 型细菌的数量变化二、综合题:本大...

1、当您付费下载文档后,您只拥有了使用权限,并不意味着购买了版权,文档只能用于自身使用,不得用于其他商业用途(如 [转卖]进行直接盈利或[编辑后售卖]进行间接盈利)。
2、本站所有内容均由合作方或网友上传,本站不对文档的完整性、权威性及其观点立场正确性做任何保证或承诺!文档内容仅供研究参考,付费前请自行鉴别。
3、如文档内容存在违规,或者侵犯商业秘密、侵犯著作权等,请点击“违规举报”。

碎片内容

2025年湖南省株洲市攸县第四中学高一下生物期末教学质量检测试题含解析

您可能关注的文档

确认删除?