2026届福建省莆田市莆田第八中学高一化学第一学期期中调研模拟试题含解析

2026届福建省莆田市莆田第八中学高一化学第一学期期中调研模拟试题含解析_第1页
1/16
2026届福建省莆田市莆田第八中学高一化学第一学期期中调研模拟试题含解析_第2页
2/16
2026届福建省莆田市莆田第八中学高一化学第一学期期中调研模拟试题含解析_第3页
3/16
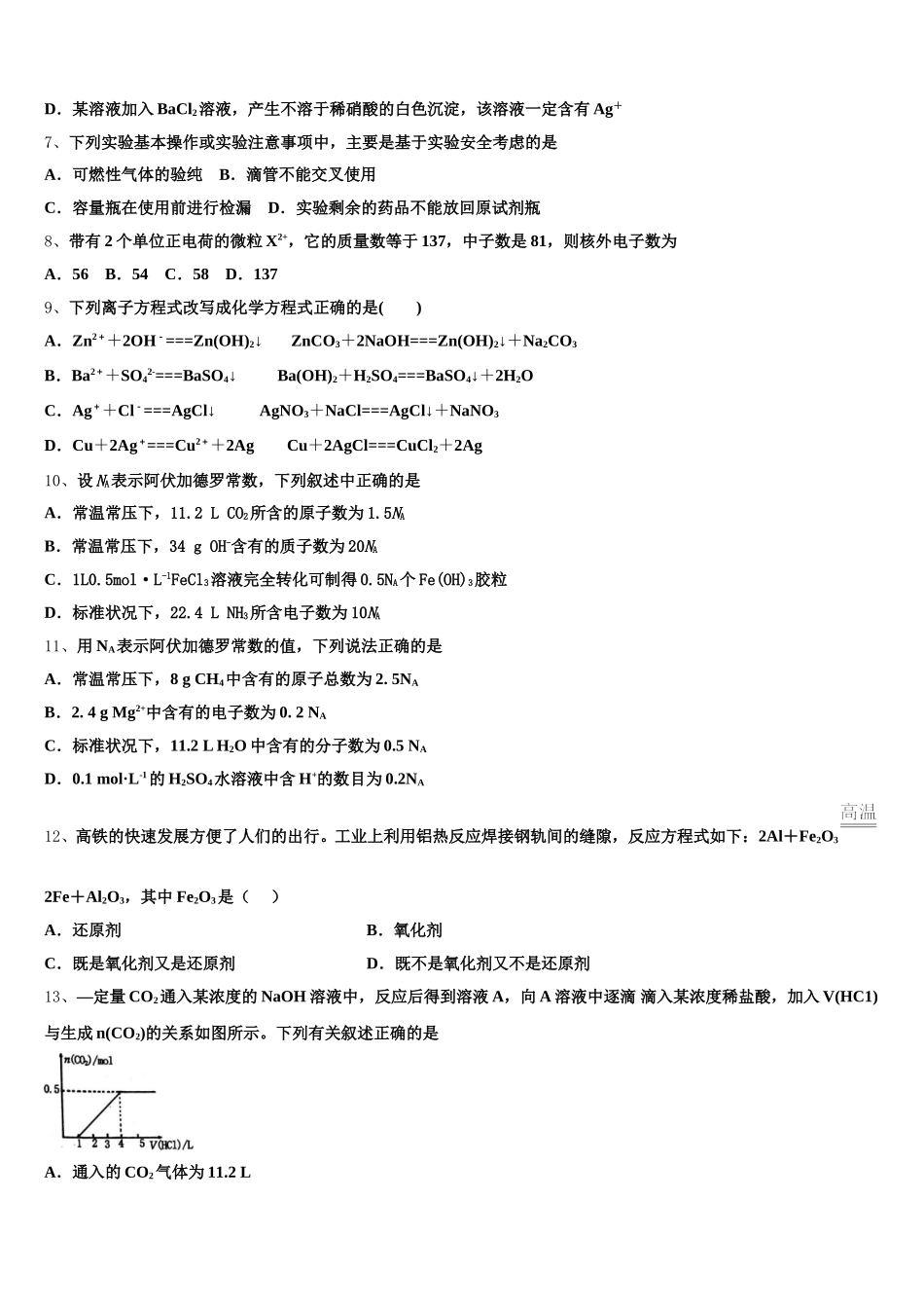
2026 届福建省莆田市莆田第八中学高一化学第一学期期中调研模拟试题注意事项:1.答卷前,考生务必将自己的姓名、准考证号填写在答题卡上。2.回答选择题时,选出每小题答案后,用铅笔把答题卡上对应题目的答案标号涂黑,如需改动,用橡皮擦干净后,再选涂其它答案标号。回答非选择题时,将答案写在答题卡上,写在本试卷上无效。3.考试结束后,将本试卷和答题卡一并交回。一、选择题(每题只有一个选项符合题意)1、我国稀土资源丰富。下列有关稀土元素与的说法正确的是( )A.与互为同位素B.与的质量数相同C.与是同一种核素D.与的核外电子数和中子数均为 622、下列关于离子键的叙述正确的是( )A.原子间的强烈的静电作用B.阴、阳离子间的强烈的吸引C.阴阳离子间强烈的静电作用D.阴阳离子间强烈的排斥作用3、以下分离混合物的操作中,不正确的是( )A.蒸发时,蒸发皿内所盛液体不超过蒸发皿容积的 2/3B.蒸发结晶时,不能直接蒸干液体,最后少量液体用余热蒸干C.用四氯化碳萃取碘水中的碘,分液时碘的四氯化碳溶液从上口倒出D.蒸馏时,要在烧瓶中加入几粒碎瓷片4、下列叙述正确的是A.分散系有的是纯净物,有的是混合物B.“冰水混合物”不是一种分散系C.直径介于 1~100 nm 之间的微粒称为胶体D.胶体很不稳定,极易发生聚沉5、化学与科学、技术、社会、环境密切相关。下列有关说法中错误的是A.KClO3属于盐,但不能作食用盐食用B.自来水一般是采用氯气消毒,为了检验 Cl-的存在,可选用硝酸银溶液C.为防止月饼等富脂食品因被氧化而变质,常在包装袋中放入生石灰或硅胶D.把大豆磨碎后,用水溶解其中的可溶性成分,经过滤后,分成豆浆和豆渣6、下列叙述中正确的是A.液溴易挥发,在存放液溴的试剂瓶中应加水封B.能使润湿的淀粉 KI 试纸变成蓝色的物质一定是 Cl2C.某溶液加入 CCl4,CCl4层显紫色,证明原溶液中存在 I-D.某溶液加入 BaCl2溶液,产生不溶于稀硝酸的白色沉淀,该溶液一定含有 Ag+7、下列实验基本操作或实验注意事项中,主要是基于实验安全考虑的是A.可燃性气体的验纯 B.滴管不能交叉使用C.容量瓶在使用前进行检漏 D.实验剩余的药品不能放回原试剂瓶8、带有 2 个单位正电荷的微粒 X2+,它的质量数等于 137,中子数是 81,则核外电子数为A.56 B.54 C.58 D.1379、下列离子方程式改写成化学方程式正确的是( )A.Zn2++2OH-===Zn(OH)2↓ ZnCO3+2NaOH===Zn(OH)2↓+Na2CO3B.Ba...

1、当您付费下载文档后,您只拥有了使用权限,并不意味着购买了版权,文档只能用于自身使用,不得用于其他商业用途(如 [转卖]进行直接盈利或[编辑后售卖]进行间接盈利)。
2、本站所有内容均由合作方或网友上传,本站不对文档的完整性、权威性及其观点立场正确性做任何保证或承诺!文档内容仅供研究参考,付费前请自行鉴别。
3、如文档内容存在违规,或者侵犯商业秘密、侵犯著作权等,请点击“违规举报”。

碎片内容

2026届福建省莆田市莆田第八中学高一化学第一学期期中调研模拟试题含解析

您可能关注的文档

确认删除?