2025届云南省峨山县大龙潭中学语文高一下期末复习检测模拟试题含解析

2025届云南省峨山县大龙潭中学语文高一下期末复习检测模拟试题含解析_第1页
1/19
2025届云南省峨山县大龙潭中学语文高一下期末复习检测模拟试题含解析_第2页
2/19
2025届云南省峨山县大龙潭中学语文高一下期末复习检测模拟试题含解析_第3页
3/19
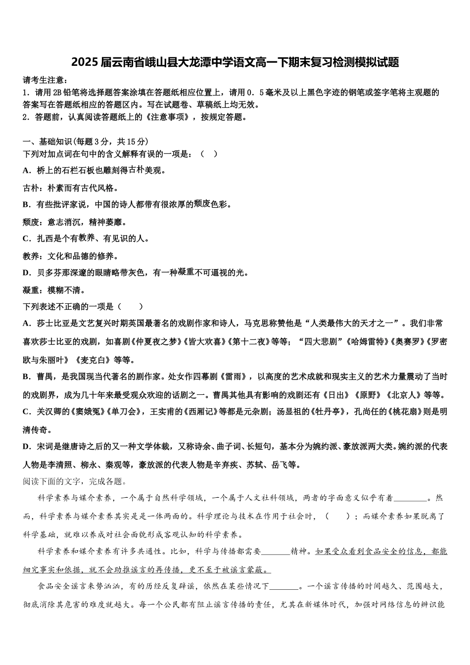
2025 届云南省峨山县大龙潭中学语文高一下期末复习检测模拟试题请考生注意:1.请用 2B 铅笔将选择题答案涂填在答题纸相应位置上,请用 0.5 毫米及以上黑色字迹的钢笔或签字笔将主观题的答案写在答题纸相应的答题区内。写在试题卷、草稿纸上均无效。2.答题前,认真阅读答题纸上的《注意事项》,按规定答题。一、基础知识(每题 3 分,共 15 分)下列对加点词在句中的含义解释有误的一项是:( )A.桥上的石栏石板也雕刻得古朴美观。古朴:朴素而有古代风格。B.有些批评家说,中国的诗人都带有很浓厚的颓废色彩。颓废:意志消沉,精神萎靡。C.扎西是个有教养、有见识的人。教养:文化和品德的修养。D.贝多芬那深邃的眼睛略带灰色,有一种凝重不可逼视的光。凝重:模糊不清。下列表述不正确的一项是( )A.莎士比亚是文艺复兴时期英国最著名的戏剧作家和诗人,马克思称赞他是“人类最伟大的天才之一”。我们非常喜欢莎士比亚的戏剧,如喜剧《仲夏夜之梦》《皆大欢喜》《第十二夜》等等;“四大悲剧”《哈姆雷特》《奥赛罗》《罗密欧与朱丽叶》《麦克白》等等。B.曹禺,是我国现当代著名的剧作家。处女作四幕剧《雷雨》,以高度的艺术成就和现实主义的艺术力量震动了当时的戏剧界,成为几十年来最受观众欢迎的话剧之一。曹禺其他具有影响的戏剧还有《日出》《原野》《北京人》等等。C.关汉卿的《窦娥冤》《单刀会》,王实甫的《西厢记》等都是元杂剧;汤显祖的《牡丹亭》,孔尚任的《桃花扇》则是明清传奇。D.宋词是继唐诗之后的又一种文学体裁,又称诗余、曲子词、长短句,基本分为婉约派、豪放派两大类。婉约派的代表人物是李清照、柳永、秦观等,豪放派的代表人物是辛弃疾、苏轼、岳飞等。阅读下面的文字,完成各题。科学素养与媒介素养,一个属于自然科学领域,一个属于人文社科领域,两者的字面意义似乎有着 。然而,科学素养与媒介素养其实是是一体两面的。科学理论与技术在作用于社会时,( );而媒介素养如果脱离了科学基础,就难以养成对社会面貌形成客观认知的科学素养。科学素养和媒介素养有许多共通性。比如,科学与传播都需要 精神。如果受众看到食品安全的信息,都能细究事实和依据,就不会助推谣言的再传播,更不至于被谣言蒙蔽。食品安全谣言来势汹汹,有的历经反复辟谣,依然在某些情况下 。一个谣言传播的时间越久、范围越大,彻底消除其危害的难度就越大。每一个公民都有阻止谣言传播的责任,尤其在新媒体...

1、当您付费下载文档后,您只拥有了使用权限,并不意味着购买了版权,文档只能用于自身使用,不得用于其他商业用途(如 [转卖]进行直接盈利或[编辑后售卖]进行间接盈利)。
2、本站所有内容均由合作方或网友上传,本站不对文档的完整性、权威性及其观点立场正确性做任何保证或承诺!文档内容仅供研究参考,付费前请自行鉴别。
3、如文档内容存在违规,或者侵犯商业秘密、侵犯著作权等,请点击“违规举报”。

碎片内容

2025届云南省峨山县大龙潭中学语文高一下期末复习检测模拟试题含解析

您可能关注的文档

确认删除?