楚雄市重点中学2025届高一下物理期末联考模拟试题含解析

楚雄市重点中学2025届高一下物理期末联考模拟试题含解析_第1页
1/16
楚雄市重点中学2025届高一下物理期末联考模拟试题含解析_第2页
2/16
楚雄市重点中学2025届高一下物理期末联考模拟试题含解析_第3页
3/16
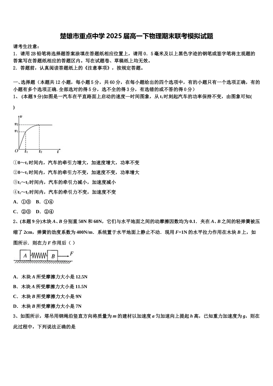
楚雄市重点中学 2025 届高一下物理期末联考模拟试题请考生注意:1.请用 2B 铅笔将选择题答案涂填在答题纸相应位置上,请用 0.5 毫米及以上黑色字迹的钢笔或签字笔将主观题的答案写在答题纸相应的答题区内。写在试题卷、草稿纸上均无效。2.答题前,认真阅读答题纸上的《注意事项》,按规定答题。一、选择题(本题共 12 小题,每小题 5 分,共 60 分,在每小题给出的四个选项中,有的小题只有一个选项正确,有的小题有多个选项正确.全部选对的得 5 分,选不全的得 3 分,有选错的或不答的得 0 分)1、 (本题 9 分)如图是一汽车在平直路面上启动的速度—时间图象,从 t1时刻起汽车的功率保持不变,由图象可知( )0① ~t1时间内,汽车的牵引力增大,加速度增大,功率不变0② ~t1时间内,汽车的牵引力不变,加速度不变,功率增大t③ 1~t2时间内,汽车的牵引力减小,加速度减小t④ 1~t2时间内,汽车的牵引力不变,加速度不变A.①③ B.①④C.②③ D.②④2、 (本题 9 分)木块 A、B 分别重 50N 和 60N,它们与水平地面之间的动摩擦因数均为 0.1.夹在 A、B 之间的轻弹簧被压缩了 2cm,弹簧的劲度系数为 400N/m.系统置于水平地面上静止不动.现用 F=1N 的水平拉力作用在木块 B 上,如图所示.则在力 F 作用后( )A.木块 A 所受摩擦力大小是 12.5NB.木块 A 所受摩擦力大小是 11.5NC.木块 B 所受摩擦力大小是 9ND.木块 B 所受摩擦力大小是 7N3、如图所示,塔吊用钢绳沿竖直方向将质量为 m 的建材以加速度 a 匀加速向上提起 h 高,已知重力加速度为 g,则在此过程中,下列说法正确的是A.建材重力做功为-B.建材的重力势能减少了C.建材的动能增加了D.建材的机械能增加了4、 (本题 9 分)弯曲管子内部注满密度为 ρ 的水,部分是空气,图中所示的相邻管子液面高度差为 h,大气压强为 p0,则图中 A 点的压强是 ( )A.ρghB.p0+ρghC.p0+2ρghD.p0+3ρgh5、如图所示,a、b、c 三个相同的小球,a 从光滑斜面顶端由静止开始自由下滑,同时 b、c 从同一高度分别开始自由下落和平抛,它们与地面接触时重力的瞬时功率分别 Pa、Pb、Pc。下列说法正确的有( )A.它们同时到达同一水平面B.它们的末动能相同C.它们与地面刚接触时重力的瞬时功率:Pa

1、当您付费下载文档后,您只拥有了使用权限,并不意味着购买了版权,文档只能用于自身使用,不得用于其他商业用途(如 [转卖]进行直接盈利或[编辑后售卖]进行间接盈利)。
2、本站所有内容均由合作方或网友上传,本站不对文档的完整性、权威性及其观点立场正确性做任何保证或承诺!文档内容仅供研究参考,付费前请自行鉴别。
3、如文档内容存在违规,或者侵犯商业秘密、侵犯著作权等,请点击“违规举报”。

碎片内容

楚雄市重点中学2025届高一下物理期末联考模拟试题含解析

您可能关注的文档

确认删除?