2026届山西省临汾第一中学等五校化学高一第一学期期中质量检测模拟试题含解析

2026届山西省临汾第一中学等五校化学高一第一学期期中质量检测模拟试题含解析_第1页
1/18
2026届山西省临汾第一中学等五校化学高一第一学期期中质量检测模拟试题含解析_第2页
2/18
2026届山西省临汾第一中学等五校化学高一第一学期期中质量检测模拟试题含解析_第3页
3/18
2026 届山西省临汾第一中学等五校化学高一第一学期期中质量检测模拟试题考生请注意:1.答题前请将考场、试室号、座位号、考生号、姓名写在试卷密封线内,不得在试卷上作任何标记。2.第一部分选择题每小题选出答案后,需将答案写在试卷指定的括号内,第二部分非选择题答案写在试卷题目指定的位置上。3.考生必须保证答题卡的整洁。考试结束后,请将本试卷和答题卡一并交回。一、选择题(共包括 22 个小题。每小题均只有一个符合题意的选项)1、海水提溴过程中,将溴吹入吸收塔,使溴蒸气和吸收剂 SO2发生作用以达到富集的目的,化学反应为 Br2+SO2+2H2O===2HBr+H2SO4,下列说法正确的是( )。A.Br2在反应中表现氧化性 B.SO2在反应中被还原C.Br2在反应中失去电子 D.1 mol 氧化剂在反应中得到 1 mol 电子2、下列叙述正确的是( )A.摩尔是七个基本物理量之一B.1 mol 任何物质都含有 6.02×1023个分子C.标准状况下,1 mol 任何物质体积均为 22.4 LD.摩尔质量在数值上等于该物质的相对分子质量或相对原子质量3、质子数和中子数相同的原子 A,其阳离子 An+核外共有 X 个 电子,则 A 的质量数为A.2(x+n)B.2(x-n)C.2xD.n+24、将少量金属钠分别投入下列物质的水溶液中,有气体放出,且溶液质量减轻的是A.HClB.NaOHC.K2SO4D.CuSO45、等体积的两容器内,一个盛 CH4,另一个盛 NH3,若容器内温度、压强相同,则两容器内所盛气体比较,结论一定不正确的是A.分子个数比为 1:1B.质量比为 17:16C.原子个数比为 5:4D.氢原子个数比为 4:36、下列关于氯气、液氯、氯水的叙述中正确的是( )A.氯气、液氯、氯水是同一种物质B.氯气、液氯、氯水中都含有氯分子C.氯气、液氯、氯水都是混合物D.光照条件下,氯水的酸性减弱7、已知反应:①Cl2+2KBr=2KCl+Br2;②KClO3+6HCl=3Cl2+KCl+3H2O;③2KBrO3+Cl2=Br2+2KClO3,下列说法正确的是A.上述三个反应都有单质生成,所以都是置换反应B.反应②中氧化剂与还原剂的物质的量之比为 1:6C.氧化性由强到弱顺序为 KClO3>KBrO3>Cl2>Br2D.③中 lmol 还原剂反应则失去电子的物质的量为 10mol8、对于反应:NaH+H2O=== NaOH+H2↑,有下列判断:① NaOH 是氧化产物;② H2只是还原产物;③ H2O 是氧化剂;④ NaH 中的氢元素被还原;⑤此反应中的氧化产物与还原产物的分子个数之比为 1∶1,其中正确的是A.①③ B.②④ C.①④ D.③⑤9、科...

1、当您付费下载文档后,您只拥有了使用权限,并不意味着购买了版权,文档只能用于自身使用,不得用于其他商业用途(如 [转卖]进行直接盈利或[编辑后售卖]进行间接盈利)。
2、本站所有内容均由合作方或网友上传,本站不对文档的完整性、权威性及其观点立场正确性做任何保证或承诺!文档内容仅供研究参考,付费前请自行鉴别。
3、如文档内容存在违规,或者侵犯商业秘密、侵犯著作权等,请点击“违规举报”。

碎片内容

2026届山西省临汾第一中学等五校化学高一第一学期期中质量检测模拟试题含解析

您可能关注的文档

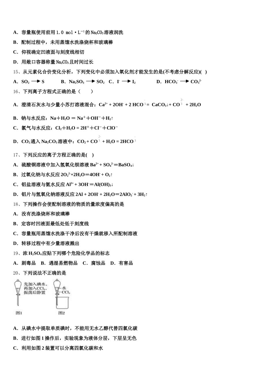
确认删除?