内蒙古包头铁路第一中学2025-2026学年高一上化学期中联考试题含解析

内蒙古包头铁路第一中学2025-2026学年高一上化学期中联考试题含解析_第1页
1/13
内蒙古包头铁路第一中学2025-2026学年高一上化学期中联考试题含解析_第2页
2/13
内蒙古包头铁路第一中学2025-2026学年高一上化学期中联考试题含解析_第3页
3/13
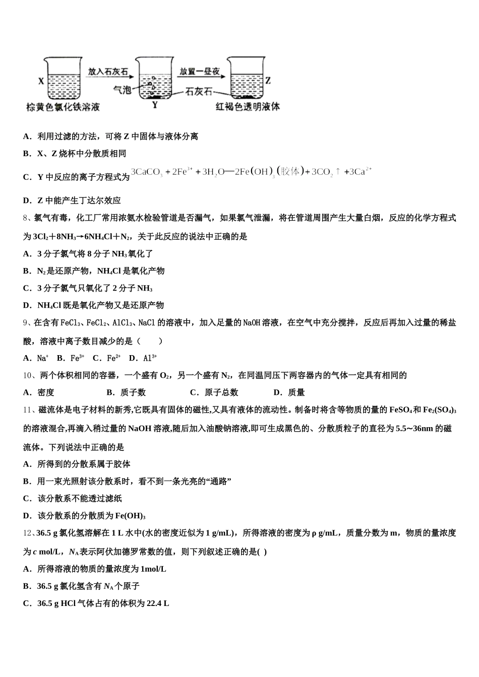
内蒙古包头铁路第一中学 2025-2026 学年高一上化学期中联考试题注意事项1.考生要认真填写考场号和座位序号。2.试题所有答案必须填涂或书写在答题卡上,在试卷上作答无效。第一部分必须用 2B 铅笔作答;第二部分必须用黑色字迹的签字笔作答。3.考试结束后,考生须将试卷和答题卡放在桌面上,待监考员收回。一、选择题(每题只有一个选项符合题意)1、下列物质能导电,但不属于电解质也不属于非电解质的是A.食盐 B.铜丝 C.纯碱 D.干冰2、在实验室中,用镊子从煤油中取出一小块金属钠,然后用滤纸将煤油吸干,再用小刀切开观察。在这一实验过程中不能得出的钠的物理性质是A.钠在常温下是固体 B.钠具有银白色的金属光泽C.钠的熔点很低 D.金属钠很软3、NA为阿伏加德罗常数,下列说法正确的是A.标况下,11.2 L CO2与 SO2的混合物含有氧原子数为 2NAB.常温下,0.9 g H2O 中,含有的电子数为 0.5NAC.标准状况下,2.24 L CCl4所含的原子数为 0.5NAD.1 mol•L﹣1的 Na2SO4溶液中,含 Na+的个数为 2NA4、某溶液中滴入 BaCl2溶液,产生白色沉淀,再滴入稀硝酸,沉淀不溶解,则该溶液中( )A.一定有 SO42-B.可能有 SO42-或 Ag+C.一定无 Ag+D.还可能有 CO32-5、实验室里需用 480 mL 0.1 mol/L 的硫酸铜溶液,现选用 500 mL 容量瓶进行配制,以下操作正确的是( )A.称取 7.68 g 硫酸铜,加入 500 mL 水B.称取 12.0 g 胆矾配成 500 mL 溶液C.称取 8.0 g 硫酸铜,加入 500 mL 水D.称取 12.5 g 胆矾配成 500 mL 溶液6、次磷酸(H3PO2)是一种精细磷化工产品,具有较强的还原性。NaH2PO2为正盐,可将溶液中的 Ag+还原为 Ag,从而可用于化学镀银。利用 NaH2PO2进行化学镀银反应中,若氧化剂与还原剂的物质的量之比为 4:1,则氧化产物的化学式为( )A.H3PO4B.Na3PO4C.AgD.Na2HPO27、某同学在实验室进行了如图所示的实验,下列说法中错误的是A.利用过滤的方法,可将 Z 中固体与液体分离B.X、Z 烧杯中分散质相同C.Y 中反应的离子方程式为D.Z 中能产生丁达尔效应8、氯气有毒,化工厂常用浓氨水检验管道是否漏气,如果氯气泄漏,将在管道周围产生大量白烟,反应的化学方程式为 3Cl2+8NH3→6NH4Cl+N2,关于此反应的说法中正确的是A.3 分子氯气将 8 分子 NH3氧化了B.N2是还原产物,NH4Cl 是氧化产物C.3 分子氯气只氧化了 2 分子 NH3D.NH4Cl 既是氧化...

1、当您付费下载文档后,您只拥有了使用权限,并不意味着购买了版权,文档只能用于自身使用,不得用于其他商业用途(如 [转卖]进行直接盈利或[编辑后售卖]进行间接盈利)。
2、本站所有内容均由合作方或网友上传,本站不对文档的完整性、权威性及其观点立场正确性做任何保证或承诺!文档内容仅供研究参考,付费前请自行鉴别。
3、如文档内容存在违规,或者侵犯商业秘密、侵犯著作权等,请点击“违规举报”。

碎片内容

内蒙古包头铁路第一中学2025-2026学年高一上化学期中联考试题含解析

您可能关注的文档

确认删除?