2024-2025学年内蒙古巴彦淖尔市临河区第三中学高二下物理期中统考模拟试题含解析

2024-2025学年内蒙古巴彦淖尔市临河区第三中学高二下物理期中统考模拟试题含解析_第1页
1/13
2024-2025学年内蒙古巴彦淖尔市临河区第三中学高二下物理期中统考模拟试题含解析_第2页
2/13
2024-2025学年内蒙古巴彦淖尔市临河区第三中学高二下物理期中统考模拟试题含解析_第3页
3/13
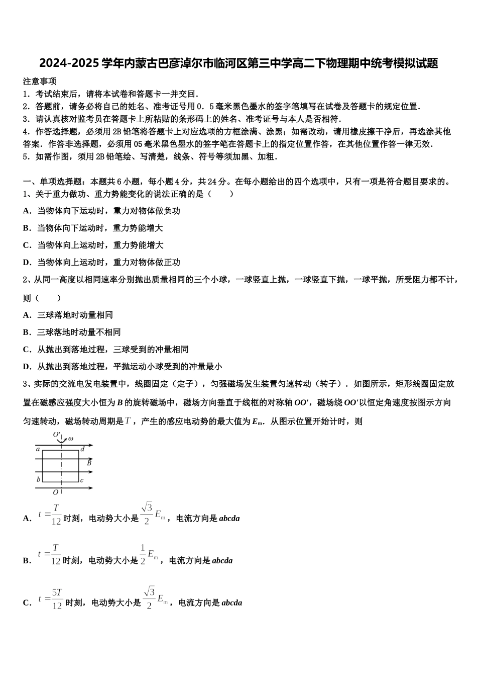
2024-2025 学年内蒙古巴彦淖尔市临河区第三中学高二下物理期中统考模拟试题注意事项1.考试结束后,请将本试卷和答题卡一并交回.2.答题前,请务必将自己的姓名、准考证号用 0.5 毫米黑色墨水的签字笔填写在试卷及答题卡的规定位置.3.请认真核对监考员在答题卡上所粘贴的条形码上的姓名、准考证号与本人是否相符.4.作答选择题,必须用 2B 铅笔将答题卡上对应选项的方框涂满、涂黑;如需改动,请用橡皮擦干净后,再选涂其他答案.作答非选择题,必须用 05 毫米黑色墨水的签字笔在答题卡上的指定位置作答,在其他位置作答一律无效.5.如需作图,须用 2B 铅笔绘、写清楚,线条、符号等须加黑、加粗.一、单项选择题:本题共 6 小题,每小题 4 分,共 24 分。在每小题给出的四个选项中,只有一项是符合题目要求的。1、关于重力做功、重力势能变化的说法正确的是( )A.当物体向下运动时,重力对物体做负功B.当物体向下运动时,重力势能增大C.当物体向上运动时,重力势能增大D.当物体向上运动时,重力对物体做正功2、从同一高度以相同速率分别抛出质量相同的三个小球,一球竖直上抛,一球竖直下抛,一球平抛,所受阻力都不计,则( )A.三球落地时动量相同B.三球落地时动量不相同C.从抛出到落地过程,三球受到的冲量相同D.从抛出到落地过程,平抛运动小球受到的冲量最小3、实际的交流电发电装置中,线圈固定(定子),匀强磁场发生装置匀速转动(转子).如图所示,矩形线圈固定放置在磁感应强度大小恒为 B 的旋转磁场中,磁场方向垂直于线框的对称轴 OO′,磁场绕 OO′以恒定角速度按图示方向匀速转动,磁场转动周期是,产生的感应电动势的最大值为 Em.从图示位置开始计时,则A.时刻,电动势大小是,电流方向是 abcdaB.时刻,电动势大小是,电流方向是 abcdaC.时刻,电动势大小是,电流方向是 abcdaD.时刻,电动势大小是,电流方向是 abcda4、光导纤维按沿径向折射率的变化可分为阶跃型和连续型两种。阶跃型的光导纤维分为内芯和外套两层,内芯的折射率比外套的大。连续型光导纤维的折射率中心最高,沿径向逐渐减小,外表面附近的折射率最低。关于光在连型光导纤维中的传播,图中能正确表示传播路径的是( )A. B. C. D.5、学站在电梯地板上,利用速度传感器和计算机研究一观光电梯在升降过程中的情况,下图所示是计算机显示的观光电梯在某一段时间内速度变化的情况 竖直向上为正方向,已知电...

1、当您付费下载文档后,您只拥有了使用权限,并不意味着购买了版权,文档只能用于自身使用,不得用于其他商业用途(如 [转卖]进行直接盈利或[编辑后售卖]进行间接盈利)。
2、本站所有内容均由合作方或网友上传,本站不对文档的完整性、权威性及其观点立场正确性做任何保证或承诺!文档内容仅供研究参考,付费前请自行鉴别。
3、如文档内容存在违规,或者侵犯商业秘密、侵犯著作权等,请点击“违规举报”。

碎片内容

2024-2025学年内蒙古巴彦淖尔市临河区第三中学高二下物理期中统考模拟试题含解析

您可能关注的文档

确认删除?