2025年晋城市第一中学高一化学第一学期期中质量检测试题含解析

2025年晋城市第一中学高一化学第一学期期中质量检测试题含解析_第1页
1/20
2025年晋城市第一中学高一化学第一学期期中质量检测试题含解析_第2页
2/20
2025年晋城市第一中学高一化学第一学期期中质量检测试题含解析_第3页
3/20
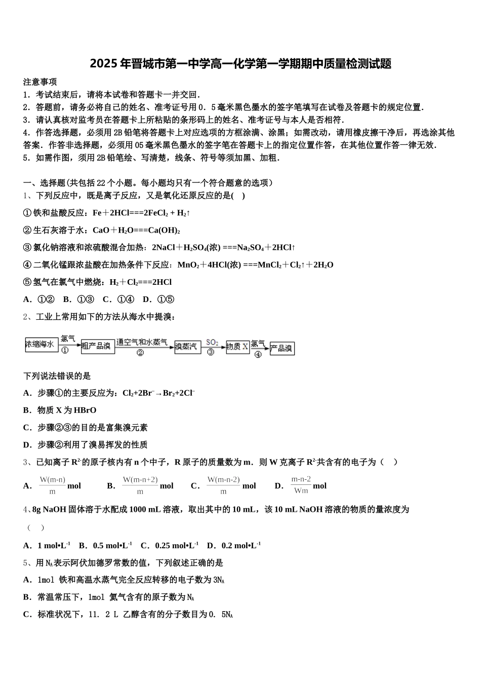
2025 年晋城市第一中学高一化学第一学期期中质量检测试题注意事项1.考试结束后,请将本试卷和答题卡一并交回.2.答题前,请务必将自己的姓名、准考证号用 0.5 毫米黑色墨水的签字笔填写在试卷及答题卡的规定位置.3.请认真核对监考员在答题卡上所粘贴的条形码上的姓名、准考证号与本人是否相符.4.作答选择题,必须用 2B 铅笔将答题卡上对应选项的方框涂满、涂黑;如需改动,请用橡皮擦干净后,再选涂其他答案.作答非选择题,必须用 05 毫米黑色墨水的签字笔在答题卡上的指定位置作答,在其他位置作答一律无效.5.如需作图,须用 2B 铅笔绘、写清楚,线条、符号等须加黑、加粗.一、选择题(共包括 22 个小题。每小题均只有一个符合题意的选项)1、下列反应中,既是离子反应,又是氧化还原反应的是( )① 铁和盐酸反应:Fe+2HCl===2FeCl2 + H2↑② 生石灰溶于水:CaO+H2O===Ca(OH)2③ 氯化钠溶液和浓硫酸混合加热:2NaCl+H2SO4(浓) ===Na2SO4+2HCl↑④ 二氧化锰跟浓盐酸在加热条件下反应:MnO2+4HCl(浓) ===MnCl2+Cl2↑+2H2O⑤ 氢气在氯气中燃烧:H2+Cl2===2HClA.①② B.①③ C.①④ D.①⑤2、工业上常用如下的方法从海水中提溴:下列说法错误的是A.步骤①的主要反应为:Cl2+2Br–→Br2+2Cl–B.物质 X 为 HBrOC.步骤②③的目的是富集溴元素D.步骤②利用了溴易挥发的性质3、已知离子 R2-的原子核内有 n 个中子,R 原子的质量数为 m.则 W 克离子 R2-共含有的电子为( )A.molB.molC.molD.mol4、8g NaOH 固体溶于水配成 1000 mL 溶液,取出其中的 10 mL,该 10 mL NaOH 溶液的物质的量浓度为 ()A.1 mol•L-1 B.0.5 mol•L-1 C.0.25 mol•L-1 D.0.2 mol•L-15、用 NA表示阿伏加德罗常数的值,下列叙述正确的是A.1mol 铁和高温水蒸气完全反应转移的电子数为 3NAB.常温常压下,1mol 氦气含有的原子数为 NAC.标准状况下,11. 2 L 乙醇含有的分子数目为 0. 5NAD.物质的量浓度为 0.5 mol/L 的 MgCl2溶液中,含有 Cl- 个数为 NA6、用表示阿伏伽德罗常数的值,下列判断正确的是A.28g 含有的氮原子数目为B.常温常压下, 含有的分子数目为C.溶液中含有的钾离子数目为D.在标准状况下, L CO 和的混合物的物质的量为 1mol7、NA表示阿伏加德罗常数,下列叙述中正确的是( )A.常温常压下,48g O3所含的原子数为 3NAB.1mol NH3所含有的...

1、当您付费下载文档后,您只拥有了使用权限,并不意味着购买了版权,文档只能用于自身使用,不得用于其他商业用途(如 [转卖]进行直接盈利或[编辑后售卖]进行间接盈利)。
2、本站所有内容均由合作方或网友上传,本站不对文档的完整性、权威性及其观点立场正确性做任何保证或承诺!文档内容仅供研究参考,付费前请自行鉴别。
3、如文档内容存在违规,或者侵犯商业秘密、侵犯著作权等,请点击“违规举报”。

碎片内容

2025年晋城市第一中学高一化学第一学期期中质量检测试题含解析

您可能关注的文档

确认删除?