黄冈八模系列湖北省黄冈市2025年高二物理第二学期期中检测模拟试题含解析

黄冈八模系列湖北省黄冈市2025年高二物理第二学期期中检测模拟试题含解析_第1页
1/14
黄冈八模系列湖北省黄冈市2025年高二物理第二学期期中检测模拟试题含解析_第2页
2/14
黄冈八模系列湖北省黄冈市2025年高二物理第二学期期中检测模拟试题含解析_第3页
3/14
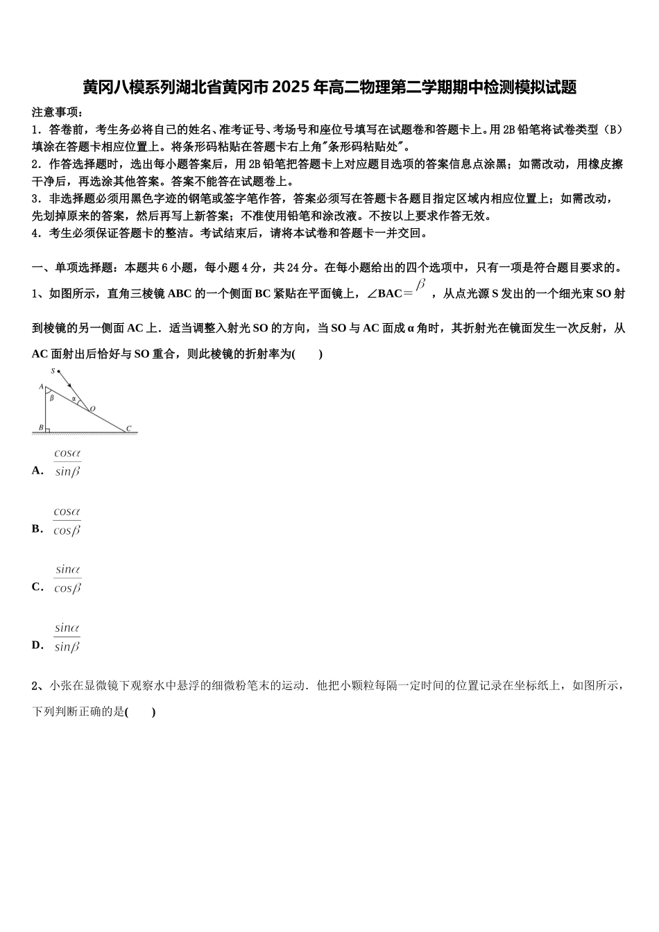
黄冈八模系列湖北省黄冈市 2025 年高二物理第二学期期中检测模拟试题注意事项:1.答卷前,考生务必将自己的姓名、准考证号、考场号和座位号填写在试题卷和答题卡上。用 2B 铅笔将试卷类型(B)填涂在答题卡相应位置上。将条形码粘贴在答题卡右上角"条形码粘贴处"。2.作答选择题时,选出每小题答案后,用 2B 铅笔把答题卡上对应题目选项的答案信息点涂黑;如需改动,用橡皮擦干净后,再选涂其他答案。答案不能答在试题卷上。3.非选择题必须用黑色字迹的钢笔或签字笔作答,答案必须写在答题卡各题目指定区域内相应位置上;如需改动,先划掉原来的答案,然后再写上新答案;不准使用铅笔和涂改液。不按以上要求作答无效。4.考生必须保证答题卡的整洁。考试结束后,请将本试卷和答题卡一并交回。一、单项选择题:本题共 6 小题,每小题 4 分,共 24 分。在每小题给出的四个选项中,只有一项是符合题目要求的。1、如图所示,直角三棱镜 ABC 的一个侧面 BC 紧贴在平面镜上,∠BAC= ,从点光源 S 发出的一个细光束 SO 射到棱镜的另一侧面 AC 上.适当调整入射光 SO 的方向,当 SO 与 AC 面成 α 角时,其折射光在镜面发生一次反射,从AC 面射出后恰好与 SO 重合,则此棱镜的折射率为( )A.B.C.D.2、小张在显微镜下观察水中悬浮的细微粉笔末的运动.他把小颗粒每隔一定时间的位置记录在坐标纸上,如图所示,下列判断正确的是( )A.图中的折线就是粉笔末的运动轨迹B.图中的折线就是水分子的运动轨迹C.从整体上看粉笔末的运动是无规则的D.图中折线表明水分子在短时间内运动是有规则的3、甲、乙两车在平直公路上行驶,其 v-t 图象如图所示.t=0 时,两车间距为;时刻,甲、乙两车相遇.时间内甲车发生的位移为 s,下列说法正确的是( )A.时间内甲车在前,时间内乙车在前B. 时间内甲车平均速度的大小是乙车平均速度大小的 2 倍C.时刻甲、乙两车相距D.4、下列说法不正确的是 ( )A.英国物理学家 J.J.汤姆孙发现了电子,从而认识到原子是可以分割的B.铀核()衰变为铅核( )的过程中,要经过 8 次 α 衰变和 6 次 β 衰变C.卢瑟福通过 α 粒子散射实验证实了在原子核内部存在质子D.玻尔的原子理论第一次将量子观念引入原子领域,提出了定态和跃迁的概念,成功地解释了氢原子光谱的实验规律5、2009 年 11 月的低温雨雪冰冻天气给我国北方部分地区造成严重灾害,其中高压输电线路因...

1、当您付费下载文档后,您只拥有了使用权限,并不意味着购买了版权,文档只能用于自身使用,不得用于其他商业用途(如 [转卖]进行直接盈利或[编辑后售卖]进行间接盈利)。
2、本站所有内容均由合作方或网友上传,本站不对文档的完整性、权威性及其观点立场正确性做任何保证或承诺!文档内容仅供研究参考,付费前请自行鉴别。
3、如文档内容存在违规,或者侵犯商业秘密、侵犯著作权等,请点击“违规举报”。

碎片内容

黄冈八模系列湖北省黄冈市2025年高二物理第二学期期中检测模拟试题含解析

您可能关注的文档

确认删除?