2025年云南省南涧县民族中学物理高一第二学期期末教学质量检测模拟试题含解析

2025年云南省南涧县民族中学物理高一第二学期期末教学质量检测模拟试题含解析_第1页
1/13
2025年云南省南涧县民族中学物理高一第二学期期末教学质量检测模拟试题含解析_第2页
2/13
2025年云南省南涧县民族中学物理高一第二学期期末教学质量检测模拟试题含解析_第3页
3/13
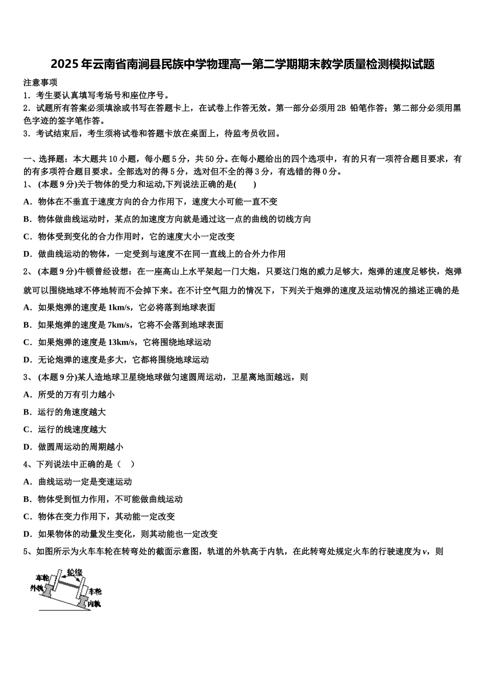
2025 年云南省南涧县民族中学物理高一第二学期期末教学质量检测模拟试题注意事项1.考生要认真填写考场号和座位序号。2.试题所有答案必须填涂或书写在答题卡上,在试卷上作答无效。第一部分必须用 2B 铅笔作答;第二部分必须用黑色字迹的签字笔作答。3.考试结束后,考生须将试卷和答题卡放在桌面上,待监考员收回。一、选择题:本大题共 10 小题,每小题 5 分,共 50 分。在每小题给出的四个选项中,有的只有一项符合题目要求,有的有多项符合题目要求。全部选对的得 5 分,选对但不全的得 3 分,有选错的得 0 分。1、 (本题 9 分)关于物体的受力和运动,下列说法正确的是( )A.物体在不垂直于速度方向的合力作用下,速度大小可能一直不变B.物体做曲线运动时,某点的加速度方向就是通过这一点的曲线的切线方向C.物体受到变化的合力作用时,它的速度大小一定改变D.做曲线运动的物体,一定受到与速度不在同一直线上的合外力作用2、 (本题 9 分)牛顿曾经设想:在一座高山上水平架起一门大炮,只要这门炮的威力足够大,炮弹的速度足够快,炮弹就可以围绕地球不停地转而不会掉下来。在不计空气阻力的情况下,下列关于炮弹的速度及运动情况的描述正确的是A.如果炮弹的速度是 1km/s,它必将落到地球表面B.如果炮弹的速度是 7km/s,它将不会落到地球表面C.如果炮弹的速度是 13km/s,它将围绕地球运动D.无论炮弹的速度是多大,它都将围绕地球运动3、 (本题 9 分)某人造地球卫星绕地球做匀速圆周运动,卫星离地面越远,则A.所受的万有引力越小B.运行的角速度越大C.运行的线速度越大D.做圆周运动的周期越小4、下列说法中正确的是( )A.曲线运动一定是变速运动B.物体受到恒力作用,不可能做曲线运动C.物体在变力作用下,其动能一定改变D.如果物体的动量发生变化,则其动能也一定改变5、如图所示为火车车轮在转弯处的截面示意图,轨道的外轨高于内轨,在此转弯处规定火车的行驶速度为 v,则A.若火车通过此弯道时速度大于 v,则火车的轮缘会挤压外轨B.若火车通过此弯道时速度小于 v,则火车的轮缘会挤压外轨C.若火车通过此弯道时行驶速度等于 v,则火车的轮缘会挤压外轨D.若火车通过此弯道时行驶速度等于 v,则火车对轨道的压力小于火车的重力6、 (本题 9 分)“嫦娥之父”欧阳自远透露:我国计划于 2020 年登陆火星。假如某志愿者登上火星后将一小球从高 h 处以初速度的水平抛出一个小球,测出小...

1、当您付费下载文档后,您只拥有了使用权限,并不意味着购买了版权,文档只能用于自身使用,不得用于其他商业用途(如 [转卖]进行直接盈利或[编辑后售卖]进行间接盈利)。
2、本站所有内容均由合作方或网友上传,本站不对文档的完整性、权威性及其观点立场正确性做任何保证或承诺!文档内容仅供研究参考,付费前请自行鉴别。
3、如文档内容存在违规,或者侵犯商业秘密、侵犯著作权等,请点击“违规举报”。

碎片内容

2025年云南省南涧县民族中学物理高一第二学期期末教学质量检测模拟试题含解析

您可能关注的文档

确认删除?