2025年北京市通州区市级名校高一生物第二学期期末达标检测模拟试题含解析

2025年北京市通州区市级名校高一生物第二学期期末达标检测模拟试题含解析_第1页
1/9
2025年北京市通州区市级名校高一生物第二学期期末达标检测模拟试题含解析_第2页
2/9
2025年北京市通州区市级名校高一生物第二学期期末达标检测模拟试题含解析_第3页
3/9
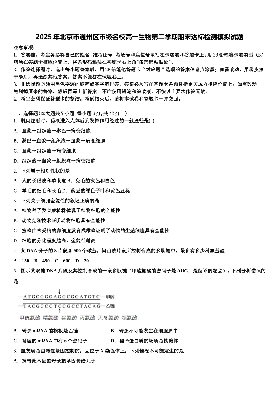
2025 年北京市通州区市级名校高一生物第二学期期末达标检测模拟试题注意事项:1.答卷前,考生务必将自己的姓名、准考证号、考场号和座位号填写在试题卷和答题卡上。用 2B 铅笔将试卷类型(B)填涂在答题卡相应位置上。将条形码粘贴在答题卡右上角"条形码粘贴处"。2.作答选择题时,选出每小题答案后,用 2B 铅笔把答题卡上对应题目选项的答案信息点涂黑;如需改动,用橡皮擦干净后,再选涂其他答案。答案不能答在试题卷上。3.非选择题必须用黑色字迹的钢笔或签字笔作答,答案必须写在答题卡各题目指定区域内相应位置上;如需改动,先划掉原来的答案,然后再写上新答案;不准使用铅笔和涂改液。不按以上要求作答无效。4.考生必须保证答题卡的整洁。考试结束后,请将本试卷和答题卡一并交回。一、选择题(本大题共 7 小题,每小题 6 分,共 42 分。)1.肌肉注射时,药液进入人体后到发挥作用经过的一般途径是( )A.血浆→组织液→淋巴→病变细胞B.淋巴→血浆→组织液→血浆→病变细胞C.血浆→组织液→病变细胞D.组织液→血浆→组织液→病变细胞2.下列属于相对性状的是A.人的长眼皮和单眼皮 B.兔毛的灰色和白色C.羊毛的细毛和长毛 D.豌豆的绿色子叶和黄色豆荚3.下列关于细胞全能性的叙述正确的是A.植物种子发育成植株体现了植物细胞的全能性B.动物克隆技术证明动物细胞具有全能性C.蜜蜂由未受精的卵细胞发育成雄蜂证明了动物的生殖细胞具有全能性D.细胞的分化程度越高,全能性越高4.某 DNA 分子的 S 片段含 900 个碱基,问由该片段所控制合成的多肽链中,最多有多少种氨基酸A.150 B.450 C.600 D.205.图示某双链 DNA 片段及其控制合成的一段多肽链(甲硫氨酸的密码子是 AUG,是翻译的起点)。下列分析错误的是A.转录 mRNA 的模板是乙链B.转录不可能发生在细胞质中C.对应的 mRNA 中有 6 个密码子D.翻译蛋白质的场所是核糖体6.血友病是由隐性基因控制的,且位于 X 染色体上,下列情况不可能发生的是A.携带此基因的母亲把基因传给儿子B.患血友病的父亲把基因传给儿子C.携带此基因的母亲把基因传给女儿D.血友病的父亲把基因传给女儿7.下列实例的判断正确的是()A.杂合子的自交后代不会出现纯合子B.有耳垂的双亲生出了无耳垂的子女,因此无耳垂为隐性性状C.高茎豌豆和矮茎豌豆杂交,子一代出现了高茎和矮茎,所以高茎是显性性状D.杂合子的测交后代都是杂合子8.(10 分)在气候条件适...

1、当您付费下载文档后,您只拥有了使用权限,并不意味着购买了版权,文档只能用于自身使用,不得用于其他商业用途(如 [转卖]进行直接盈利或[编辑后售卖]进行间接盈利)。
2、本站所有内容均由合作方或网友上传,本站不对文档的完整性、权威性及其观点立场正确性做任何保证或承诺!文档内容仅供研究参考,付费前请自行鉴别。
3、如文档内容存在违规,或者侵犯商业秘密、侵犯著作权等,请点击“违规举报”。

碎片内容

2025年北京市通州区市级名校高一生物第二学期期末达标检测模拟试题含解析

您可能关注的文档

确认删除?