佳木斯市重点中学2025届语文七下期中复习检测试题含解析

佳木斯市重点中学2025届语文七下期中复习检测试题含解析_第1页
1/11
佳木斯市重点中学2025届语文七下期中复习检测试题含解析_第2页
2/11
佳木斯市重点中学2025届语文七下期中复习检测试题含解析_第3页
3/11
佳木斯市重点中学 2025 届语文七下期中复习检测试题请考生注意:1.请用 2B 铅笔将选择题答案涂填在答题纸相应位置上,请用 0.5 毫米及以上黑色字迹的钢笔或签字笔将主观题的答案写在答题纸相应的答题区内。写在试题卷、草稿纸上均无效。2.答题前,认真阅读答题纸上的《注意事项》,按规定答题。一、语言知识及其运用(每小题 2 分,共 10 分)1、下列字形和加点字注音全部正确的一项是( )A.花圃(pú) 睥睨 颠沛流离(pèi) 以身做则B.门框(kuàng) 振悚 诲人不倦(huǐ) 牵强附会C.着陆(zháo) 涎水 死心塌地(tā) 题纲挈领D.晌午(shǎng) 修葺 千乘之国(shèng) 中流砥柱2、下列有关文学常识和课文内容有误的一项是( )A.《孙权劝学》节选自北宋司马迁主持编撰的纪传体通史《资治通鉴》。B.《阿长与<山海经>》选自鲁迅的回忆性散文集《朝花夕拾》,课文表达了作者对长妈妈的思念和哀悼之情。C.《黄河颂》选自组诗《黄河大合唱》,它是由光未然创作,经冼星海谱曲后,这部音乐作品响彻中华大地。D.《木兰诗》选自宋朝郭茂倩编的《乐府诗集》,是北朝民歌的代表作。《木兰诗》与《古诗为焦仲卿妻作》即《孔雀东南飞》,被称为乐府民歌中的“双璧”。3、下列句子组成语段顺序排列正确的一项是( )① 这些经典作品,经过时间的淘汰与筛选,其中有着最伟大的思想、最丰富的内容、最高尚的品格,是人类迄今为止所能达到的巅峰。② 一个人能够获得多大的能量,取得多高的成就,很大程度取决于这种循环往复的阅读。③ 阅读是一种循环往复的过程。④ 对于这些举世公认的中西社科、文学名著,我们自然要尽情揣摩,反复精读,把握其内涵与要旨。⑤ 这种循环往复,就是人们常说的精读。A.④②①③⑤B.③⑤①④②C.②③⑤①④D.③⑤①②④4、下列加点字读音完全正确的一项是( )A.涎水(yán) 大厦(shà) 憎(zēnɡ)恶 深恶痛绝(wù)B.咀嚼(jué) 调羹(ɡēnɡ) 嫉妒(jí) 苛捐杂税(shùi)C.欺侮(wǔ) 校补(jiào) 亘古(ɡèn) 不可捉摸(mō)D.晌午(shǎnɡ) 殷红(yān) 取缔(dì) 锋芒毕露(lòu)5、下列说法有错误的一项是( )A.《资治通鉴》是由北宋著名史学家司马光花十九年时间主编而成,它与《史记》合称中国的“史学双璧”。B.《最后一课》运用第一人称的叙述方式,通过小弗郎士的所见所闻所感,表现了一位普通的乡村教师无比深挚的爱国之情。C.《卖油翁...

1、当您付费下载文档后,您只拥有了使用权限,并不意味着购买了版权,文档只能用于自身使用,不得用于其他商业用途(如 [转卖]进行直接盈利或[编辑后售卖]进行间接盈利)。
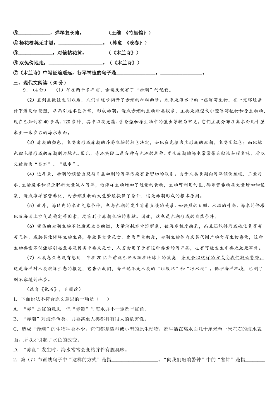
2、本站所有内容均由合作方或网友上传,本站不对文档的完整性、权威性及其观点立场正确性做任何保证或承诺!文档内容仅供研究参考,付费前请自行鉴别。
3、如文档内容存在违规,或者侵犯商业秘密、侵犯著作权等,请点击“违规举报”。

碎片内容

佳木斯市重点中学2025届语文七下期中复习检测试题含解析

您可能关注的文档

确认删除?