陕西省渭南市大荔县同州中学2025届物理高一第二学期期末教学质量检测模拟试题含解析

陕西省渭南市大荔县同州中学2025届物理高一第二学期期末教学质量检测模拟试题含解析_第1页
1/15
陕西省渭南市大荔县同州中学2025届物理高一第二学期期末教学质量检测模拟试题含解析_第2页
2/15
陕西省渭南市大荔县同州中学2025届物理高一第二学期期末教学质量检测模拟试题含解析_第3页
3/15
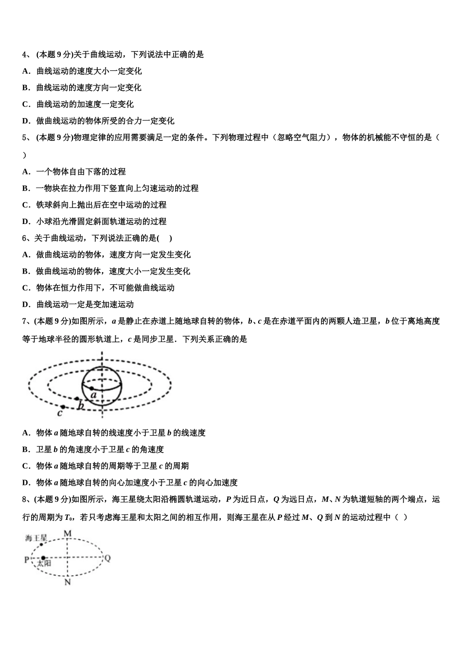
陕西省渭南市大荔县同州中学 2025 届物理高一第二学期期末教学质量检测模拟试题考生须知:1.全卷分选择题和非选择题两部分,全部在答题纸上作答。选择题必须用 2B 铅笔填涂;非选择题的答案必须用黑色字迹的钢笔或答字笔写在“答题纸”相应位置上。2.请用黑色字迹的钢笔或答字笔在“答题纸”上先填写姓名和准考证号。3.保持卡面清洁,不要折叠,不要弄破、弄皱,在草稿纸、试题卷上答题无效。一、选择题(本题共 12 小题,每小题 5 分,共 60 分,在每小题给出的四个选项中,有的小题只有一个选项正确,有的小题有多个选项正确.全部选对的得 5 分,选不全的得 3 分,有选错的或不答的得 0 分)1、 (本题 9 分)如图所示,长为 L 的均匀链条放在光滑水平桌面上,且使长度的 垂在桌边,松手后链条从静止开始沿桌边下滑,则链条滑至刚刚离开桌边时的速度大小为( )A.B.C.D.2、 (本题 9 分)物体沿曲线从 M 点到 N 点的运动过程中,速度大小逐渐减小.在此过程中物体所受合力的方向可能是( )A.B.C.D.3、 (本题 9 分)飞机在沿水平方向匀速飞行时,飞机受到的重力与垂直于机翼向上的升力为平衡力,当飞机在水平面内做匀速圆周运动时,机翼与水平面成 α 角倾斜,这时关于飞机受力说法正确的是( ) A.飞机受到重力、升力B.飞机受到重力、升力和向心力C.飞机受到的重力和升力仍为平衡力D.飞机受到的合外力为零4、 (本题 9 分)关于曲线运动,下列说法中正确的是A.曲线运动的速度大小一定变化B.曲线运动的速度方向一定变化C.曲线运动的加速度一定变化D.做曲线运动的物体所受的合力一定变化5、 (本题 9 分)物理定律的应用需要满足一定的条件。下列物理过程中(忽略空气阻力),物体的机械能不守恒的是()A.一个物体自由下落的过程B.一物块在拉力作用下竖直向上匀速运动的过程C.铁球斜向上抛出后在空中运动的过程D.小球沿光滑固定斜面轨道运动的过程6、关于曲线运动,下列说法正确的是( )A.做曲线运动的物体,速度方向一定发生变化B.做曲线运动的物体,速度大小一定发生变化C.物体在恒力作用下,不可能做曲线运动D.曲线运动一定是变加速运动7、 (本题 9 分)如图所示,a 是静止在赤道上随地球自转的物体,b、c 是在赤道平面内的两颗人造卫星,b 位于离地高度等于地球半径的圆形轨道上,c 是同步卫星.下列关系正确的是A.物体 a 随地球自转的线速度小于卫星 b 的线速度B....

1、当您付费下载文档后,您只拥有了使用权限,并不意味着购买了版权,文档只能用于自身使用,不得用于其他商业用途(如 [转卖]进行直接盈利或[编辑后售卖]进行间接盈利)。
2、本站所有内容均由合作方或网友上传,本站不对文档的完整性、权威性及其观点立场正确性做任何保证或承诺!文档内容仅供研究参考,付费前请自行鉴别。
3、如文档内容存在违规,或者侵犯商业秘密、侵犯著作权等,请点击“违规举报”。

碎片内容

陕西省渭南市大荔县同州中学2025届物理高一第二学期期末教学质量检测模拟试题含解析

您可能关注的文档

确认删除?