湖北省恩施一中、利川一中等四校2025年物理高一第二学期期末综合测试模拟试题含解析

湖北省恩施一中、利川一中等四校2025年物理高一第二学期期末综合测试模拟试题含解析_第1页
1/14
湖北省恩施一中、利川一中等四校2025年物理高一第二学期期末综合测试模拟试题含解析_第2页
2/14
湖北省恩施一中、利川一中等四校2025年物理高一第二学期期末综合测试模拟试题含解析_第3页
3/14
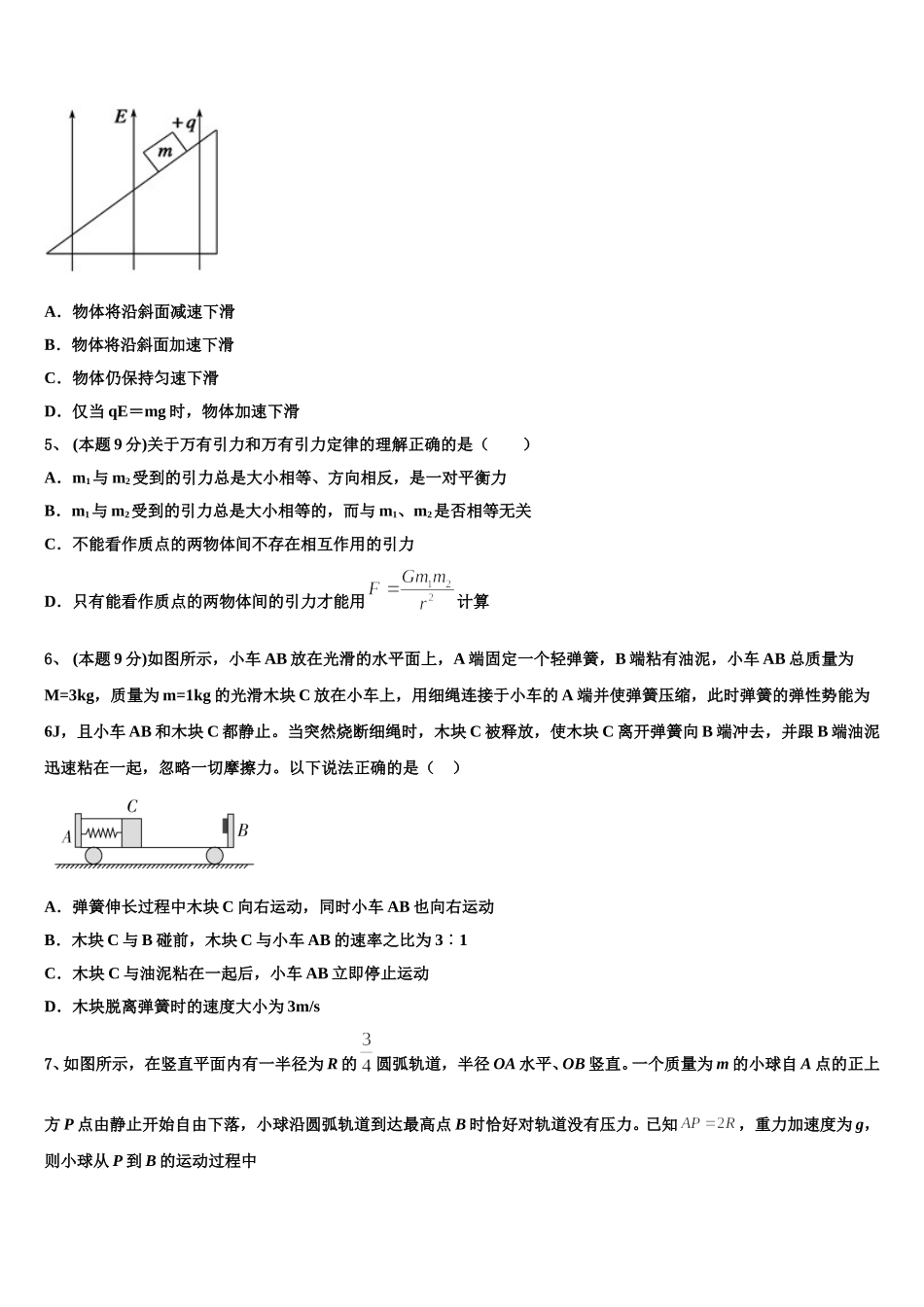
湖北省恩施一中、利川一中等四校 2025 年物理高一第二学期期末综合测试模拟试题考生请注意:1.答题前请将考场、试室号、座位号、考生号、姓名写在试卷密封线内,不得在试卷上作任何标记。2.第一部分选择题每小题选出答案后,需将答案写在试卷指定的括号内,第二部分非选择题答案写在试卷题目指定的位置上。3.考生必须保证答题卡的整洁。考试结束后,请将本试卷和答题卡一并交回。一、选择题:本大题共 10 小题,每小题 5 分,共 50 分。在每小题给出的四个选项中,有的只有一项符合题目要求,有的有多项符合题目要求。全部选对的得 5 分,选对但不全的得 3 分,有选错的得 0 分。1、 (本题 9 分)如图所示某一时刻简谐横波的图象,波的传播方向沿+x 方向,下列说法中正确的是( )A.此时刻 B、E 两点速度为零B.此时刻 D 质点正沿﹣y 方向运动C.此时刻质点 C、F 的加速度、速度都为零D.此时刻质点 B、E 的速度相同2、 (本题 9 分)在平静的水面上激起一列水波,使漂浮在水面上相距 6.0m 的小树叶 a 和 b 发生振动,当树叶 a 运动到上方最大位移处时,树叶 b 刚好运动到下方最大位移处,经过 1.0s 后,树叶 a 的位移第一次变为零。则该波的波速可能是A.1.5m/sB.2m/sC.3m/sD.6m/s3、 (本题 9 分)将一个物体以 15m/s 的速度从 20m 的高度水平抛出,落地时它的速度方向与地面夹角是多少( )(不计空气阻力,取)A.B.C.D.4、 (本题 9 分)如图所示,带正电 q、质量为 m 的滑块,沿固定绝缘斜面匀速下滑,现加一竖直向上的匀强电场,电场强度为 E,且 qE

1、当您付费下载文档后,您只拥有了使用权限,并不意味着购买了版权,文档只能用于自身使用,不得用于其他商业用途(如 [转卖]进行直接盈利或[编辑后售卖]进行间接盈利)。
2、本站所有内容均由合作方或网友上传,本站不对文档的完整性、权威性及其观点立场正确性做任何保证或承诺!文档内容仅供研究参考,付费前请自行鉴别。
3、如文档内容存在违规,或者侵犯商业秘密、侵犯著作权等,请点击“违规举报”。

碎片内容

湖北省恩施一中、利川一中等四校2025年物理高一第二学期期末综合测试模拟试题含解析

您可能关注的文档

确认删除?