安徽省马鞍山含山2025届物理高一下期末统考模拟试题含解析

安徽省马鞍山含山2025届物理高一下期末统考模拟试题含解析_第1页
1/14
安徽省马鞍山含山2025届物理高一下期末统考模拟试题含解析_第2页
2/14
安徽省马鞍山含山2025届物理高一下期末统考模拟试题含解析_第3页
3/14
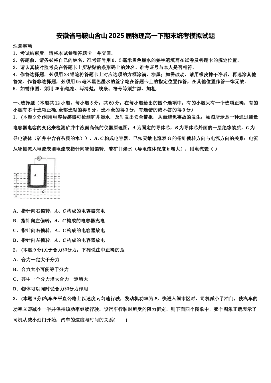
安徽省马鞍山含山 2025 届物理高一下期末统考模拟试题注意事项1.考试结束后,请将本试卷和答题卡一并交回.2.答题前,请务必将自己的姓名、准考证号用 0.5 毫米黑色墨水的签字笔填写在试卷及答题卡的规定位置.3.请认真核对监考员在答题卡上所粘贴的条形码上的姓名、准考证号与本人是否相符.4.作答选择题,必须用 2B 铅笔将答题卡上对应选项的方框涂满、涂黑;如需改动,请用橡皮擦干净后,再选涂其他答案.作答非选择题,必须用 05 毫米黑色墨水的签字笔在答题卡上的指定位置作答,在其他位置作答一律无效.5.如需作图,须用 2B 铅笔绘、写清楚,线条、符号等须加黑、加粗.一、选择题(本题共 12 小题,每小题 5 分,共 60 分,在每小题给出的四个选项中,有的小题只有一个选项正确,有的小题有多个选项正确.全部选对的得 5 分,选不全的得 3 分,有选错的或不答的得 0 分)1、 (本题 9 分)利用电容传感器可检测矿井渗水,及时发出安全警报,从而避免事故的发生;如图所示是一种通过测量电容器电容的变化来检测矿井中液面高低的仪器原理图,A 为固定的导体芯,B 为导体芯外面的一层绝缘物质,C 为导电液体(矿井中含有杂质的水)),A、C 构成电容器.已知灵敏电流表 G 的指针偏转方向与电流方向的关系:电流从哪侧流入电流表则电流表指针向哪侧偏转.若矿井渗水(导电液体深度 h 增大),则电流表( )A.指针向右偏转,A、C 构成的电容器充电B.指针向左偏转,A、C 构成的电容器充电C.指针向右偏转,A、C 构成的电容器放电D.指针向左偏转,A、C 构成的电容器放电2、 (本题 9 分)关于合力和分力,下列说法中正确的是A.合力一定大于分力B.合力大小可能等于分力C.其中一个分力增大合力一定增大D.物体可以同时受合力和分力作用3、 (本题 9 分)汽车在平直公路上以速度 v0匀速行驶,发动机功率为 P,快进入闹市区时,司机减小了油门,使汽车的功率立即减小一半并保持该功率继续行驶.设汽车行驶时所受的阻力恒定,则下面四个图象中,哪个图象正确表示了司机从减小油门开始,汽车的速度与时间的关系( )A.B.C.D.4、 (本题 9 分)一质点做简谐运动,其相对于平衡位置的位移 x 与时间 t 的关系图线如图所示,由图可知A.质点振动的频率为 1.6HzB.质点的振幅为 4.0cmC.在 0.3s 和 0.5s 两时刻,质点的速度方向相同D.在 0.3s 和 0.5s 两时刻,质点的加速度方向相同5、...

1、当您付费下载文档后,您只拥有了使用权限,并不意味着购买了版权,文档只能用于自身使用,不得用于其他商业用途(如 [转卖]进行直接盈利或[编辑后售卖]进行间接盈利)。
2、本站所有内容均由合作方或网友上传,本站不对文档的完整性、权威性及其观点立场正确性做任何保证或承诺!文档内容仅供研究参考,付费前请自行鉴别。
3、如文档内容存在违规,或者侵犯商业秘密、侵犯著作权等,请点击“违规举报”。

碎片内容

安徽省马鞍山含山2025届物理高一下期末统考模拟试题含解析

您可能关注的文档

确认删除?