江苏省无锡市阳山中学2025年生物七年级第二学期期末质量检测试题含解析

江苏省无锡市阳山中学2025年生物七年级第二学期期末质量检测试题含解析_第1页
1/18
江苏省无锡市阳山中学2025年生物七年级第二学期期末质量检测试题含解析_第2页
2/18
江苏省无锡市阳山中学2025年生物七年级第二学期期末质量检测试题含解析_第3页
3/18
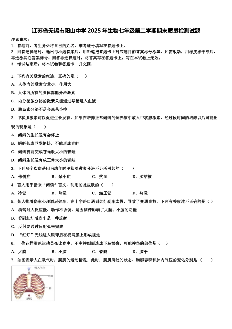
江苏省无锡市阳山中学 2025 年生物七年级第二学期期末质量检测试题注意事项:1.答卷前,考生务必将自己的姓名、准考证号填写在答题卡上。2.回答选择题时,选出每小题答案后,用铅笔把答题卡上对应题目的答案标号涂黑,如需改动,用橡皮擦干净后,再选涂其它答案标号。回答非选择题时,将答案写在答题卡上,写在本试卷上无效。3.考试结束后,将本试卷和答题卡一并交回。1.下列有关激素的叙述,正确的是( )A.人体内的激素含量少,作用大B.人体内所有的腺体都能分泌激素C.内分泌腺分泌的激素只能通过导管进入血液D.胰岛素分泌不足会患呆小症2.甲状腺激素可以促进生长发育,如果在培养正常蝌蚪的饲养缸中放入甲状腺激素,经过段时间的培养以后可能出现的现象是( )A.蝌蚪的生长发育会停止B.蝌蚪长成巨型蝌蚪,不能形成青蛙C.蝌蚪提前变成苍蝇般大小的青蛙D.蝌蚪生长发育成正常大小的青蛙3.下列哪个疾病是因为幼年时甲状腺激素分泌不足所引起的( )A.侏儒症B.呆小症C.贫血D.肺结核4.盲人用手指来“阅读”盲文,利用的是皮肤的( )A.冷觉B.热觉C.触压觉D.痛觉5.某人抱着侥幸心理酒后架车,在十字路口遇到红灯刹车太慢,导致了交通事故.下列有关叙述不正确的是( )A.酒驾时人反应慢、动作不协调,是因酒精影响了大脑、小脑的功能B.看到红灯后刹车是一种反射C.反射要通过反射弧来完成D.“红灯”光线进入眼球后在视网膜上形成视觉6.一位花样滑冰运动员在比赛中,不幸摔倒而造成下肢截瘫,可能摔伤的部位是( )A.大脑B.小脑C.脊髓D.脑干7.如图表示人在吸气时,膈肌的运动情况.此时,膈肌所处的状态、胸廓容积和肺内气压的变化分别是 ( )A.收缩、缩小、下降B.舒张、扩大、下降C.舒张、扩大、升高D.收缩、扩大、下降8.从平衡膳食的角度来看,下列早餐最合理的是( )A.火腿,牛肉,白粥B.面包,鸡蛋,净水C.鸡蛋,面条,牛奶D.鸡蛋,馒头,苹果9.四川雅安地震中的某伤者血型是 B 型.当他需要大量输血时(只考虑 ABO 血型系统),应给他输入( )A.A 型血B.B 型血C.O 型血D.AB 型血10.小明沉迷于手机游戏,是名副其实的“低头族”。某天他过马路时玩手机被汽车撞飞,生命垂危,需要进行紧急输血治疗。经检验,小明为 B 型血,应给他输入的血型为A.A 型血B.B 型血C.O 型血D.AB 型血11.神经系统的结构和功能单位是( )A.神经纤维B.神经元C.神经节D.神经中枢12...

1、当您付费下载文档后,您只拥有了使用权限,并不意味着购买了版权,文档只能用于自身使用,不得用于其他商业用途(如 [转卖]进行直接盈利或[编辑后售卖]进行间接盈利)。
2、本站所有内容均由合作方或网友上传,本站不对文档的完整性、权威性及其观点立场正确性做任何保证或承诺!文档内容仅供研究参考,付费前请自行鉴别。
3、如文档内容存在违规,或者侵犯商业秘密、侵犯著作权等,请点击“违规举报”。

碎片内容

江苏省无锡市阳山中学2025年生物七年级第二学期期末质量检测试题含解析

您可能关注的文档

确认删除?