2024-2025学年江西上饶中学高一下生物期末达标检测模拟试题含解析

2024-2025学年江西上饶中学高一下生物期末达标检测模拟试题含解析_第1页
1/9
2024-2025学年江西上饶中学高一下生物期末达标检测模拟试题含解析_第2页
2/9
2024-2025学年江西上饶中学高一下生物期末达标检测模拟试题含解析_第3页
3/9
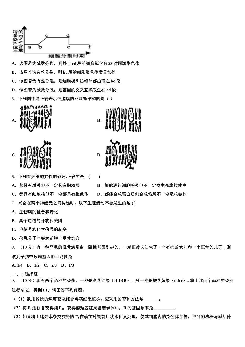
2024-2025 学年江西上饶中学高一下生物期末达标检测模拟试题注意事项1.考生要认真填写考场号和座位序号。2.试题所有答案必须填涂或书写在答题卡上,在试卷上作答无效。第一部分必须用 2B 铅笔作答;第二部分必须用黑色字迹的签字笔作答。3.考试结束后,考生须将试卷和答题卡放在桌面上,待监考员收回。一、选择题(本大题共 7 小题,每小题 6 分,共 42 分。)1.有关真核细胞 DNA 复制和转录这两种过程的叙述,错误的是( )A.两种过程都可在细胞核中发生B.两种过程都有酶参与反应C.两种过程都以脱氧核糖核苷酸为原料D.两种过程都以 DNA 为模板2.遗传信息、遗传密码子、基因分别是指① 肽链上氨基酸的排列顺序 DNA②上脱氧核苷酸的排列顺序DNA③上决定氨基酸的三个相邻的碱基 ④ 信使 RNA 上决定氨基酸的三个相邻的碱基⑤ 转运 RNA 上一端的三个碱基 ⑥ 有遗传效应的 DNA 片段A.①③⑤B.②④⑥C.①②⑤D.③④⑤3.下列为某肽链和控制它合成的一段 DNA 链。肽链的氨基酸顺序为:“甲硫氨酸-脯氨酸-苏氨酸-缬氨酸-甘氨酸”(其中甲硫氨酸的密码子是 AUG)。根据上述材料,下列描述正确的是A.此 DNA 片段中作为转录模板的是②链B.该肽链中有 5 个“—CO—NH—”的结构C.决定苏氨酸和甘氨酸的密码子分别是 ACC、GGGD.该 DNA 上碱基对发生替换一定导致肽链结构改变4.如图是人体细胞在分裂过程中每条染色体上的 DNA 含量变化曲线。下列有关叙述中正确的是( )A.该图若为减数分裂,则处于 cd 段的细胞都含有 23 对同源染色体B.该图若为有丝分裂,则 bc 段的细胞染色体数目加倍C.该图若为有丝分裂,则细胞板和纺锤体都出现在 bc 段D.该图若为减数分裂,则基因的交叉互换发生在 cd 段5.下列图中能正确表示细胞膜的亚显微结构的是( )A.B.C.D.6.下列有关细胞共性的叙述,正确的是 ( )A.都具有质膜但不一定具有脂双层B.都能进行细胞呼吸但不一定发生在线粒体中C.都具有细胞核但不一定都具有染色体D.都能合成蛋白质但合成场所不一定是核糖体7.兴奋在两个神经元之间传递时,以下生理活动不会发生的是 ( )A.生物膜的融合和转化B.离子通道的开放和关闭C.电信号和化学信号的转变D.信息分子与突触前膜上受体结合8.(10 分)有一种严重的椎骨病是由一隐性基因引起的,一对正常夫妇生了一个有病的女儿和一个正常的儿子,则该儿子携带致病基因的可能性是A. 1/4 B.1/2 C....

1、当您付费下载文档后,您只拥有了使用权限,并不意味着购买了版权,文档只能用于自身使用,不得用于其他商业用途(如 [转卖]进行直接盈利或[编辑后售卖]进行间接盈利)。
2、本站所有内容均由合作方或网友上传,本站不对文档的完整性、权威性及其观点立场正确性做任何保证或承诺!文档内容仅供研究参考,付费前请自行鉴别。
3、如文档内容存在违规,或者侵犯商业秘密、侵犯著作权等,请点击“违规举报”。

碎片内容

2024-2025学年江西上饶中学高一下生物期末达标检测模拟试题含解析

您可能关注的文档

确认删除?