2025届甘肃省酒泉市酒泉中学生物高一第二学期期末统考模拟试题含解析

2025届甘肃省酒泉市酒泉中学生物高一第二学期期末统考模拟试题含解析_第1页
1/9
2025届甘肃省酒泉市酒泉中学生物高一第二学期期末统考模拟试题含解析_第2页
2/9
2025届甘肃省酒泉市酒泉中学生物高一第二学期期末统考模拟试题含解析_第3页
3/9
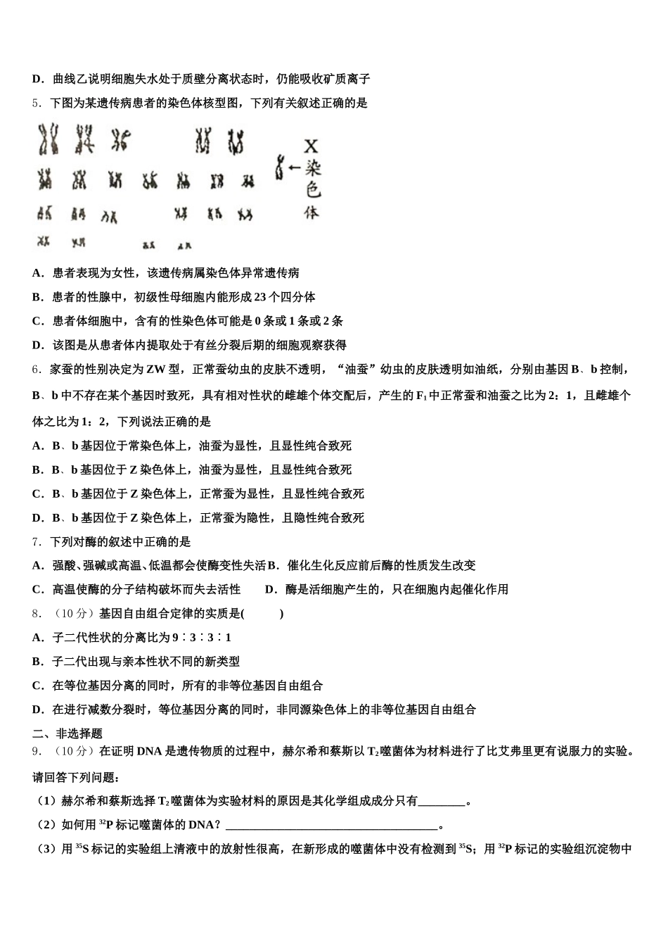
2025 届甘肃省酒泉市酒泉中学生物高一第二学期期末统考模拟试题考生请注意:1.答题前请将考场、试室号、座位号、考生号、姓名写在试卷密封线内,不得在试卷上作任何标记。2.第一部分选择题每小题选出答案后,需将答案写在试卷指定的括号内,第二部分非选择题答案写在试卷题目指定的位置上。3.考生必须保证答题卡的整洁。考试结束后,请将本试卷和答题卡一并交回。一、选择题(本大题共 7 小题,每小题 6 分,共 42 分。)1.下列关于生态系统能量流动的叙述中,正确的是A.能量流动和物质循环相互依存,能量伴随着物质而循环流动B.消费者的粪便所含能量属于消费者同化作用所获得的能量的一部分C.生产者可通过光合作用合成有机物,使能量从无机环境流入生物群落D.当捕食者吃掉被捕食者时,捕食者便获得了被捕食者的全部能量2.基因型为 AaBB 的个体,通过下列方法可以分别将它们的后代转变为以下基因型:① AABB、② aB、③ AaBBC、④ AAaaBBBB。则下列排列正确的是A.诱变育种、转基因技术、花药离体培养、细胞融合B.杂交育种、花药离体培养、转基因技术、多倍体育种C.花药离体培养、诱变育种、多倍体育种、转基因技术D.多倍体育种、花药离体培养、诱变育种、转基因技术3.果蝇灰身(B)对黑身(b)为显性,现将纯种灰身果蝇与黑身果蝇杂交,产生的 F1代再自交产生 F2代,将 F2代中所有黑身果蝇除去,让灰身果蝇自由交配,产生 F3代。问 F3代中灰身与黑身果蝇的比例是 ( )A.31∶B.51∶C.81∶D.91∶4.原生质体(去除细胞壁的植物细胞)长度和细胞长度之比(设为 Y)可以反映成熟植物细胞在外界溶液中失水和吸水情况。现将黑藻叶肉细胞分为两组,分别浸润在浓度为 0.3g/ml 的蔗糖溶液和浓度为 lmol/1 的硝酸钾溶液中,然后每 5 分钟用显微镜观察一次,并测量 Y 值,其结果如下图所示。下列叙述错误的是A.黑藻叶肉细胞在两种溶液中均发生了质壁分离B.实验开始 15 分钟后,乙组细胞的细胞液浓度达到最高C.实验开始 30 分钟后,乙组的细胞已经死亡,细胞体积不再变化D.曲线乙说明细胞失水处于质壁分离状态时,仍能吸收矿质离子5.下图为某遗传病患者的染色体核型图,下列有关叙述正确的是A.患者表现为女性,该遗传病属染色体异常遗传病B.患者的性腺中,初级性母细胞内能形成 23 个四分体C.患者体细胞中,含有的性染色体可能是 0 条或 1 条或 2 条D.该图是从患者体内提取处于有丝分裂后期的细胞观...

1、当您付费下载文档后,您只拥有了使用权限,并不意味着购买了版权,文档只能用于自身使用,不得用于其他商业用途(如 [转卖]进行直接盈利或[编辑后售卖]进行间接盈利)。
2、本站所有内容均由合作方或网友上传,本站不对文档的完整性、权威性及其观点立场正确性做任何保证或承诺!文档内容仅供研究参考,付费前请自行鉴别。
3、如文档内容存在违规,或者侵犯商业秘密、侵犯著作权等,请点击“违规举报”。

碎片内容

2025届甘肃省酒泉市酒泉中学生物高一第二学期期末统考模拟试题含解析

您可能关注的文档

确认删除?