2025届内蒙古呼和浩特回民中学高一下生物期末达标检测试题含解析

2025届内蒙古呼和浩特回民中学高一下生物期末达标检测试题含解析_第1页
1/10
2025届内蒙古呼和浩特回民中学高一下生物期末达标检测试题含解析_第2页
2/10
2025届内蒙古呼和浩特回民中学高一下生物期末达标检测试题含解析_第3页
3/10
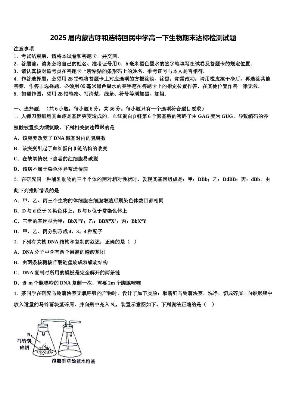
2025 届内蒙古呼和浩特回民中学高一下生物期末达标检测试题注意事项1.考试结束后,请将本试卷和答题卡一并交回.2.答题前,请务必将自己的姓名、准考证号用 0.5 毫米黑色墨水的签字笔填写在试卷及答题卡的规定位置.3.请认真核对监考员在答题卡上所粘贴的条形码上的姓名、准考证号与本人是否相符.4.作答选择题,必须用 2B 铅笔将答题卡上对应选项的方框涂满、涂黑;如需改动,请用橡皮擦干净后,再选涂其他答案.作答非选择题,必须用 05 毫米黑色墨水的签字笔在答题卡上的指定位置作答,在其他位置作答一律无效.5.如需作图,须用 2B 铅笔绘、写清楚,线条、符号等须加黑、加粗.一、选择题:(共 6 小题,每小题 6 分,共 36 分。每小题只有一个选项符合题目要求)1.人镰刀型细胞贫血症是基因突变造成的,血红蛋白 β 链第 6 个氨基酸的密码子由 GAG 变为 GUG,导致编码的谷氨酸被置换为缬氨酸。下列相关叙述错误的是A.该突变改变了 DNA 碱基对内的氢键数B.该突变引起了血红蛋白 β 链结构的改变C.在缺氧情况下患者的红细胞易破裂D.该病不属于染色体异常遗传病2.在研究同一种哺乳动物的三个个体的两对相对性状时,发现其基因组成是:甲:DBb;乙:DdBB;丙:dBb。由此下列推断错误的是A.甲、乙、丙三个生物的体细胞在细胞增殖后期染色体数目都相同B.D 与 d 位于 X 染色体上,B 与 b 位于常染色体上C.三者的基因型为甲:BbXDY;乙:BBXDXd;丙:BbXdYD.甲、乙、丙分别形成 4、3、4 种配子3.下列有关核 DNA 结构和复制的叙述,正确的是( )A.DNA 分子中含有两个游离的磷酸基团B.由两条核糖核苷酸链盘旋成双螺旋结构C.DNA 复制时所用的模板是完全解开的两条链D.含 m 个腺嘌呤的 DNA 复制一次,需要 2m 个胸腺嘧啶4.某同学在研究马铃薯块茎无氧呼吸的产物时,设计了如下实验:取新鲜马铃薯块茎,洗净,切成碎屑。向锥形瓶中放入适量的马铃薯块茎碎屑,并向瓶中充入 N2,装置示意图如下。下列说法正确的是( )A.向锥形瓶中充人 N2的目的是制造无氧环境B.若溴麝香草酚蓝水溶液不变色,则说明马铃薯块茎细胞进行的是酒精发酵C.实验前无需对马铃薯块茎碎屑消毒D.溴麝香草酚蓝水溶液用于鉴定酒精的产生5.下图表示生物体部分代谢过程,有关说法正确的是( )A.过程②需要的酶只存在于线粒体内膜和线粒体基质中B.消耗同等量的葡萄糖,过程③释放的能量较过程②少C.②...

1、当您付费下载文档后,您只拥有了使用权限,并不意味着购买了版权,文档只能用于自身使用,不得用于其他商业用途(如 [转卖]进行直接盈利或[编辑后售卖]进行间接盈利)。
2、本站所有内容均由合作方或网友上传,本站不对文档的完整性、权威性及其观点立场正确性做任何保证或承诺!文档内容仅供研究参考,付费前请自行鉴别。
3、如文档内容存在违规,或者侵犯商业秘密、侵犯著作权等,请点击“违规举报”。

碎片内容

2025届内蒙古呼和浩特回民中学高一下生物期末达标检测试题含解析

您可能关注的文档

确认删除?