2025年广东省中山市化学高一上期中教学质量检测模拟试题含解析

2025年广东省中山市化学高一上期中教学质量检测模拟试题含解析_第1页
1/17
2025年广东省中山市化学高一上期中教学质量检测模拟试题含解析_第2页
2/17
2025年广东省中山市化学高一上期中教学质量检测模拟试题含解析_第3页
3/17
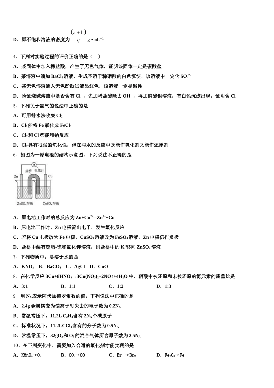
2025 年广东省中山市化学高一上期中教学质量检测模拟试题注意事项1.考试结束后,请将本试卷和答题卡一并交回.2.答题前,请务必将自己的姓名、准考证号用 0.5 毫米黑色墨水的签字笔填写在试卷及答题卡的规定位置.3.请认真核对监考员在答题卡上所粘贴的条形码上的姓名、准考证号与本人是否相符.4.作答选择题,必须用 2B 铅笔将答题卡上对应选项的方框涂满、涂黑;如需改动,请用橡皮擦干净后,再选涂其他答案.作答非选择题,必须用 05 毫米黑色墨水的签字笔在答题卡上的指定位置作答,在其他位置作答一律无效.5.如需作图,须用 2B 铅笔绘、写清楚,线条、符号等须加黑、加粗.一、选择题(每题只有一个选项符合题意)1、相对分子质量为 M 的气态化合物 VL(标准状况)溶于 mg 水中,得到溶液的质量分数为 ω%,物质的量浓度cmol/L,密度为 ρg/cm3,则下列说法正确的是A.相对分子质量 M 可表示为:B.溶液密度 ρ 可表示为:C.溶液的质量分数 ω%可表示为:D.物质的量浓度 C 可表示为:2、下列说法正确的是A.H2、D2、T2互为同位素B.Na2CO3电离方程式 Na2CO3 =2Na+ + C 4 + + 3O 2 -C.20g D2O 含有的电子数为 10NAD.14462Sm 与 15062Sm 的核外电子数和中子数均为 623、某温度下,VmL 不饱和 NaNO3溶液 ag,蒸发掉 bg 水或加入 bg NaNO3固体(恢复到原温度)均可使溶液达到饱和,则下列量的计算结果正确的是( )A.该温度下 NaNO3的溶解度为 100 gB.原不饱和溶液中 NaNO3质量分数为%C.原不饱和溶液中 NaNO3物质的量浓度为mol·L-1D.原不饱和溶液的密度为g·mL-14、下列对实验过程的评价正确的是( )A.某固体中加入稀盐酸,产生了无色气体,证明该固体一定是碳酸盐B.某溶液中滴加 BaCl2溶液,生成不溶于稀硝酸的白色沉淀,该溶液中一定含 SO42-C.某无色溶液滴入无色酚酞试液显红色,该溶液一定显碱性D.验证烧碱溶液中是否含有 Cl-,先加稀盐酸除去 OH-,再加硝酸银溶液,有白色沉淀出现,证明含 Cl-5、下列关于氯气的说法中正确的是A.可用排水法收集 Cl2B.Cl2能将 Fe 氧化成 FeCl2C.Cl2和 Cl-都能和钠反应D.Cl2具有很强的氧化性,但在与水的反应中既能作氧化剂又能作还原剂6、如图为一原电池的结构示意图,下列说法不正确的是A.原电池工作时的总反应为 Zn+Cu2+═Zn2++CuB.原电池工作时,Zn 电极流出电子,发生氧化反应C.若将 Cu 电极改为 Fe...

1、当您付费下载文档后,您只拥有了使用权限,并不意味着购买了版权,文档只能用于自身使用,不得用于其他商业用途(如 [转卖]进行直接盈利或[编辑后售卖]进行间接盈利)。
2、本站所有内容均由合作方或网友上传,本站不对文档的完整性、权威性及其观点立场正确性做任何保证或承诺!文档内容仅供研究参考,付费前请自行鉴别。
3、如文档内容存在违规,或者侵犯商业秘密、侵犯著作权等,请点击“违规举报”。

碎片内容

2025年广东省中山市化学高一上期中教学质量检测模拟试题含解析

您可能关注的文档

确认删除?