2025届新疆维吾尔克孜勒苏柯尔克孜自治州四年级数学第二学期期末监测模拟试题含解析

2025届新疆维吾尔克孜勒苏柯尔克孜自治州四年级数学第二学期期末监测模拟试题含解析_第1页
1/10
2025届新疆维吾尔克孜勒苏柯尔克孜自治州四年级数学第二学期期末监测模拟试题含解析_第2页
2/10
2025届新疆维吾尔克孜勒苏柯尔克孜自治州四年级数学第二学期期末监测模拟试题含解析_第3页
3/10
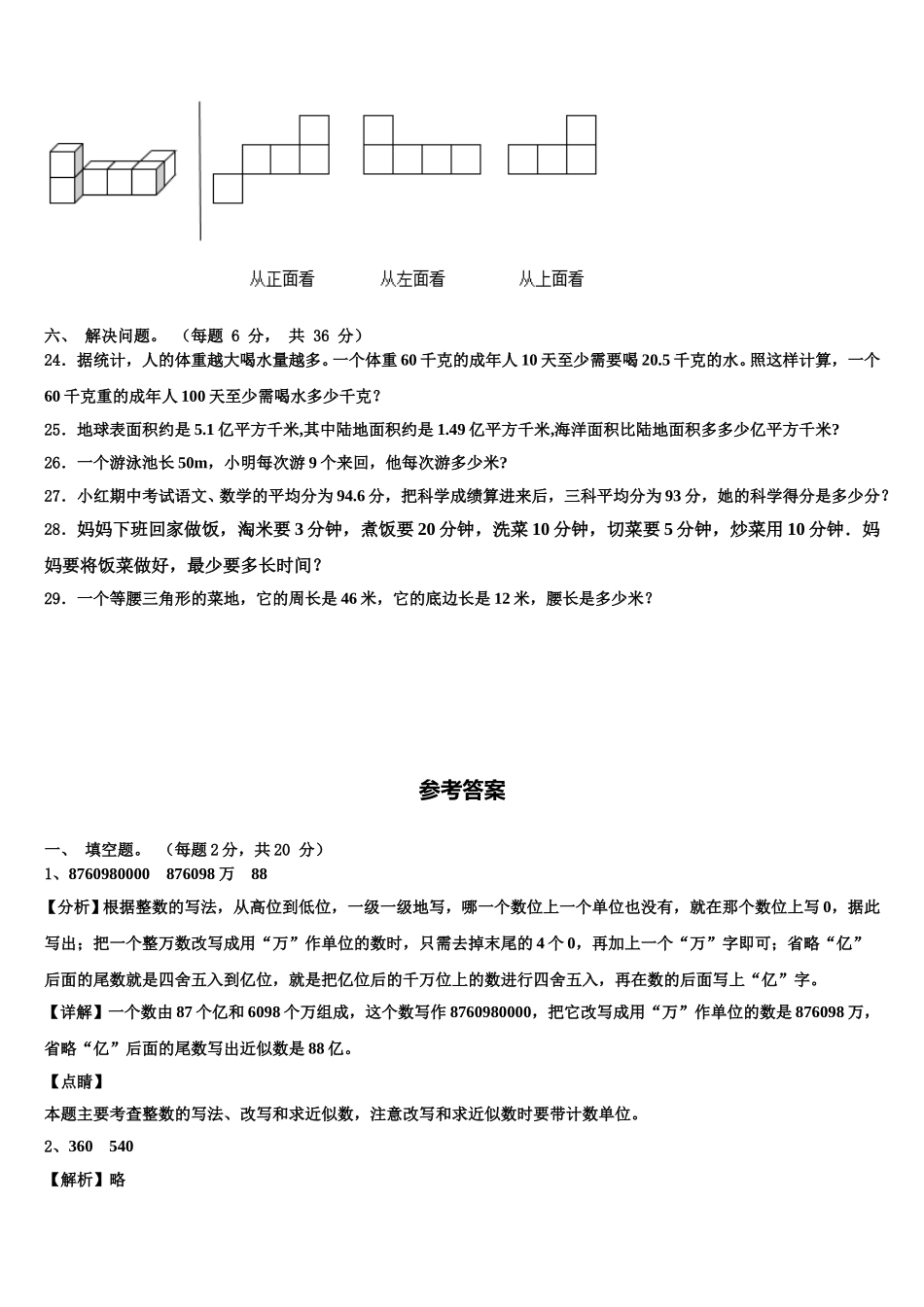
2025 届新疆维吾尔克孜勒苏柯尔克孜自治州四年级数学第二学期期末监测模拟试题一、 填空题。 (每题 2 分,共 20 分)1.一个数由 87 个亿和 6098 个万组成,这个数写作(______),把它改写成用“万”作单位的数是(______),省略“亿”后面的尾数写出近似数是(______)亿。2.一个梯形内角和是(___)度,一个五边形内角和是(___)度。3.小数 2.4 的计数单位是(______),它有( ______)个这样的计数单位,再加上(______)个这样的计数单位就得 1.4.90830090 是由(____)个千万、8 个(____)、(____)个万、(____)个十组成的。5.一个三位小数的近似数是 5.80,这个三位小数最大是_____,最小是_____。6.把下面的表格填写完整。在三角形中1∠125°29°(________)108°2∠30°(________)90°(________)3∠(________)75°65°45°是何三角形?(________)(________)(________)(________)7.一件上衣 65.4 元,比一条裤子便宜 32.2 元,一双运动鞋的价钱是上衣和裤子总价钱的 2 倍,这双运动鞋(________)元。8.6.5 平方分米=________平方米 1.9 小时=________分9.3 吨 40 千克=(______)吨;0.46 米=(______)厘米。10.=(______)×(______)=(______)。二、 选择题。 (把正确答案序号填在括号里。 每题 2 分, 共 10 分)11.下面三幅图中,通过图一平移得到的是( )。A.B.C.12.一个三角形的两个内角分别是 25 度、64 度,这个三角形是( )。A.锐角三角形B.直角三角形C.钝角三角形13.已知△+□=〇,下面算式不正确的是( )。A.〇-□=△B.□=〇-△C.△-〇=□D.□+△=〇14.下面立体图形中,从左面看是 ( )A.B.C.D.15.下面的小数中,离“1”最近的是( )。A.0.9B.0.99C.1.001D.1.01三、 判断题。(对的打“√ ” , 错的打“×” 。 每题 2 分, 共 10 分)16.一个三角形其中两个角是 120°和 30°,它一定是个等腰三角形。(________)17.小数计数单位之间的进率是 0.1。(______)18.有两个角是锐角的三角形,一定是锐角三角形. (_____)19.不改变数的大小,把 0.08 改写成以千分之一为单位的数是 0.008。(______)20.用三根分别长 4 cm、6 cm 和 9 cm 的小棒能围成一个三角形. (____)四、 计算题。 (每题 8 分,共 16 分)21.口算 80×700= 10×30= 20×30...

1、当您付费下载文档后,您只拥有了使用权限,并不意味着购买了版权,文档只能用于自身使用,不得用于其他商业用途(如 [转卖]进行直接盈利或[编辑后售卖]进行间接盈利)。
2、本站所有内容均由合作方或网友上传,本站不对文档的完整性、权威性及其观点立场正确性做任何保证或承诺!文档内容仅供研究参考,付费前请自行鉴别。
3、如文档内容存在违规,或者侵犯商业秘密、侵犯著作权等,请点击“违规举报”。

碎片内容

2025届新疆维吾尔克孜勒苏柯尔克孜自治州四年级数学第二学期期末监测模拟试题含解析

您可能关注的文档

确认删除?