陕西省西安市第九十八中学2025年七年级生物第二学期期末教学质量检测试题含解析

陕西省西安市第九十八中学2025年七年级生物第二学期期末教学质量检测试题含解析_第1页
1/20
陕西省西安市第九十八中学2025年七年级生物第二学期期末教学质量检测试题含解析_第2页
2/20
陕西省西安市第九十八中学2025年七年级生物第二学期期末教学质量检测试题含解析_第3页
3/20
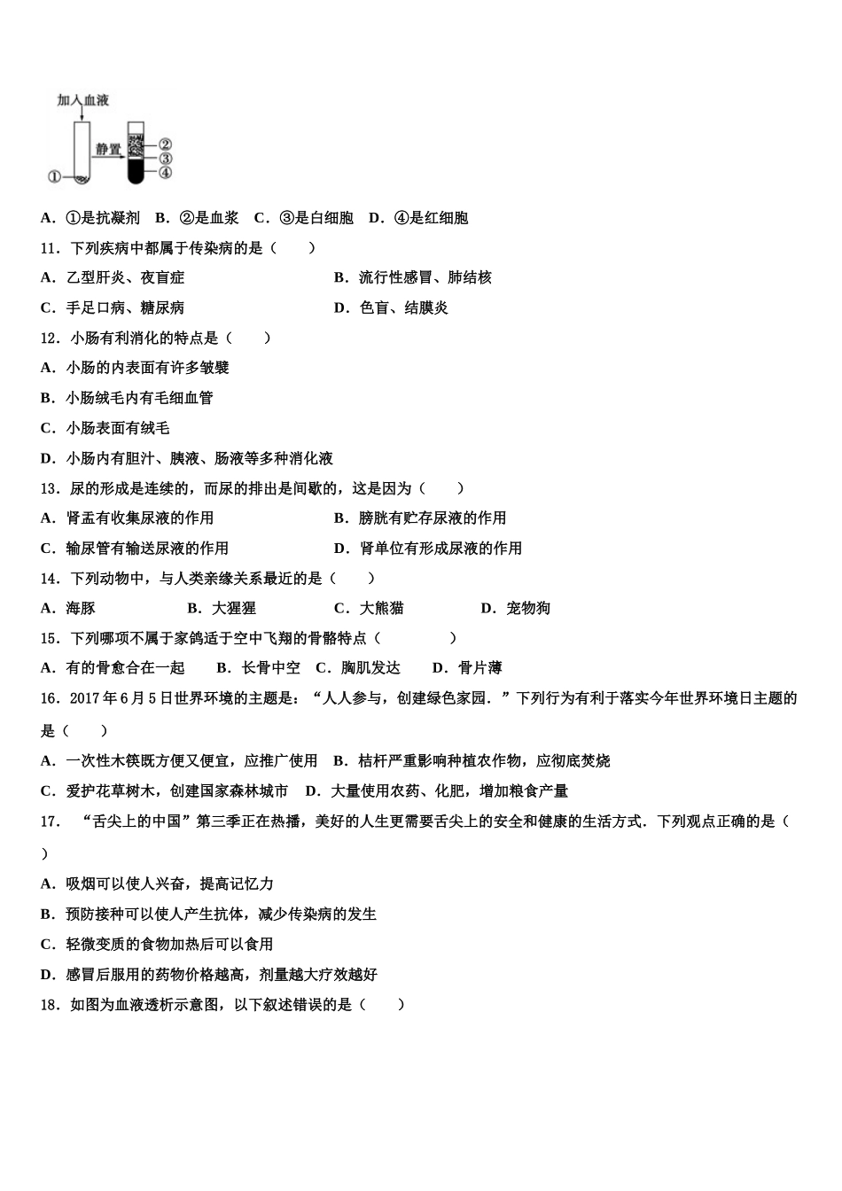
陕西省西安市第九十八中学 2025 年七年级生物第二学期期末教学质量检测试题注意事项1.考试结束后,请将本试卷和答题卡一并交回.2.答题前,请务必将自己的姓名、准考证号用 0.5 毫米黑色墨水的签字笔填写在试卷及答题卡的规定位置.3.请认真核对监考员在答题卡上所粘贴的条形码上的姓名、准考证号与本人是否相符.4.作答选择题,必须用 2B 铅笔将答题卡上对应选项的方框涂满、涂黑;如需改动,请用橡皮擦干净后,再选涂其他答案.作答非选择题,必须用 05 毫米黑色墨水的签字笔在答题卡上的指定位置作答,在其他位置作答一律无效.5.如需作图,须用 2B 铅笔绘、写清楚,线条、符号等须加黑、加粗.1.在运动会长跑项目中,一位同学感到头晕,眼前发黑,不得不退出比赛。此时,医务人员应立即让该同学摄入适量的A.氯化钠注射液B.葡萄糖注射液C.蛋白质粉溶液D.维生素 C 溶液2.某校餐厅为学生设计了一份午餐食谱:米饭、清炖排骨、麻辣豆腐。添加下列哪种食物后这份食谱会变得更为合理A.素炒豆角B.红焖羊肉C.煮鸡蛋D.炸河虾3.酸奶是一种有益的酸性乳品,泡菜也是特色小吃,这是人们利用( )的发酵作用.A.大肠杆菌B.酵母菌C.曲霉D.乳酸菌4.既能分泌激素,又能分泌消化液的是( )A.垂体B.甲状腺C.胰腺D.性腺5.维持体温的相对稳定,是人体进行正常生命活动的基础,下列说法正确的是( )A.测量体温只能在腋窝,口腔、直肠不能判断是否发烧B.发烧对人是有害无益的C.人体被病菌、病毒感染时,体温会升高D.人的正常体温是 36.8℃6.一个含有 12 对染色体的细胞连续进行分裂 4 次,得到的细胞数和染色体数分别是( )A.4 个,12 对B.8 个,6 对C.16 个,3 对D.16 个,12 对7.下列不属于排尿的生理作用的是A.排出废物B.维持细胞的正常生理功能\C.促进血液循环D.调节体内水和无机盐的平衡8.将人体代谢废物排出体外的过程就是排泄。下列几种排泄途径不合理的是A.肾脏形成的尿液B.呼吸排出二氧化碳和少量水C.人体排出的粪便D.皮肤上汗液的挥发9.消化道中参与消化淀粉的消化液是A.唾液、胰液和肠液 B.胆汁、肠液和胰液 C.胃液、胆汁和胰液 D.唾液、胃液和肠液10.如图所示血液分层实验,错误的是( )A.①是抗凝剂 B.②是血浆 C.③是白细胞 D.④是红细胞11.下列疾病中都属于传染病的是( )A.乙型肝炎、夜盲症B.流行性感冒、肺结核C.手足口病、糖尿病D.色盲、结膜...

1、当您付费下载文档后,您只拥有了使用权限,并不意味着购买了版权,文档只能用于自身使用,不得用于其他商业用途(如 [转卖]进行直接盈利或[编辑后售卖]进行间接盈利)。
2、本站所有内容均由合作方或网友上传,本站不对文档的完整性、权威性及其观点立场正确性做任何保证或承诺!文档内容仅供研究参考,付费前请自行鉴别。
3、如文档内容存在违规,或者侵犯商业秘密、侵犯著作权等,请点击“违规举报”。

碎片内容

陕西省西安市第九十八中学2025年七年级生物第二学期期末教学质量检测试题含解析

您可能关注的文档

确认删除?