2025年深圳市育才中学物理高二下期中达标检测模拟试题含解析

2025年深圳市育才中学物理高二下期中达标检测模拟试题含解析_第1页
1/11
2025年深圳市育才中学物理高二下期中达标检测模拟试题含解析_第2页
2/11
2025年深圳市育才中学物理高二下期中达标检测模拟试题含解析_第3页
3/11
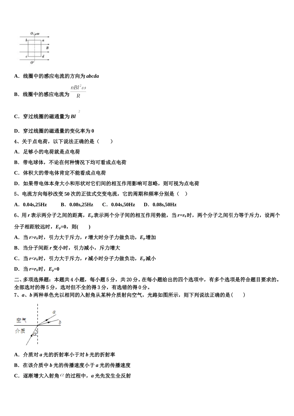
2025 年深圳市育才中学物理高二下期中达标检测模拟试题注意事项1.考试结束后,请将本试卷和答题卡一并交回.2.答题前,请务必将自己的姓名、准考证号用 0.5 毫米黑色墨水的签字笔填写在试卷及答题卡的规定位置.3.请认真核对监考员在答题卡上所粘贴的条形码上的姓名、准考证号与本人是否相符.4.作答选择题,必须用 2B 铅笔将答题卡上对应选项的方框涂满、涂黑;如需改动,请用橡皮擦干净后,再选涂其他答案.作答非选择题,必须用 05 毫米黑色墨水的签字笔在答题卡上的指定位置作答,在其他位置作答一律无效.5.如需作图,须用 2B 铅笔绘、写清楚,线条、符号等须加黑、加粗.一、单项选择题:本题共 6 小题,每小题 4 分,共 24 分。在每小题给出的四个选项中,只有一项是符合题目要求的。1、如图所示,质量为 m 的物块(可视为质点)以初速度 v1沿足够长斜面向上做匀加速运动,经过时间 t1运动到最高点,又经过时间 t2返回到出发点,回到出发点时的速度为 v2,已知斜面倾角为 θ,物块与斜面之间的动摩擦因数为 μ,则以下说法正确的是( )A.t1=t2B.v1>v2C.μ>tanθD.物块往返过程中受到的摩擦力大小相等、方向相同2、如图所示交流电路中,三个灯泡 L1、L2、L3 的亮度完全相同,下面几种现象正确的是 ( )A.如果不改变交流电源的电压,降低电源频率,则 L1灯变亮,L2 灯变暗,L3 亮度灯不变B.如果不改变交流电源的电压,降低电源频率,则 L1灯变暗,L2 灯变亮,L3 亮度灯不变C.如果抽出电感 L 中的铁芯,则 L1 灯变暗D.如果将电容器 C 的两极板间距离变小,则 L2 灯变暗3、如图所示,一正方形线圈在匀强磁场中绕垂直于磁感线的对称轴 OO′匀速转动.沿着 OO′观察,线圈沿逆时针方向转动.已知匀强磁场的磁感应强度为 B,线圈匝数为 n,边长为 l,电阻为 R,转动的角速度为 ω.则当线圈转至图示位置时 ( )A.线圈中的感应电流的方向为 abcdaB.线圈中的感应电流为C.穿过线圈的磁通量为 BlD.穿过线圈的磁通量的变化率为 04、关于点电荷,以下说法正确的是( )A.足够小的电荷就是点电荷B.带电球体,不论在何种情况下均可看成点电荷C.体积大的带电体肯定不能看成点电荷D.如果带电体本身大小和形状对它们间的相互作用影响可忽略,则可视为点电荷5、电流方向每秒改变 50 次的正弦式交变电流,它的周期和频率分别是( )A.0.04s,25Hz B.0.08s,25Hz C.0.04s,...

1、当您付费下载文档后,您只拥有了使用权限,并不意味着购买了版权,文档只能用于自身使用,不得用于其他商业用途(如 [转卖]进行直接盈利或[编辑后售卖]进行间接盈利)。
2、本站所有内容均由合作方或网友上传,本站不对文档的完整性、权威性及其观点立场正确性做任何保证或承诺!文档内容仅供研究参考,付费前请自行鉴别。
3、如文档内容存在违规,或者侵犯商业秘密、侵犯著作权等,请点击“违规举报”。

碎片内容

2025年深圳市育才中学物理高二下期中达标检测模拟试题含解析

您可能关注的文档

确认删除?