北京一六一中学2024-2025学年物理高二下期中综合测试试题含解析

北京一六一中学2024-2025学年物理高二下期中综合测试试题含解析_第1页
1/14
北京一六一中学2024-2025学年物理高二下期中综合测试试题含解析_第2页
2/14
北京一六一中学2024-2025学年物理高二下期中综合测试试题含解析_第3页
3/14
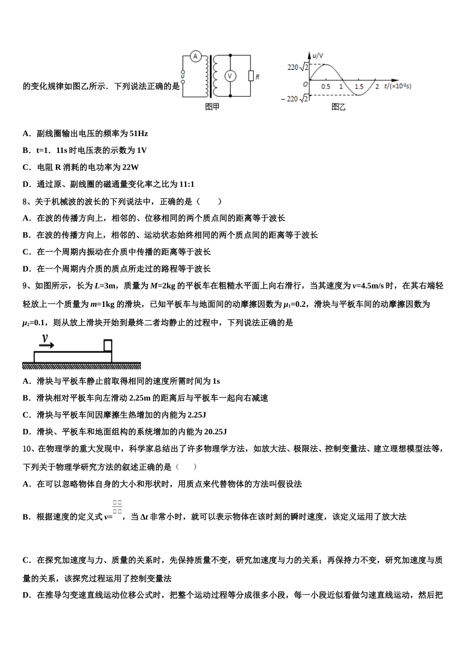
北京一六一中学 2024-2025 学年物理高二下期中综合测试试题注意事项:1. 答题前,考生先将自己的姓名、准考证号填写清楚,将条形码准确粘贴在考生信息条形码粘贴区。2.选择题必须使用 2B 铅笔填涂;非选择题必须使用 0.5 毫米黑色字迹的签字笔书写,字体工整、笔迹清楚。3.请按照题号顺序在各题目的答题区域内作答,超出答题区域书写的答案无效;在草稿纸、试题卷上答题无效。4.保持卡面清洁,不要折叠,不要弄破、弄皱,不准使用涂改液、修正带、刮纸刀。一、单项选择题:本题共 6 小题,每小题 4 分,共 24 分。在每小题给出的四个选项中,只有一项是符合题目要求的。1、在光电效应实验中,用频率为的光照射光电管阴极,发生了光电效应.下列说法正确的是( )A.仅增大入射光的强度,光电流大小不变B.入射光的强度必须足够大,才能发生光电效应C.改用频率小于的光照射,可能不发生光电效应D.改用频率小于的光照射,光电子的最大初动能变大2、光照射到某金属表面,金属表面有光电子逸出,则A.若入射光的频率增加,光的强度减弱,那么逸出电子的最大初动能可能不变B.若入射光的频率不变,光的强度减弱,那么单位时间内逸出电子的数目减少C.若入射光的频率不变,光的强度减弱到不为零的某一数值时,可能不再有电子逸出D.若入射光的频率增加,而强度不变,那么单位时间内逸出电子数目不变,而光电子的最大初动能增大3、质量相同的子弹 a、橡皮泥 b 和钢球 c 以相同的初速度水平射向竖直墙,结果子弹穿墙而过,橡皮泥粘在墙上,钢球被以原速率反向弹回。关于它们对墙的水平冲量的大小,下列说法中正确的是( )A.子弹、橡皮泥和钢球对墙的冲量大小相等B.子弹对墙的冲量最小C.橡皮泥对墙的冲量最小D.钢球对墙的冲量最小4、静止的实验火箭,总质量为 M,当它以对地速度 v0喷出质量为 Δm 的高温气体后,火箭的速度为( )A.B.-C.D.-5、如图所示,边长为 L 的正方形线框旋转在光滑绝缘的水平面上,空间存在竖直向下的匀强磁场,MN 和 PQ 为磁场边界,磁场宽度为 L.开始时,线框的顶点 d 恰在磁场边界上,且对角线 bc 与磁场边界平行,现用外力使线框沿与磁场边界垂直的方向匀速运动,则在穿过磁场的过程中,线框中的电流 I(以逆时针方向为正)和外力的功率 P 随时间变化正确的图象为( )A.B.C.D.6、对于一定质量的理想气体,下列说法正确的是( )A.若气体的体积不变,其内能也一定不变B....

1、当您付费下载文档后,您只拥有了使用权限,并不意味着购买了版权,文档只能用于自身使用,不得用于其他商业用途(如 [转卖]进行直接盈利或[编辑后售卖]进行间接盈利)。
2、本站所有内容均由合作方或网友上传,本站不对文档的完整性、权威性及其观点立场正确性做任何保证或承诺!文档内容仅供研究参考,付费前请自行鉴别。
3、如文档内容存在违规,或者侵犯商业秘密、侵犯著作权等,请点击“违规举报”。

碎片内容

北京一六一中学2024-2025学年物理高二下期中综合测试试题含解析

您可能关注的文档

确认删除?