重庆市万州二中2025年高一化学第一学期期中复习检测试题含解析

重庆市万州二中2025年高一化学第一学期期中复习检测试题含解析_第1页
1/14
重庆市万州二中2025年高一化学第一学期期中复习检测试题含解析_第2页
2/14
重庆市万州二中2025年高一化学第一学期期中复习检测试题含解析_第3页
3/14
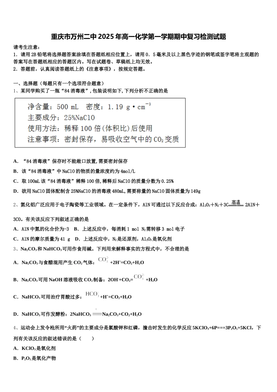
重庆市万州二中 2025 年高一化学第一学期期中复习检测试题请考生注意:1.请用 2B 铅笔将选择题答案涂填在答题纸相应位置上,请用 0.5 毫米及以上黑色字迹的钢笔或签字笔将主观题的答案写在答题纸相应的答题区内。写在试题卷、草稿纸上均无效。2.答题前,认真阅读答题纸上的《注意事项》,按规定答题。一、选择题(每题只有一个选项符合题意)1、某同学购买了一瓶“84 消毒液”,包装说明如下,下列分析不正确的是A.“84 消毒液”保存时不能敞口放置,需要密封保存B.该“84 消毒液”中 NaClO 的物质的量浓度约为 4mol/LC.取 100mL 该“84 消毒液”稀释 100 倍,稀释后 NaClO 的质量分数为 0.25%D.欲用 NaClO 固体配制含 25%NaClO 的消毒液 480mL,需要称量的 NaClO 固体质量为 149g2、氮化铝广泛应用于电子陶瓷等工业领域。在一定条件下,AlN 可通过以下反应合成:Al2O3+N2+3C2AlN+3CO。有关该反应下列叙述正确的是A.AlN 中氮的化合价为-3 B.上述反应中,每消耗 1 mol N2需转移 3 mol 电子C.AlN 的摩尔质量为 41 g D.上述反应中,N2是还原剂,Al2O3是氧化剂3、Na2CO3和 NaHCO3可用作食用碱。下列用来解释事实的方程式中,不合理的是A.Na2CO3与食醋混用产生 CO2气体:+2H+=CO2+H2OB.Na2CO3可用 NaOH 溶液吸收 CO2制备:2OH-+CO2=+H2OC.NaHCO3可用治疗胃酸过多:+H+=CO2+H2OD.NaHCO3可作发酵粉:2NaHCO3Na2CO3+CO2+H2O4、运动会上发令枪所用“火药”的主要成分是氯酸钾和红磷,撞击时发生的化学反应 5KClO3+6P===3P2O5+5KCl,下列有关该反应的叙述错误的是( )A.KClO3是氧化剂B.P2O5是氧化产物C.1 mol KClO3参加反应有 6 mol e﹣转移D.每有 6 mol P 被还原,生成 5 mol KCl5、配制 250mL 0.10mol/L 的盐酸溶液时,下列实验操作会使配制的溶液浓度偏高的是A.容量瓶内有水,未经过干燥处理B.定容时,仰视刻度线C.用量筒量取浓盐酸时,用水洗涤量筒 2~3 次,洗涤液倒入烧杯中D.定容后倒转容量瓶几次, 发现液体最低点低于刻度线,再补加几滴水到刻度线6、下列物质中,按只有氧化性、只有还原性、既有氧化性又有还原性的顺序排列的一组是( )A.F2、K、SO2B.Cl2、Al、SC.NO2、Na、Br2D.HNO3、Cl2、Fe2+7、用可溶性钡盐检验 SO离子的存在时,先在待测溶液中加入盐酸,其作用是( )A.形成较多的白色沉淀B.形成的沉淀纯度更高C.排除 SO以外的其它阴离子及...

1、当您付费下载文档后,您只拥有了使用权限,并不意味着购买了版权,文档只能用于自身使用,不得用于其他商业用途(如 [转卖]进行直接盈利或[编辑后售卖]进行间接盈利)。
2、本站所有内容均由合作方或网友上传,本站不对文档的完整性、权威性及其观点立场正确性做任何保证或承诺!文档内容仅供研究参考,付费前请自行鉴别。
3、如文档内容存在违规,或者侵犯商业秘密、侵犯著作权等,请点击“违规举报”。

碎片内容

重庆市万州二中2025年高一化学第一学期期中复习检测试题含解析

您可能关注的文档

确认删除?