湖北省八校联合体2024-2025学年高二下物理期中监测模拟试题含解析

湖北省八校联合体2024-2025学年高二下物理期中监测模拟试题含解析_第1页
1/11
湖北省八校联合体2024-2025学年高二下物理期中监测模拟试题含解析_第2页
2/11
湖北省八校联合体2024-2025学年高二下物理期中监测模拟试题含解析_第3页
3/11
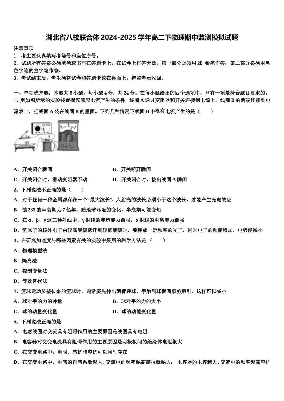
湖北省八校联合体 2024-2025 学年高二下物理期中监测模拟试题注意事项1.考生要认真填写考场号和座位序号。2.试题所有答案必须填涂或书写在答题卡上,在试卷上作答无效。第一部分必须用 2B 铅笔作答;第二部分必须用黑色字迹的签字笔作答。3.考试结束后,考生须将试卷和答题卡放在桌面上,待监考员收回。一、单项选择题:本题共 6 小题,每小题 4 分,共 24 分。在每小题给出的四个选项中,只有一项是符合题目要求的。1、用如图所示的实验装置探究感应电流产生的条件。线圈 A 通过变阻器和开关连接到电源上,线圈 B 的两端连接到电流表上,把线圈 A 装在线圈 B 的里面。下列几种情况下线圈 B 中没有电流产生的是( )A.开关闭合瞬间B.开关断开瞬间C.开关闭合时,滑动变阻器不动D.开关闭合时,拔出线圈 A 瞬间2、下列说法不正确的是( )A.对于任何一种金属都存在一个“最大波长”,入射光的波长必须小于这个波长,才能产生光电效应B.铀 235 的半衰期为 7 亿年,随地球环境的变化,半衰期可能变短C.在 α、β、γ 这三种射线中,γ 射线的穿透能力最强,α 射线的电离能力最强D.氢原子的核外电子由较高能级跃迁到较低能级时,要释放一定频率的光子,同时电子的动能增加,电势能减小3、在研究加速度与哪些因素有关的实验中采用的科学方法是 ( )A.物理模型法B.隔离法C.控制变量法D.等效替代法4、篮球运动员接传来的篮球时,通常要先伸出两臂迎球,手触到球瞬间顺势后引.这样可以减小A.球对手的力的冲量B.球对手的力的大小C.球的动量变化量D.球的动能变化量5、下列说法正确的是A.电感线圈对交流具有阻碍作用的主要原因是线圈具有电阻B.电容器对交变电流具有阻碍作用的主要原因是两极板间的绝缘体电阻很大C.在交变电路中,电阻、感抗和容抗可以同时存在D.在交变电路中,电感的自感系数越大、交流电的频率越高感抗就越大; 电容器的电容越大、交流电的频率越高容抗也越大.6、下列说法中正确的是( )A.热量能够从高温物体传到低温物体,但不能从低温物体传到高温物体B.不可能从单一热源吸收热量并把它全部用来做功C.一切与热现象有关的宏观自然过程都是不可逆的D.因违背能量守恒定律而不能制成的机械称为第二类永动机二、多项选择题:本题共 4 小题,每小题 5 分,共 20 分。在每小题给出的四个选项中,有多个选项是符合题目要求的。全部选对的得 5 分,选对但不全的得 3 ...

1、当您付费下载文档后,您只拥有了使用权限,并不意味着购买了版权,文档只能用于自身使用,不得用于其他商业用途(如 [转卖]进行直接盈利或[编辑后售卖]进行间接盈利)。
2、本站所有内容均由合作方或网友上传,本站不对文档的完整性、权威性及其观点立场正确性做任何保证或承诺!文档内容仅供研究参考,付费前请自行鉴别。
3、如文档内容存在违规,或者侵犯商业秘密、侵犯著作权等,请点击“违规举报”。

碎片内容

湖北省八校联合体2024-2025学年高二下物理期中监测模拟试题含解析

您可能关注的文档

确认删除?