浙江省衢州、丽水、湖州、舟山四地市2025届生物高一下期末统考模拟试题含解析

浙江省衢州、丽水、湖州、舟山四地市2025届生物高一下期末统考模拟试题含解析_第1页
1/9
浙江省衢州、丽水、湖州、舟山四地市2025届生物高一下期末统考模拟试题含解析_第2页
2/9
浙江省衢州、丽水、湖州、舟山四地市2025届生物高一下期末统考模拟试题含解析_第3页
3/9
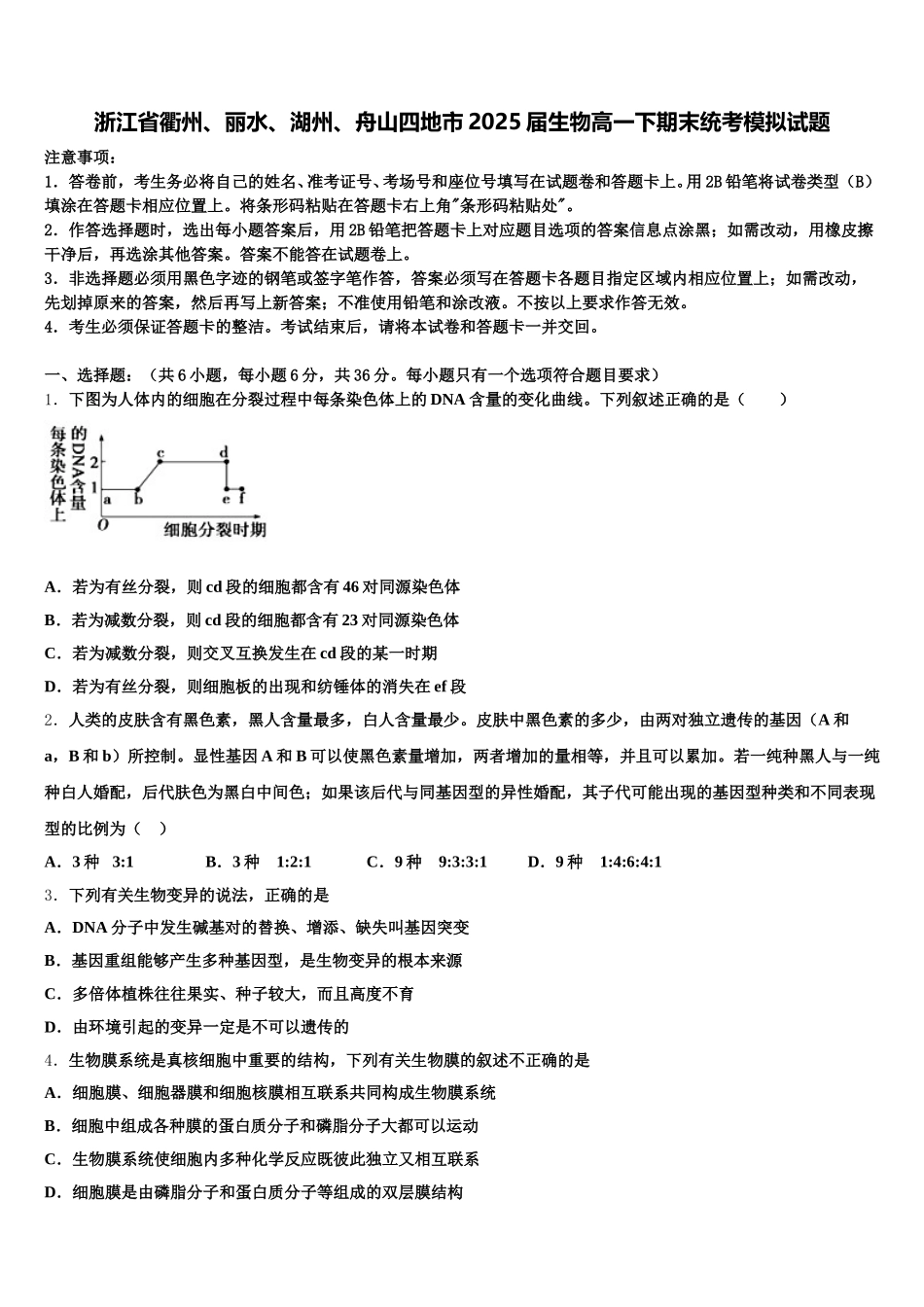
浙江省衢州、丽水、湖州、舟山四地市 2025 届生物高一下期末统考模拟试题注意事项:1.答卷前,考生务必将自己的姓名、准考证号、考场号和座位号填写在试题卷和答题卡上。用 2B 铅笔将试卷类型(B)填涂在答题卡相应位置上。将条形码粘贴在答题卡右上角"条形码粘贴处"。2.作答选择题时,选出每小题答案后,用 2B 铅笔把答题卡上对应题目选项的答案信息点涂黑;如需改动,用橡皮擦干净后,再选涂其他答案。答案不能答在试题卷上。3.非选择题必须用黑色字迹的钢笔或签字笔作答,答案必须写在答题卡各题目指定区域内相应位置上;如需改动,先划掉原来的答案,然后再写上新答案;不准使用铅笔和涂改液。不按以上要求作答无效。4.考生必须保证答题卡的整洁。考试结束后,请将本试卷和答题卡一并交回。一、选择题:(共 6 小题,每小题 6 分,共 36 分。每小题只有一个选项符合题目要求)1.下图为人体内的细胞在分裂过程中每条染色体上的 DNA 含量的变化曲线。下列叙述正确的是( )A.若为有丝分裂,则 cd 段的细胞都含有 46 对同源染色体B.若为减数分裂,则 cd 段的细胞都含有 23 对同源染色体C.若为减数分裂,则交叉互换发生在 cd 段的某一时期D.若为有丝分裂,则细胞板的出现和纺锤体的消失在 ef 段2.人类的皮肤含有黑色素,黑人含量最多,白人含量最少。皮肤中黑色素的多少,由两对独立遗传的基因(A 和a,B 和 b)所控制。显性基因 A 和 B 可以使黑色素量增加,两者增加的量相等,并且可以累加。若一纯种黑人与一纯种白人婚配,后代肤色为黑白中间色;如果该后代与同基因型的异性婚配,其子代可能出现的基因型种类和不同表现型的比例为( )A.3 种 3:1B.3 种 1:2:1C.9 种 9:3:3:1D.9 种 1:4:6:4:13.下列有关生物变异的说法,正确的是A.DNA 分子中发生碱基对的替换、增添、缺失叫基因突变B.基因重组能够产生多种基因型,是生物变异的根本来源C.多倍体植株往往果实、种子较大,而且高度不育D.由环境引起的变异一定是不可以遗传的4.生物膜系统是真核细胞中重要的结构,下列有关生物膜的叙述不正确的是A.细胞膜、细胞器膜和细胞核膜相互联系共同构成生物膜系统B.细胞中组成各种膜的蛋白质分子和磷脂分子大都可以运动C.生物膜系统使细胞内多种化学反应既彼此独立又相互联系D.细胞膜是由磷脂分子和蛋白质分子等组成的双层膜结构5.紫茉莉的花色由一对等位基因控制,RR 为红色,Rr ...

1、当您付费下载文档后,您只拥有了使用权限,并不意味着购买了版权,文档只能用于自身使用,不得用于其他商业用途(如 [转卖]进行直接盈利或[编辑后售卖]进行间接盈利)。
2、本站所有内容均由合作方或网友上传,本站不对文档的完整性、权威性及其观点立场正确性做任何保证或承诺!文档内容仅供研究参考,付费前请自行鉴别。
3、如文档内容存在违规,或者侵犯商业秘密、侵犯著作权等,请点击“违规举报”。

碎片内容

浙江省衢州、丽水、湖州、舟山四地市2025届生物高一下期末统考模拟试题含解析

您可能关注的文档

确认删除?