2025年广东第二师范学院番禺附属中学高一上化学期中综合测试试题含解析

2025年广东第二师范学院番禺附属中学高一上化学期中综合测试试题含解析_第1页
1/19
2025年广东第二师范学院番禺附属中学高一上化学期中综合测试试题含解析_第2页
2/19
2025年广东第二师范学院番禺附属中学高一上化学期中综合测试试题含解析_第3页
3/19
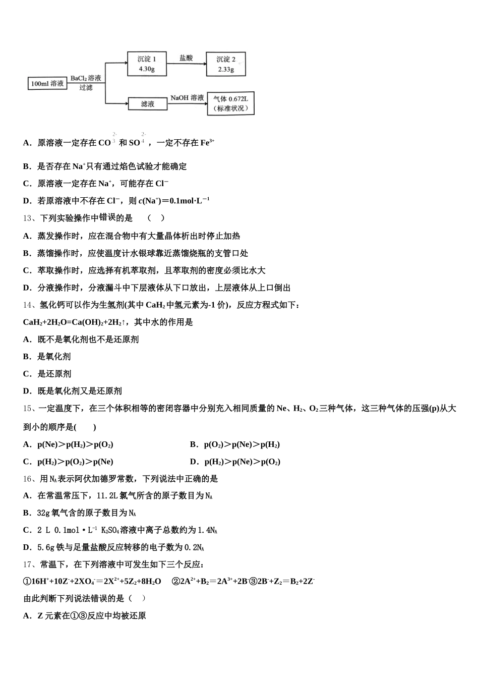
2025 年广东第二师范学院番禺附属中学高一上化学期中综合测试试题注意事项1.考试结束后,请将本试卷和答题卡一并交回.2.答题前,请务必将自己的姓名、准考证号用 0.5 毫米黑色墨水的签字笔填写在试卷及答题卡的规定位置.3.请认真核对监考员在答题卡上所粘贴的条形码上的姓名、准考证号与本人是否相符.4.作答选择题,必须用 2B 铅笔将答题卡上对应选项的方框涂满、涂黑;如需改动,请用橡皮擦干净后,再选涂其他答案.作答非选择题,必须用 05 毫米黑色墨水的签字笔在答题卡上的指定位置作答,在其他位置作答一律无效.5.如需作图,须用 2B 铅笔绘、写清楚,线条、符号等须加黑、加粗.一、选择题(共包括 22 个小题。每小题均只有一个符合题意的选项)1、有 Fe、H2、Ba(OH)2溶液,K2CO3溶液,NaOH 溶液,稀硫酸等六种物质,在常温下两种物质间能发生的化学反应最多有A.4 个 B.5 个 C.6 个 D.7 个2、能正确表示下列反应的离子方程式的是( )① 碳酸钙与醋酸反应:CaCO3+2H+ = Ca2++CO2↑+H2O② 铁与稀盐酸反应:Fe+2H+=Fe2++H2↑③ 稀硫酸中加入氢氧化钡溶液: H++ SO42-+Ba2++OH-=H2O+BaSO4↓④ 铁与硫酸铜溶液反应:Cu2++Fe=Fe2++Cu ⑤ 碳酸氢钙溶液跟足量烧碱溶液反应:Ca2++HCO3-+OH-=CaCO3↓+H2OA.①② B.②⑤ C.③④ D.②④3、将下列各组物质按单质、氧化物、酸、碱、盐分类顺序排列,其中正确的是A.银、干冰、硫酸、纯碱、食盐B.碘酒、冰、盐酸、烧碱、碳酸钙C.氢气、二氧化硫、硝酸、烧碱、硝酸钾D.铜、氧化铜、醋酸、石灰水、氯化铜4、吸入人体内的氧有 2%转化为氧化性极强的“活性氧”,它能加速人体衰老,被称为“生命杀手”,服用含硒元素(Se)的化合物亚硒酸钠(Na2SeO3),能消除人体内的活性氧,由此推断 Na2SeO3在人体中的作用是( )A.作氧化剂B.作还原剂C.既作氧化剂又作还原剂D.既不作氧化剂又不作还原剂5、NA表示阿伏加德罗常数。硫与浓硝酸反应的化学方程式为:S+HNO3(浓)→H2SO4+NO2↑+H2O,有关说法正确的是( )A.氧化剂与还原剂物质的量之比为 1:6B.每产生 2.24 升 NO2转移电子 0.1NA个C.随着反应进行溶液的酸性逐渐增强D.氧化性:HNO3(浓)>H2SO46、从化学试剂商店买来的酒精,试剂瓶上所贴的危险化学品标志是A.B.C.D.7、下列溶液中导电性最强的是A.1L0.1mol/L 醋酸B.0.1L 0.1mol/L H2SO4溶液C.0.5L 0.1mol...

1、当您付费下载文档后,您只拥有了使用权限,并不意味着购买了版权,文档只能用于自身使用,不得用于其他商业用途(如 [转卖]进行直接盈利或[编辑后售卖]进行间接盈利)。
2、本站所有内容均由合作方或网友上传,本站不对文档的完整性、权威性及其观点立场正确性做任何保证或承诺!文档内容仅供研究参考,付费前请自行鉴别。
3、如文档内容存在违规,或者侵犯商业秘密、侵犯著作权等,请点击“违规举报”。

碎片内容

2025年广东第二师范学院番禺附属中学高一上化学期中综合测试试题含解析

您可能关注的文档

确认删除?