2025年云南省永仁县一中高一下物理期末统考试题含解析

2025年云南省永仁县一中高一下物理期末统考试题含解析_第1页
1/13
2025年云南省永仁县一中高一下物理期末统考试题含解析_第2页
2/13
2025年云南省永仁县一中高一下物理期末统考试题含解析_第3页
3/13
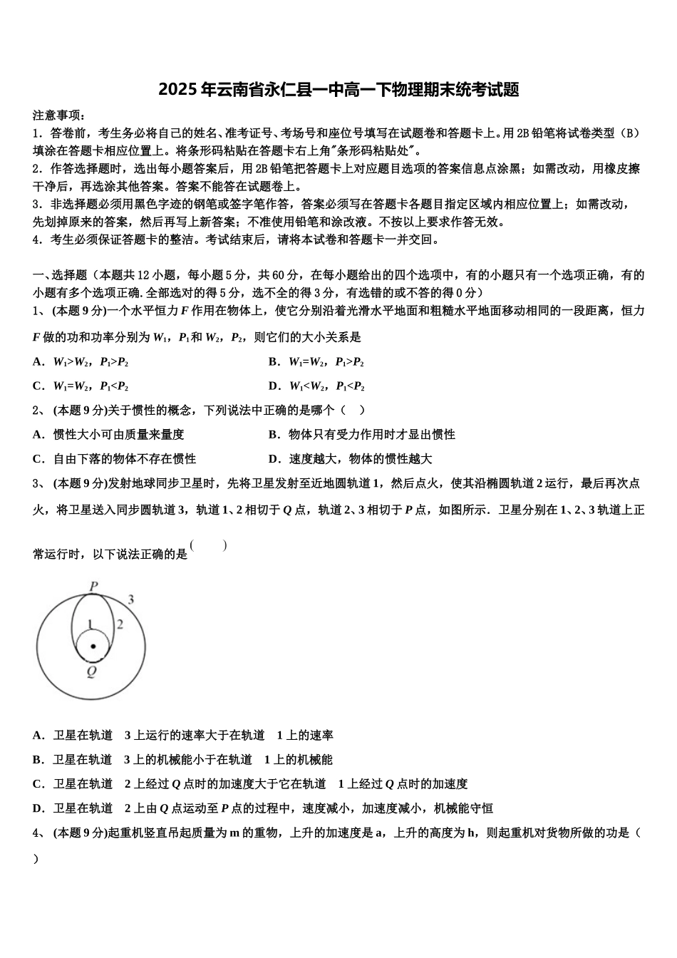
2025 年云南省永仁县一中高一下物理期末统考试题注意事项:1.答卷前,考生务必将自己的姓名、准考证号、考场号和座位号填写在试题卷和答题卡上。用 2B 铅笔将试卷类型(B)填涂在答题卡相应位置上。将条形码粘贴在答题卡右上角"条形码粘贴处"。2.作答选择题时,选出每小题答案后,用 2B 铅笔把答题卡上对应题目选项的答案信息点涂黑;如需改动,用橡皮擦干净后,再选涂其他答案。答案不能答在试题卷上。3.非选择题必须用黑色字迹的钢笔或签字笔作答,答案必须写在答题卡各题目指定区域内相应位置上;如需改动,先划掉原来的答案,然后再写上新答案;不准使用铅笔和涂改液。不按以上要求作答无效。4.考生必须保证答题卡的整洁。考试结束后,请将本试卷和答题卡一并交回。一、选择题(本题共 12 小题,每小题 5 分,共 60 分,在每小题给出的四个选项中,有的小题只有一个选项正确,有的小题有多个选项正确.全部选对的得 5 分,选不全的得 3 分,有选错的或不答的得 0 分)1、 (本题 9 分)一个水平恒力 F 作用在物体上,使它分别沿着光滑水平地面和粗糙水平地面移动相同的一段距离,恒力F 做的功和功率分别为 W1,P1和 W2,P2,则它们的大小关系是A.W1>W2,P1>P2B.W1=W2,P1>P2C.W1=W2,P1

1、当您付费下载文档后,您只拥有了使用权限,并不意味着购买了版权,文档只能用于自身使用,不得用于其他商业用途(如 [转卖]进行直接盈利或[编辑后售卖]进行间接盈利)。
2、本站所有内容均由合作方或网友上传,本站不对文档的完整性、权威性及其观点立场正确性做任何保证或承诺!文档内容仅供研究参考,付费前请自行鉴别。
3、如文档内容存在违规,或者侵犯商业秘密、侵犯著作权等,请点击“违规举报”。

碎片内容

2025年云南省永仁县一中高一下物理期末统考试题含解析

您可能关注的文档

确认删除?