江西省九江市九江一中2025年化学高一第一学期期中联考模拟试题含解析

江西省九江市九江一中2025年化学高一第一学期期中联考模拟试题含解析_第1页
1/20
江西省九江市九江一中2025年化学高一第一学期期中联考模拟试题含解析_第2页
2/20
江西省九江市九江一中2025年化学高一第一学期期中联考模拟试题含解析_第3页
3/20
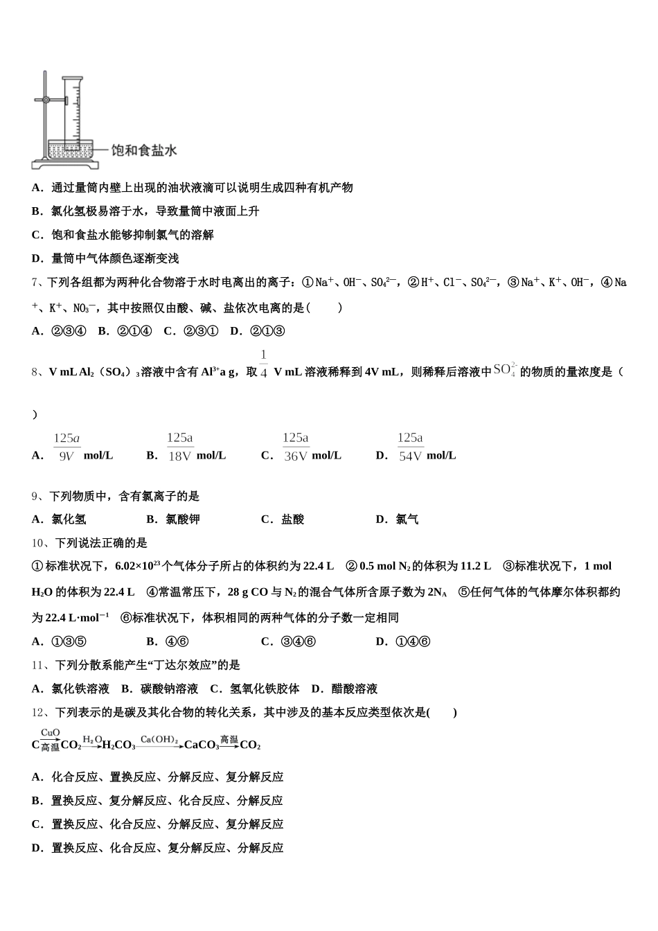
江西省九江市九江一中 2025 年化学高一第一学期期中联考模拟试题考生须知:1.全卷分选择题和非选择题两部分,全部在答题纸上作答。选择题必须用 2B 铅笔填涂;非选择题的答案必须用黑色字迹的钢笔或答字笔写在“答题纸”相应位置上。2.请用黑色字迹的钢笔或答字笔在“答题纸”上先填写姓名和准考证号。3.保持卡面清洁,不要折叠,不要弄破、弄皱,在草稿纸、试题卷上答题无效。一、选择题(共包括 22 个小题。每小题均只有一个符合题意的选项)1、根据下列反应:(1)2Fe3++2I-=2Fe2++I2;(2)Br2+2Fe2+=2Br-+2Fe3+,判断离子的还原性由强到弱的顺序是( )A.Br->I->Fe2+B.I->Fe2+>Br-C.Fe2+>I->Br-D.Br->Fe2+>I-2、相对分子质量为 M 的气态化合物 VL(标准状况)溶于 mg 水中,得到溶液的质量分数为 ω%,物质的量浓度cmol/L,密度为 ρg/cm3,则下列说法正确的是A.相对分子质量 M 可表示为:B.溶液密度 ρ 可表示为:C.溶液的质量分数 ω%可表示为:D.物质的量浓度 C 可表示为:3、下列各组混合物中,不能用分液漏斗进行分离的是( )A.碘和四氯化碳B.四氯化碳和饱和碳酸钠溶液C.水和汽油D.苯和水4、以下三组溶液:①煤油和硫酸钾溶液 ② 42%的乙醇水溶液 ③单质溴和水溶液,分离以上各混合液的正确方法依次是( )。A.分液、蒸馏、萃取 B.萃取、蒸馏、分液C.分液、萃取、蒸馏 D.蒸馏、萃取、分液5、下列物质中,属于氧化物的是( )A.H3PO4B.KOHC.MgOD.AgNO36、实验室中将盛有甲烷与氯气的混合气体的量筒倒立在盛有饱和食盐水的水槽中,光照使其发生反应,下列说法错误的是( )A.通过量筒内壁上出现的油状液滴可以说明生成四种有机产物B.氯化氢极易溶于水,导致量筒中液面上升C.饱和食盐水能够抑制氯气的溶解D.量筒中气体颜色逐渐变浅7、下列各组都为两种化合物溶于水时电离出的离子:① Na+、OH-、SO42—,② H+、Cl-、SO42—,③ Na+、K+、OH-,④ Na+、K+、NO3—,其中按照仅由酸、碱、盐依次电离的是( )A.②③④ B.②①④ C.②③① D.②①③8、V mL Al2(SO4)3溶液中含有 Al3+a g,取 V mL 溶液稀释到 4V mL,则稀释后溶液中的物质的量浓度是()A.mol/LB.mol/LC.mol/LD.mol/L9、下列物质中,含有氯离子的是A.氯化氢B.氯酸钾C.盐酸D.氯气10、下列说法正确的是① 标准状况下,6.02×1023个气体分子所占的体积约为 22.4 L ② 0.5 mol N2...

1、当您付费下载文档后,您只拥有了使用权限,并不意味着购买了版权,文档只能用于自身使用,不得用于其他商业用途(如 [转卖]进行直接盈利或[编辑后售卖]进行间接盈利)。
2、本站所有内容均由合作方或网友上传,本站不对文档的完整性、权威性及其观点立场正确性做任何保证或承诺!文档内容仅供研究参考,付费前请自行鉴别。
3、如文档内容存在违规,或者侵犯商业秘密、侵犯著作权等,请点击“违规举报”。

碎片内容

江西省九江市九江一中2025年化学高一第一学期期中联考模拟试题含解析

您可能关注的文档

确认删除?