2024-2025学年四川省德阳市重点中学高一生物第二学期期末经典试题含解析

2024-2025学年四川省德阳市重点中学高一生物第二学期期末经典试题含解析_第1页
1/10
2024-2025学年四川省德阳市重点中学高一生物第二学期期末经典试题含解析_第2页
2/10
2024-2025学年四川省德阳市重点中学高一生物第二学期期末经典试题含解析_第3页
3/10
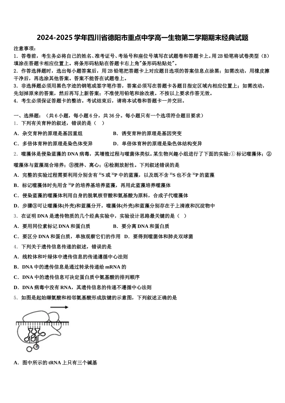
2024-2025 学年四川省德阳市重点中学高一生物第二学期期末经典试题注意事项:1.答卷前,考生务必将自己的姓名、准考证号、考场号和座位号填写在试题卷和答题卡上。用 2B 铅笔将试卷类型(B)填涂在答题卡相应位置上。将条形码粘贴在答题卡右上角"条形码粘贴处"。2.作答选择题时,选出每小题答案后,用 2B 铅笔把答题卡上对应题目选项的答案信息点涂黑;如需改动,用橡皮擦干净后,再选涂其他答案。答案不能答在试题卷上。3.非选择题必须用黑色字迹的钢笔或签字笔作答,答案必须写在答题卡各题目指定区域内相应位置上;如需改动,先划掉原来的答案,然后再写上新答案;不准使用铅笔和涂改液。不按以上要求作答无效。4.考生必须保证答题卡的整洁。考试结束后,请将本试卷和答题卡一并交回。一、选择题:(共 6 小题,每小题 6 分,共 36 分。每小题只有一个选项符合题目要求)1.下列有关育种的叙述,错误的是( )A.杂交育种的原理是基因重组B.诱变育种的原理是基因突变C.多倍体育种的原理是染色体变异D.单倍体育种的原理是染色体结构变异2.噬藻体是侵染蓝藻的 DNA 病毒,其增殖过程与噬菌体类似。某生物兴趣小组进行了下面的实验:① 标记噬藻体;②噬藻体与蓝藻混合培养;③搅拌、离心;④检测放射性。下列叙述错误的是A.完整的实验过程需要利用分别含有 35S 或 32P 中的蓝藻,以及既不含 35S 也不含 32P 的蓝藻B.标记噬藻体时先用含 32P 的培养基培养蓝藻,再用此蓝藻培养噬藻体C.侵染蓝藻的噬藻体利用自身的脱氧核苷酸和氨基酸为原料,合成子代噬藻体D.步骤③可让噬藻体(外壳)和蓝藻分开,噬藻体(外壳)和蓝藻分别存在于上清液和沉淀物中3.在证明 DNA 是遗传物质的几个经典实验中,实验设计思路最关键的是( )A.要用同位素标记 DNA 和蛋白质B.要分离 DNA 和蛋白质C.要区分 DNA 和蛋白质,单独观察它们的作用 D.要得到噬菌体和肺炎双球菌4.下列关于遗传信息传递的叙述,错误的是A.线粒体和叶绿体中遗传信息的传递遵循中心法则B.DNA 中的遗传信息是通过转录传递给 mRNA 的C.DNA 中的遗传信息可决定蛋白质中氨基酸的排列顺序D.DNA 病毒中没有 RNA,其遗传信息的传递不遵循中心法则5.如图是起始缬氨酸和相邻氨基酸形成肽键的示意图,下列叙述正确的是A.图中所示的 tRNA 上只有三个碱基B.缬氨酸处于图中 a 的位置C.mRNA、 tRNA、rRNA 都与图示过程有关D.mRNA 上碱基改变...

1、当您付费下载文档后,您只拥有了使用权限,并不意味着购买了版权,文档只能用于自身使用,不得用于其他商业用途(如 [转卖]进行直接盈利或[编辑后售卖]进行间接盈利)。
2、本站所有内容均由合作方或网友上传,本站不对文档的完整性、权威性及其观点立场正确性做任何保证或承诺!文档内容仅供研究参考,付费前请自行鉴别。
3、如文档内容存在违规,或者侵犯商业秘密、侵犯著作权等,请点击“违规举报”。

碎片内容

2024-2025学年四川省德阳市重点中学高一生物第二学期期末经典试题含解析

您可能关注的文档

确认删除?