重庆市云阳县2024-2025学年物理高一第二学期期末调研试题含解析

重庆市云阳县2024-2025学年物理高一第二学期期末调研试题含解析_第1页
1/13
重庆市云阳县2024-2025学年物理高一第二学期期末调研试题含解析_第2页
2/13
重庆市云阳县2024-2025学年物理高一第二学期期末调研试题含解析_第3页
3/13
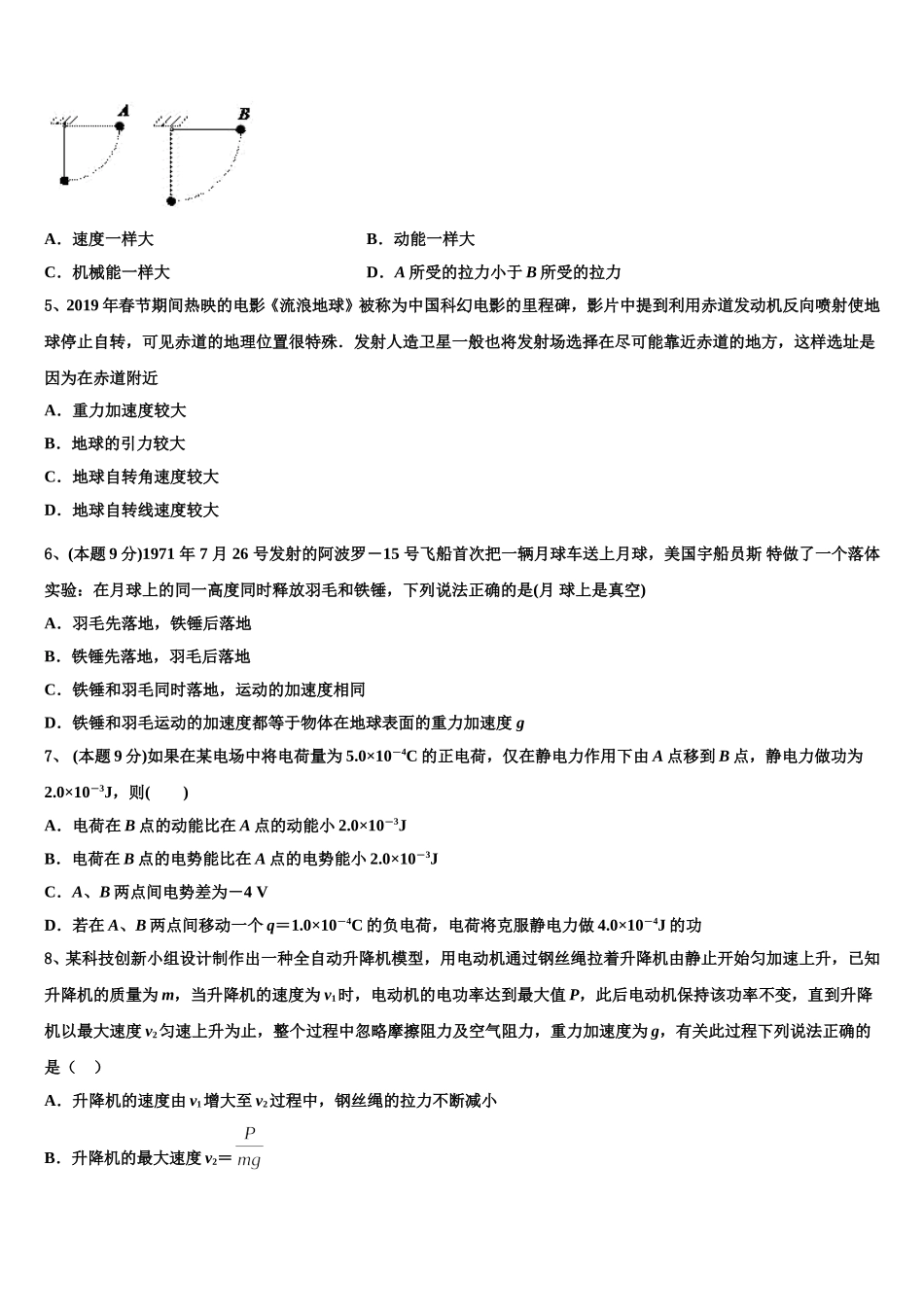
重庆市云阳县 2024-2025 学年物理高一第二学期期末调研试题注意事项:1.答卷前,考生务必将自己的姓名、准考证号填写在答题卡上。2.回答选择题时,选出每小题答案后,用铅笔把答题卡上对应题目的答案标号涂黑,如需改动,用橡皮擦干净后,再选涂其它答案标号。回答非选择题时,将答案写在答题卡上,写在本试卷上无效。3.考试结束后,将本试卷和答题卡一并交回。一、选择题:(1-6 题为单选题 7-12 为多选,每题 4 分,漏选得 2 分,错选和不选得零分)1、 (本题 9 分)在竖直悬挂的轻质弹簧下端挂一个钩码,弹簧伸长了 4cm,如果在该弹簧下端挂两个这样的钩码(弹簧始终发生弹性形变),弹簧的伸长量为A.4cmB.6cmC.8cmD.16cm2、 (本题 9 分)小车静止在光滑的水平导轨上,一个小球用细绳悬挂在车上由图中位置无初速释放,在小球下摆到最低点的过程中,下列说法正确的是( )A.绳对球的拉力不做功B.球克服绳拉力做的功等于球减少的机械能C.绳对车做的功等于球减少的动能D.球减少的重力势能等于球增加的动能3、 (本题 9 分)己知地球半径为 R,地面处的重力加速度为 g,一颗距离地面高度为 2R 的人造地球卫星绕地球做匀速圆周运动,下列关于卫星运动的说法正确的是( )A.线速度大小为B.角速度为 C.加速度大小为 D.周期为4、 (本题 9 分)质量相同的小球 A 和 B 分别悬挂在长为 L 和 2L 不伸长的绳的末端,将绳的另一端悬挂在等高的天花板上,如图将小球拉直至水平位置,从静止释放,则当两球达到最低点时( )A.速度一样大B.动能一样大C.机械能一样大D.A 所受的拉力小于 B 所受的拉力5、2019 年春节期间热映的电影《流浪地球》被称为中国科幻电影的里程碑,影片中提到利用赤道发动机反向喷射使地球停止自转,可见赤道的地理位置很特殊.发射人造卫星一般也将发射场选择在尽可能靠近赤道的地方,这样选址是因为在赤道附近A.重力加速度较大B.地球的引力较大C.地球自转角速度较大D.地球自转线速度较大6、 (本题 9 分)1971 年 7 月 26 号发射的阿波罗-15 号飞船首次把一辆月球车送上月球,美国宇船员斯 特做了一个落体实验:在月球上的同一高度同时释放羽毛和铁锤,下列说法正确的是(月 球上是真空)A.羽毛先落地,铁锤后落地B.铁锤先落地,羽毛后落地C.铁锤和羽毛同时落地,运动的加速度相同D.铁锤和羽毛运动的加速度都等于物体在地球表面的重力加速度 g7、 (本题 9 分)如果...

1、当您付费下载文档后,您只拥有了使用权限,并不意味着购买了版权,文档只能用于自身使用,不得用于其他商业用途(如 [转卖]进行直接盈利或[编辑后售卖]进行间接盈利)。
2、本站所有内容均由合作方或网友上传,本站不对文档的完整性、权威性及其观点立场正确性做任何保证或承诺!文档内容仅供研究参考,付费前请自行鉴别。
3、如文档内容存在违规,或者侵犯商业秘密、侵犯著作权等,请点击“违规举报”。

碎片内容

重庆市云阳县2024-2025学年物理高一第二学期期末调研试题含解析

您可能关注的文档

确认删除?