2025年安徽省滁州市南桥区海亮学校高一物理第二学期期末学业水平测试模拟试题含解析

2025年安徽省滁州市南桥区海亮学校高一物理第二学期期末学业水平测试模拟试题含解析_第1页
1/15
2025年安徽省滁州市南桥区海亮学校高一物理第二学期期末学业水平测试模拟试题含解析_第2页
2/15
2025年安徽省滁州市南桥区海亮学校高一物理第二学期期末学业水平测试模拟试题含解析_第3页
3/15
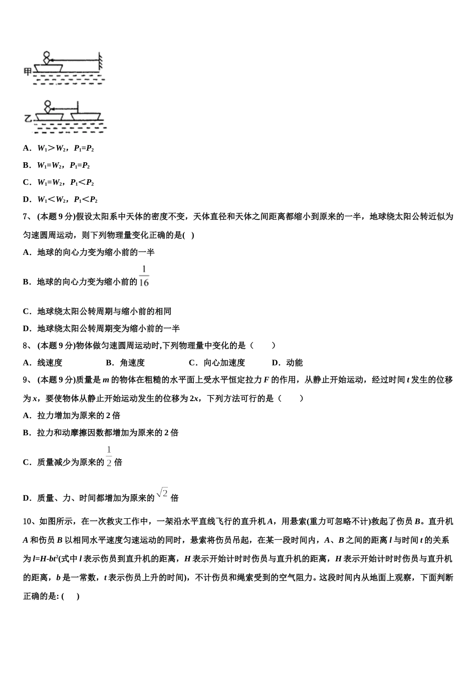
2025 年安徽省滁州市南桥区海亮学校高一物理第二学期期末学业水平测试模拟试题注意事项:1.答题前,考生先将自己的姓名、准考证号码填写清楚,将条形码准确粘贴在条形码区域内。2.答题时请按要求用笔。3.请按照题号顺序在答题卡各题目的答题区域内作答,超出答题区域书写的答案无效;在草稿纸、试卷上答题无效。4.作图可先使用铅笔画出,确定后必须用黑色字迹的签字笔描黑。5.保持卡面清洁,不要折暴、不要弄破、弄皱,不准使用涂改液、修正带、刮纸刀。一、选择题:(1-6 题为单选题 7-12 为多选,每题 4 分,漏选得 2 分,错选和不选得零分)1、 (本题 9 分)如图所示,在竖直平面内固定着光滑的 1/4 圆弧槽,它的末端水平,上端离地高 H,一个小球从上端无初速滚下.若小球的水平射程有最大值,则圆弧槽的半径为( )A.H/2B.H/3C.H/4D.H/62、 (本题 9 分)两个质量分别为 2m 和 m 的小木块 a 和可视为质点 放在水平圆盘上,a 与转轴的距离为 L,b 与转轴的距离为 2L,a、b 之间用长为 L 的强度足够大的轻绳相连,木块与圆盘的最大静摩擦力为木块所受重力的 k 倍,重力加速度大小为 g.若圆盘从静止开始绕转轴缓慢地加速转动,开始时轻绳刚好伸直但无张力,用表示圆盘转动的角速度,下列说法正确的是 A.a 比 b 先达到最大静摩擦力B.a、b 所受的摩擦力始终相等C.是 b 开始滑动的临界角速度D.当时,a 所受摩擦力的大小为3、 (本题 9 分)如图所示,一个质量为 m 的小球,除受重力外,还始终受到一竖直向上的恒力 F(已知 F=2mg,g 为重力加速度)作用,现用一根不可伸长的细轻绳的一端系住小球,绳的另一端固定于 O 点,并给小球一初速度,使其在竖直平面内做圆周运动,最高点为 a,最低点为 b.不计空气阻力,则( )A.小球的机械能守恒B.小球在从 a 点运动到 b 点的过程中,机械能增大C.小球在 a 点速度最大D.欲使小球能在竖直面内做完整的圆周运动,其速度不会小于4、 (本题 9 分)子弹以 v=1000m/s 的速度斜向上射出,速度方向与水平方向的夹角为 60°,如图所示.若将该速度分解到水平方向 vx和竖直方向 vy,则水平方向 vx的大小为( )A.0B.500m/sC.500m/sD.1000m/s5、 (本题 9 分)如图所示,轻绳的上端系于天花板上的 O 点,下端系有一只小球. 将小球拉离平衡位置一个角度后无初速释放. 当绳摆到竖直位置时,与钉在 O 点正下方 P 的钉...

1、当您付费下载文档后,您只拥有了使用权限,并不意味着购买了版权,文档只能用于自身使用,不得用于其他商业用途(如 [转卖]进行直接盈利或[编辑后售卖]进行间接盈利)。
2、本站所有内容均由合作方或网友上传,本站不对文档的完整性、权威性及其观点立场正确性做任何保证或承诺!文档内容仅供研究参考,付费前请自行鉴别。
3、如文档内容存在违规,或者侵犯商业秘密、侵犯著作权等,请点击“违规举报”。

碎片内容

2025年安徽省滁州市南桥区海亮学校高一物理第二学期期末学业水平测试模拟试题含解析

您可能关注的文档

确认删除?