2024-2025学年山东省泰安市高一物理第二学期期末统考试题含解析

2024-2025学年山东省泰安市高一物理第二学期期末统考试题含解析_第1页
1/11
2024-2025学年山东省泰安市高一物理第二学期期末统考试题含解析_第2页
2/11
2024-2025学年山东省泰安市高一物理第二学期期末统考试题含解析_第3页
3/11
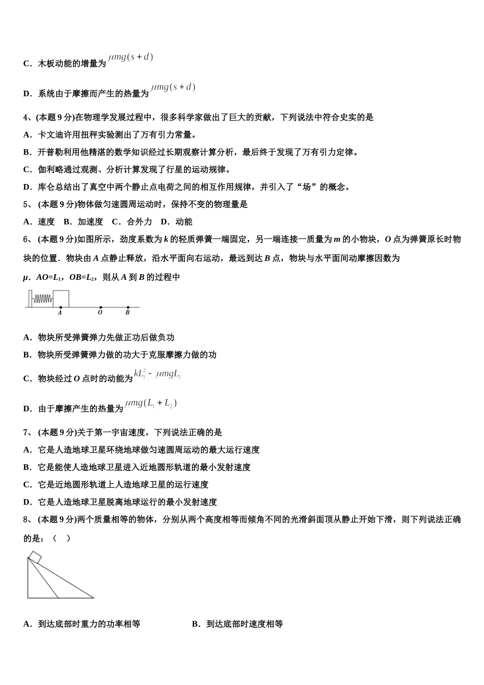
2024-2025 学年山东省泰安市高一物理第二学期期末统考试题注意事项1.考生要认真填写考场号和座位序号。2.试题所有答案必须填涂或书写在答题卡上,在试卷上作答无效。第一部分必须用 2B 铅笔作答;第二部分必须用黑色字迹的签字笔作答。3.考试结束后,考生须将试卷和答题卡放在桌面上,待监考员收回。一、选择题:本大题共 10 小题,每小题 5 分,共 50 分。在每小题给出的四个选项中,有的只有一项符合题目要求,有的有多项符合题目要求。全部选对的得 5 分,选对但不全的得 3 分,有选错的得 0 分。1、 (本题 9 分)一小球在真空中自由下落,另一个相同的小球在黏性较大的液体中由静止开始下落.在它们下落相同高度的过程中A.动能的变化量相同B.重力做的功相同C.重力勢能都全部转化为动能D.机械能均不变2、 (本题 9 分)一圆盘可绕通过圆盘中心 O 且垂直于盘面的竖直轴转动。在圆盘上放置一小木块 A,它随圆盘一起做加速圆周运动,则关于木块 A 的受力,下列说法正确的是( )A.木块 A 受重力、支持力和向心力B.木块 A 受重力、支持力和静摩擦力,摩擦力的方向与木块运动方向相反C.木块 A 受重力、支持力和静摩擦力,摩擦力的方向指向圆心D.木块 A 受重力、支持力和静摩擦力,摩擦力的法向分力提供向心力3、 (本题 9 分)如图所示,一个长为,质量为的长方形木板,静止在光滑水平面上,一个质量为的物块(可视为质点),以水平初速度,从木板的左端滑向另一端,设物块与木板间的动摩擦因数为,当物块与木板达到相对静止时,物块仍在长木板上,物块相对木板的位移为,木板相对地面的位移为 ,则在此过程中( )A.摩擦力对物块做功为B.摩擦力对木板做功为C.木板动能的增量为D.系统由于摩擦而产生的热量为4、(本题 9 分)在物理学发展过程中,很多科学家做出了巨大的贡献,下列说法中符合史实的是A.卡文迪许用扭秤实验测出了万有引力常量。B.开普勒利用他精湛的数学知识经过长期观察计算分析,最后终于发现了万有引力定律。C.伽利略通过观测、分析计算发现了行星的运动规律。D.库仑总结出了真空中两个静止点电荷之间的相互作用规律,并引入了“场”的概念。5、 (本题 9 分)物体做匀速圆周运动时,保持不变的物理量是A.速度 B.加速度 C.合外力 D.动能6、 (本题 9 分)如图所示,劲度系数为 k 的轻质弹簧一端固定,另一端连接一质量为 m 的小物块,O 点为弹簧原长时物块的...

1、当您付费下载文档后,您只拥有了使用权限,并不意味着购买了版权,文档只能用于自身使用,不得用于其他商业用途(如 [转卖]进行直接盈利或[编辑后售卖]进行间接盈利)。
2、本站所有内容均由合作方或网友上传,本站不对文档的完整性、权威性及其观点立场正确性做任何保证或承诺!文档内容仅供研究参考,付费前请自行鉴别。
3、如文档内容存在违规,或者侵犯商业秘密、侵犯著作权等,请点击“违规举报”。

碎片内容

2024-2025学年山东省泰安市高一物理第二学期期末统考试题含解析

您可能关注的文档

确认删除?