2025届中学生标准学术能力诊断性测试高一下生物期末质量检测试题含解析

2025届中学生标准学术能力诊断性测试高一下生物期末质量检测试题含解析_第1页
1/9
2025届中学生标准学术能力诊断性测试高一下生物期末质量检测试题含解析_第2页
2/9
2025届中学生标准学术能力诊断性测试高一下生物期末质量检测试题含解析_第3页
3/9
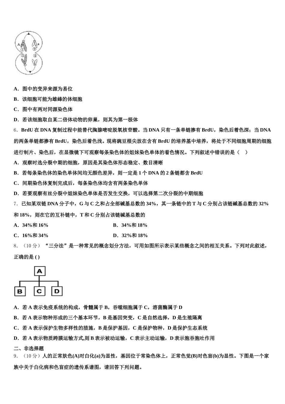
2025 届中学生标准学术能力诊断性测试高一下生物期末质量检测试题注意事项1.考生要认真填写考场号和座位序号。2.试题所有答案必须填涂或书写在答题卡上,在试卷上作答无效。第一部分必须用 2B 铅笔作答;第二部分必须用黑色字迹的签字笔作答。3.考试结束后,考生须将试卷和答题卡放在桌面上,待监考员收回。一、选择题(本大题共 7 小题,每小题 6 分,共 42 分。)1.减数第一次分裂过程中,不可能出现的是A.同源染色体联会 B.着丝粒分裂C.非同源染色体自由组合 D. 同源染色体彼此分离2.一对夫妇都正常,他们的父母也正常,妻子的弟弟是色盲,则他们生的男孩是色盲的概率( )A.1/2B.1/3C.1/8D.1/43.下图为某动物细胞分裂的示意图,据图判新该细胞A.该细胞内含有 3 个染色体组B.含有 3 对同源染色体,分别是 e 和 e、F 和 F、G 和 gC.通过 G 和 g 基因的不同可断定一定发生过基因突变D.一定是一个次级卵母细胞,并且只分裂形成 1 种卵细胞4.下图表示中心法则,①—⑤代表生理过程,以下说法错误的是A.①过程表示 DNA 分子复制 B.②过程表示基因转录C.③④过程不需要碱基互补配对 D.⑤过程表示翻译5.如图为某生物的细胞分裂示意图,①~④为常染色体,下列叙述错误的是( )A.图中的变异来源为易位B.该细胞可能为雄蜂的体细胞C.图中有两对同源染色体D.若该细胞取自某二倍体动物的卵巢,则其为第一极体6.BrdU 在 DNA 复制过程中能替代胸腺嘧啶脱氧核苷酸。当 DNA 只有一条单链掺有 BrdU,染色后着色深;当 DNA的两条单链都掺有 BrdU,染色后着色浅。现将豌豆根尖放在含有 BrdU 的培养基中培养,将处于不同细胞周期的细胞进行制片、染色后,在显微镜下可观察每条染色体的姐妹染色单体的着色情况。下列叙述中错误的是( )A.观察时选分裂中期的细胞,原因是其染色体形态稳定、数目清晰B.若每条染色体的染色单体间均无颜色差异,则一定是 1 个 DNA 的 2 条链都含 BrdUC.间期染色体复制完成后,每条染色体均含有两条染色单体D.若要观察有丝分裂中姐妹染色单体是否发生交换,可以选择第二次分裂的中期细胞7.已知某双链 DNA 分子中,G 与 C 之和占全部碱基总数的 34%,其一条链中的 T 与 C 分别占该链碱基总数的 32%和 18%,则在它的互补链中,T 和 C 分别占该链碱基总数的A.34%和 16%B.34%和 18%C.16%和 34%D.32%和 18%8.(10 分) “三分...

1、当您付费下载文档后,您只拥有了使用权限,并不意味着购买了版权,文档只能用于自身使用,不得用于其他商业用途(如 [转卖]进行直接盈利或[编辑后售卖]进行间接盈利)。
2、本站所有内容均由合作方或网友上传,本站不对文档的完整性、权威性及其观点立场正确性做任何保证或承诺!文档内容仅供研究参考,付费前请自行鉴别。
3、如文档内容存在违规,或者侵犯商业秘密、侵犯著作权等,请点击“违规举报”。

碎片内容

2025届中学生标准学术能力诊断性测试高一下生物期末质量检测试题含解析

您可能关注的文档

确认删除?