广东省广州市广东第二师范学院番禺附中2025年高一下生物期末经典模拟试题含解析

广东省广州市广东第二师范学院番禺附中2025年高一下生物期末经典模拟试题含解析_第1页
1/9
广东省广州市广东第二师范学院番禺附中2025年高一下生物期末经典模拟试题含解析_第2页
2/9
广东省广州市广东第二师范学院番禺附中2025年高一下生物期末经典模拟试题含解析_第3页
3/9
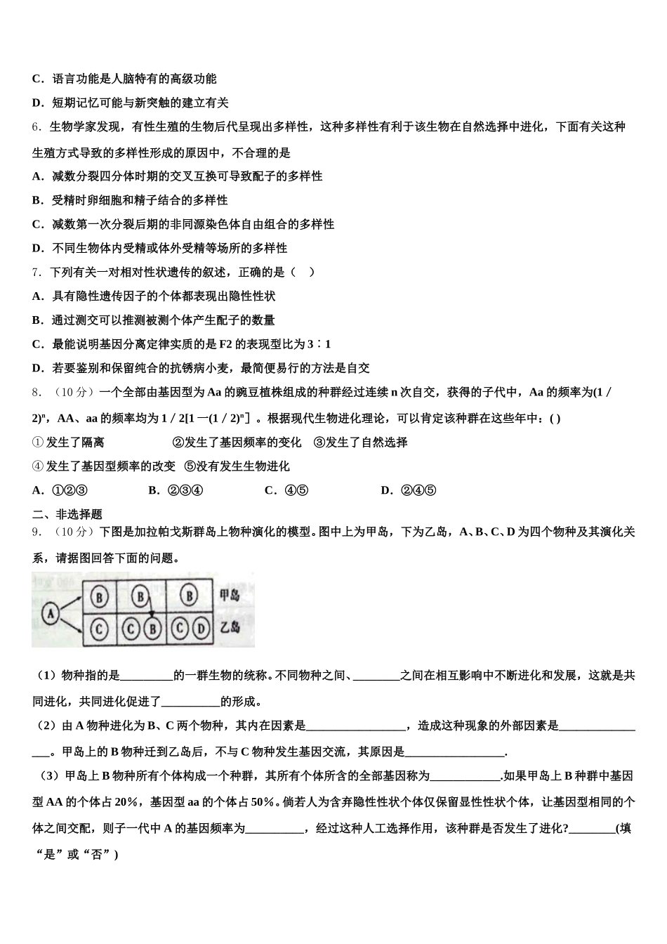
广东省广州市广东第二师范学院番禺附中 2025 年高一下生物期末经典模拟试题注意事项1.考试结束后,请将本试卷和答题卡一并交回.2.答题前,请务必将自己的姓名、准考证号用 0.5 毫米黑色墨水的签字笔填写在试卷及答题卡的规定位置.3.请认真核对监考员在答题卡上所粘贴的条形码上的姓名、准考证号与本人是否相符.4.作答选择题,必须用 2B 铅笔将答题卡上对应选项的方框涂满、涂黑;如需改动,请用橡皮擦干净后,再选涂其他答案.作答非选择题,必须用 05 毫米黑色墨水的签字笔在答题卡上的指定位置作答,在其他位置作答一律无效.5.如需作图,须用 2B 铅笔绘、写清楚,线条、符号等须加黑、加粗.一、选择题(本大题共 7 小题,每小题 6 分,共 42 分。)1.家兔的褐毛对黑毛是一对相对性状,控制该性状的基因位于常染色体上。现有四只家兔,甲和乙是雌兔,丙和丁是雄兔,已知甲、乙、丙兔为黑毛,丁兔为褐毛。甲与丁多年交配,子兔全部为黑毛;乙与丁交配,子兔中有褐毛兔。以下说法中不正确的是( )A.黑毛对褐毛是显性B.鉴别丙兔是纯合体,还是杂合体,可用丙兔和丁兔进行测交,后代都为黑毛,则丙兔为纯合子;后代既有黑毛又有褐毛,则丙兔为杂合子C.设 B 为显性基因,b 为隐性基因,则甲、乙、丁兔的基因型分别为 BB、Bb、bbD.乙与丁多年交配,子兔中褐毛兔的概率为 1/22.影响植物花色的关键物质是花色素苷,而影响花色素苷代谢的基因有两类,一类是结构基因,多种基因分别编码花色素苷代谢的合成酶;另一类是调节基因,控制结构基因的表达。下列叙述正确的是A.植物花色的遗传,能说明基因与性状之间的关系B.调节基因对结构基因的控制,必定是通过影响其翻译过程实现的C.植物花色的显隐性关系不易确定,其遗传不遵循孟德尔定律D.植物花色受多基因控制,最容易发生染色体变异3.下列关于真核细胞中 DNA 分子和 RNA 分子的叙述,错误的是A.线粒体、叶绿体中的 DNA 分子也能控制某些蛋白质的合成B.RNA 分子与 DNA 分子的结构相同,都能储存遗传信息C.RNA 分子一般是单链,并能够通过核孔转移到细胞质中D.DNA 分子和某些 RNA 分子中都含有一定数量的氢键4.下列物质中,元素组成相同的是A.脂肪酶、脂肪B.葡萄糖、脱氧核糖C.氨基酸、丙酮酸D.纤维素、叶绿素5.下列关于人体大脑皮层功能的叙述,错误的是A.正常情况下,成年人的大脑皮层能控制位于脊髄的排尿中枢B.能听懂别人的谈话,但不能用词...

1、当您付费下载文档后,您只拥有了使用权限,并不意味着购买了版权,文档只能用于自身使用,不得用于其他商业用途(如 [转卖]进行直接盈利或[编辑后售卖]进行间接盈利)。
2、本站所有内容均由合作方或网友上传,本站不对文档的完整性、权威性及其观点立场正确性做任何保证或承诺!文档内容仅供研究参考,付费前请自行鉴别。
3、如文档内容存在违规,或者侵犯商业秘密、侵犯著作权等,请点击“违规举报”。

碎片内容

广东省广州市广东第二师范学院番禺附中2025年高一下生物期末经典模拟试题含解析

您可能关注的文档

确认删除?