2026届四川省开江县重点中学初三语文试题一模试题含解析

2026届四川省开江县重点中学初三语文试题一模试题含解析_第1页
1/14
2026届四川省开江县重点中学初三语文试题一模试题含解析_第2页
2/14
2026届四川省开江县重点中学初三语文试题一模试题含解析_第3页
3/14
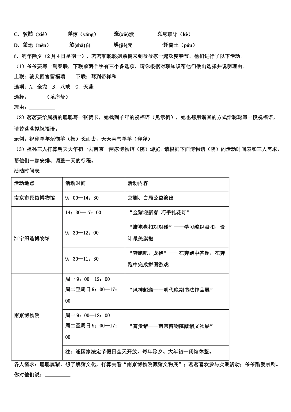
2026 届四川省开江县重点中学初三语文试题一模试题请考生注意:1.请用 2B 铅笔将选择题答案涂填在答题纸相应位置上,请用 0.5 毫米及以上黑色字迹的钢笔或签字笔将主观题的答案写在答题纸相应的答题区内。写在试题卷、草稿纸上均无效。2.答题前,认真阅读答题纸上的《注意事项》,按规定答题。一、积累与运用1.下列句子排序正确的一项是( )① 然而,我们信仰家,信仰我们的出处,又何以如此恒定?② 在我看来,“叶落归根”说的不仅是过冬的事情,更是回家的事情。③ 有风,有流水,有兽的足踪,有鸟的羽翎……它们都会将叶子带到很远的地方使之永不回归。④ 其实,叶落何以就一定归根呢?⑤ 西山的木石不就被精卫衔去了东海么?⑥ 地球载着我们每个人,从这个区域漂到那个区域,每一天都面对陌生,永远不会返回初始的道路。A.②③④⑤①⑥B.②④③⑥⑤①C.②③④①⑥⑤D.②④③⑤⑥①2.下列名著中人物和情节对应不正确的一项是( )A.张飞——大意失荆州(《三国演义》)B.宋江——大破连环马(《水浒传》)C.孙悟空——计盗紫金铃(《西游记》)D.许云峰——保护李敬原(《红岩》)3.下列词语中加点字的读音完全正确的一项是 ( )A.瞭望(liào) 慰藉(jiè) 舷窗(xián) 风雪载途(zǎi)B.翌日(yì) 缄默(jiān) 农谚(yàn) 玲珑剔透(tī)C.窈窕(yǎo) 狩猎(shǒu) 翘首(qiáo) 叱咤风云(zhà)D.迁徙(xǐ) 脑髓(suǐ) 崭新(zǎn) 鳞次栉比(zhì)4.下列文学常识说法不正确的一项是( )A.名人名言、定理、公理、俗语、谚语属于议论文道理论据。B.《乐府诗集》是宋代郭茂倩编的,其中《木兰诗》和《孔雀东南飞》并称我国诗歌史上的“乐府双璧”。C.《社戏》《故乡》《孔乙己》选自我国现代作家鲁迅的小说集《呐喊》。D.《伤仲永》《小石潭记》《岳阳楼记》《记承天寺夜游》都是唐宋八大家的作品。5.下列各项中字音字形完全正确的一项是( )A.谮(jiàn)害 崩俎(cú) 骈(pián)进 强聒(guō)不舍B.灵柩(jiù) 诓骗(kuāng) 阔绰(chuò) 郭然无累(lěi)C.狡黠(xié) 佯惊(yáng) 亵(xiè)渎 克尽职守(kè)D.恁地(nèn) 煞(shà)白 解(jiè)元 一抔黄土(póu)6.狗年除夕(2 月 4 日星期一),茗茗和聪聪姐弟俩来到爷爷家一起欢度春节,他们进行了以下活动。(1)爷爷要写一副春联,下联前两个字有三个备选项,请你根据对联知识帮...

1、当您付费下载文档后,您只拥有了使用权限,并不意味着购买了版权,文档只能用于自身使用,不得用于其他商业用途(如 [转卖]进行直接盈利或[编辑后售卖]进行间接盈利)。
2、本站所有内容均由合作方或网友上传,本站不对文档的完整性、权威性及其观点立场正确性做任何保证或承诺!文档内容仅供研究参考,付费前请自行鉴别。
3、如文档内容存在违规,或者侵犯商业秘密、侵犯著作权等,请点击“违规举报”。

碎片内容

2026届四川省开江县重点中学初三语文试题一模试题含解析

您可能关注的文档

确认删除?