江西省新余市2025年化学高一上期中联考试题含解析

江西省新余市2025年化学高一上期中联考试题含解析_第1页
1/12
江西省新余市2025年化学高一上期中联考试题含解析_第2页
2/12
江西省新余市2025年化学高一上期中联考试题含解析_第3页
3/12
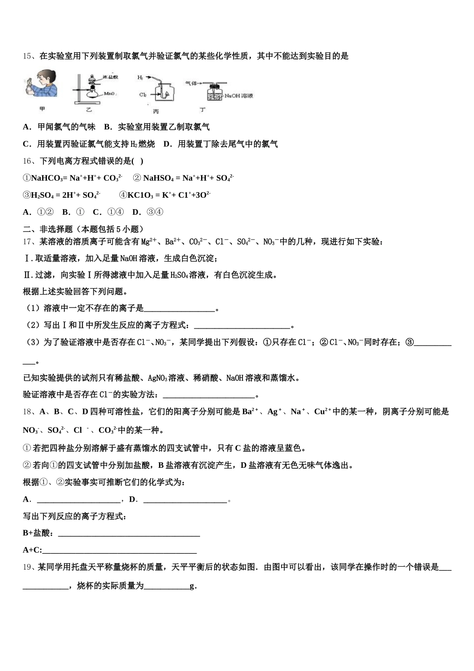
江西省新余市 2025 年化学高一上期中联考试题注意事项:1.答卷前,考生务必将自己的姓名、准考证号填写在答题卡上。2.回答选择题时,选出每小题答案后,用铅笔把答题卡上对应题目的答案标号涂黑,如需改动,用橡皮擦干净后,再选涂其它答案标号。回答非选择题时,将答案写在答题卡上,写在本试卷上无效。3.考试结束后,将本试卷和答题卡一并交回。一、选择题(每题只有一个选项符合题意)1、已知某强氧化剂中的 R 元素被 Na2SO3还原到较低价态。如果还原 2.4×10-3mol至较低价态,需要 60 mL 0.1 mol·L-1的 Na2SO3溶液。那么,R 元素被还原成的价态是A.-1B.0C.+1D.+22、下列关于焰色试验的说法中,正确的是A.焰色试验是化学变化B.Na、NaCl、Na2CO3灼烧时火焰颜色相同C.在做焰色试验的实验时,应用玻璃棒蘸取待测液,放在酒精灯外焰上灼烧D.若某物质的焰色反应呈黄色,说明该物质只含钠元素,不含钾元素3、在体积为 VL 的密闭容器中通入 a mol CO 和 b mol O2,一定条件下充分反应后容器内碳、氧原子数之比为 ( )A.a:bB.a:2bC.a:(a+2b)D.a:(2a+2b)4、下列数量的物质中含原子个数最多的是A. mol 氧气B. g C.标准状况下 L 二氧化碳D.10 g 氖5、实验室配制 100mL1mol·L-1的 NaCl 溶液。下列有关操作错误的是A.用托盘天平称取 5.85gNaCl 固体B.在盛有 NaCl 的烧杯中加入适量蒸馏水,搅拌溶解,静置至室温再移入容量瓶中C.用蒸馏水洗涤烧杯内壁、玻璃棒 2~3 次,洗涤液移入容量瓶中D.沿着玻璃棒往容量瓶中加蒸馏水,到离刻度线 1~2cm 时改用胶头滴管滴加,直到凹液面最低处恰好与刻度线相切6、下列各组离子一定能大量共存的是A.含有大量 Ba2+的溶液中:Cl-、K+、SO42-、CO32-B.含有大量 H+的溶液中:Mg2+、Na+、CO32-、SO42-C.含有大量 Na+的溶液中:H+、K+、SO42-、NO3-D.含有大量 OH-的溶液中:Cu2+、NO3-、SO42-、CO32-7、在一定温度下,向饱和 NaOH 溶液中投入一小块金属钠,充分反应后恢复到原来的温度,下列叙述合理的是A.NaOH 溶液浓度增大,并放出 H2B.溶液中 NaOH 的质量分数不变,有 H2放出C.溶液的总质量增大,有 H2放出D.溶液的总质量不变,有 H2放出8、设 NA为阿伏加德罗常数的值,下列说法正确的是A.足量 Na 与 1 mol Cl2完全反应,转移电子的数目为 2NAB.1 L 1 mol·L﹣1NaOH 水溶液中含有的氧原子数为 NAC.通常...

1、当您付费下载文档后,您只拥有了使用权限,并不意味着购买了版权,文档只能用于自身使用,不得用于其他商业用途(如 [转卖]进行直接盈利或[编辑后售卖]进行间接盈利)。
2、本站所有内容均由合作方或网友上传,本站不对文档的完整性、权威性及其观点立场正确性做任何保证或承诺!文档内容仅供研究参考,付费前请自行鉴别。
3、如文档内容存在违规,或者侵犯商业秘密、侵犯著作权等,请点击“违规举报”。

碎片内容

江西省新余市2025年化学高一上期中联考试题含解析

您可能关注的文档

确认删除?