北京市人大学附属中学2025-2026学年高一化学第一学期期中统考模拟试题含解析

北京市人大学附属中学2025-2026学年高一化学第一学期期中统考模拟试题含解析_第1页
1/15
北京市人大学附属中学2025-2026学年高一化学第一学期期中统考模拟试题含解析_第2页
2/15
北京市人大学附属中学2025-2026学年高一化学第一学期期中统考模拟试题含解析_第3页
3/15
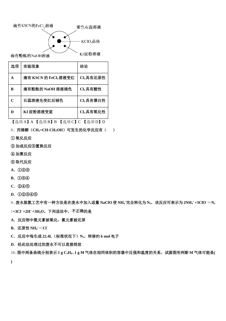
北京市人大学附属中学 2025-2026 学年高一化学第一学期期中统考模拟试题请考生注意:1.请用 2B 铅笔将选择题答案涂填在答题纸相应位置上,请用 0.5 毫米及以上黑色字迹的钢笔或签字笔将主观题的答案写在答题纸相应的答题区内。写在试题卷、草稿纸上均无效。2.答题前,认真阅读答题纸上的《注意事项》,按规定答题。一、选择题(每题只有一个选项符合题意)1、下列表示离子符号表示正确的有( )①CO32﹣②③④⑤Mg2+A.①②③④⑤B.②③④C.②④⑤D.③④⑤2、我国明代《本草纲目》记载了烧酒的制造工艺:“凡酸坏之酒,皆可蒸烧” “,以烧酒复烧二次价值倍也”。这里用到的实验方法可用于分离A.CCl4和水B.酒精和水C.食盐水和泥沙D.硝酸钾和硫酸钠3、下列物质,既能导电又属于电解质的是A.熔融的氢氧化钾 B.氯化钠溶液 C.铜固体 D.氯化镁晶体4、下列物质在氯气中燃烧,实验现象描述正确的是:A.Na——黄色的烟 B.Fe——棕色的烟C.Cu——蓝色的烟 D.H2——苍白色火焰5、下列实验操作中正确的是 ( )A.蒸发操作时,应使混合物中的水分完全蒸干后才能停止加热B.萃取操作时,应选择有机萃取剂,且萃取剂的密度必须比水大C.分液操作时,分液漏斗中下层液体从下口放出后,再将上层液体从下口放出到另一个烧杯中D.蒸馏操作时,应使温度计水银球靠近蒸馏烧瓶支管口处6、离子 M2O7X-与 S2-能在酸性溶液中发生如下反应:aM2O7X- +3S2- +cH+==2M3+ +eS+f H2O,则 M2O7X-中 M 的化合价为 ( )A.+4B.+5C.+6D.+77、已知:KClO3+6HCl(浓)=KCl+3Cl2↑+3H2O.如下图所示,将少量试剂分别放入培养皿中的相应位置,实验时将浓盐酸滴在 KClO3晶体上,并用表面皿盖好.下表中由实验现象得出的结论完全正确的是( )已知:含有 Fe3+的盐溶液遇到 KSCN 溶液时变成红色选项实验现象结论A滴有 KSCN 的 FeCl2溶液变红Cl2具有还原性B滴有酚酞的 NaOH 溶液褪色Cl2具有酸性C石蕊溶液先变红后褪色Cl2具有漂白性DKI 淀粉溶液变蓝Cl2具有氧化性【选项 A】A 【选项 B】B 【选项 C】C 【选项 D】D8、丙烯醇(CH2=CH-CH2OH)可发生的化学反应有( )① 氧化反应② 加成反应③置换反应④ 加聚反应⑤ 取代反应A.①②③B.①③④C.②④⑤D.①②③④⑤9、废水脱氮工艺中有一种方法是在废水中加入适量 NaClO 使 NH4+完全转化为 N2,该反应可表示为 2NH4+ +3ClO−=N2↑+3Cl− +2H+ +3H2O。下列说法...

1、当您付费下载文档后,您只拥有了使用权限,并不意味着购买了版权,文档只能用于自身使用,不得用于其他商业用途(如 [转卖]进行直接盈利或[编辑后售卖]进行间接盈利)。
2、本站所有内容均由合作方或网友上传,本站不对文档的完整性、权威性及其观点立场正确性做任何保证或承诺!文档内容仅供研究参考,付费前请自行鉴别。
3、如文档内容存在违规,或者侵犯商业秘密、侵犯著作权等,请点击“违规举报”。

碎片内容

北京市人大学附属中学2025-2026学年高一化学第一学期期中统考模拟试题含解析

您可能关注的文档

确认删除?