2025年上海市复旦初级中学七年级生物第二学期期末学业水平测试模拟试题含解析

2025年上海市复旦初级中学七年级生物第二学期期末学业水平测试模拟试题含解析_第1页
1/16
2025年上海市复旦初级中学七年级生物第二学期期末学业水平测试模拟试题含解析_第2页
2/16
2025年上海市复旦初级中学七年级生物第二学期期末学业水平测试模拟试题含解析_第3页
3/16
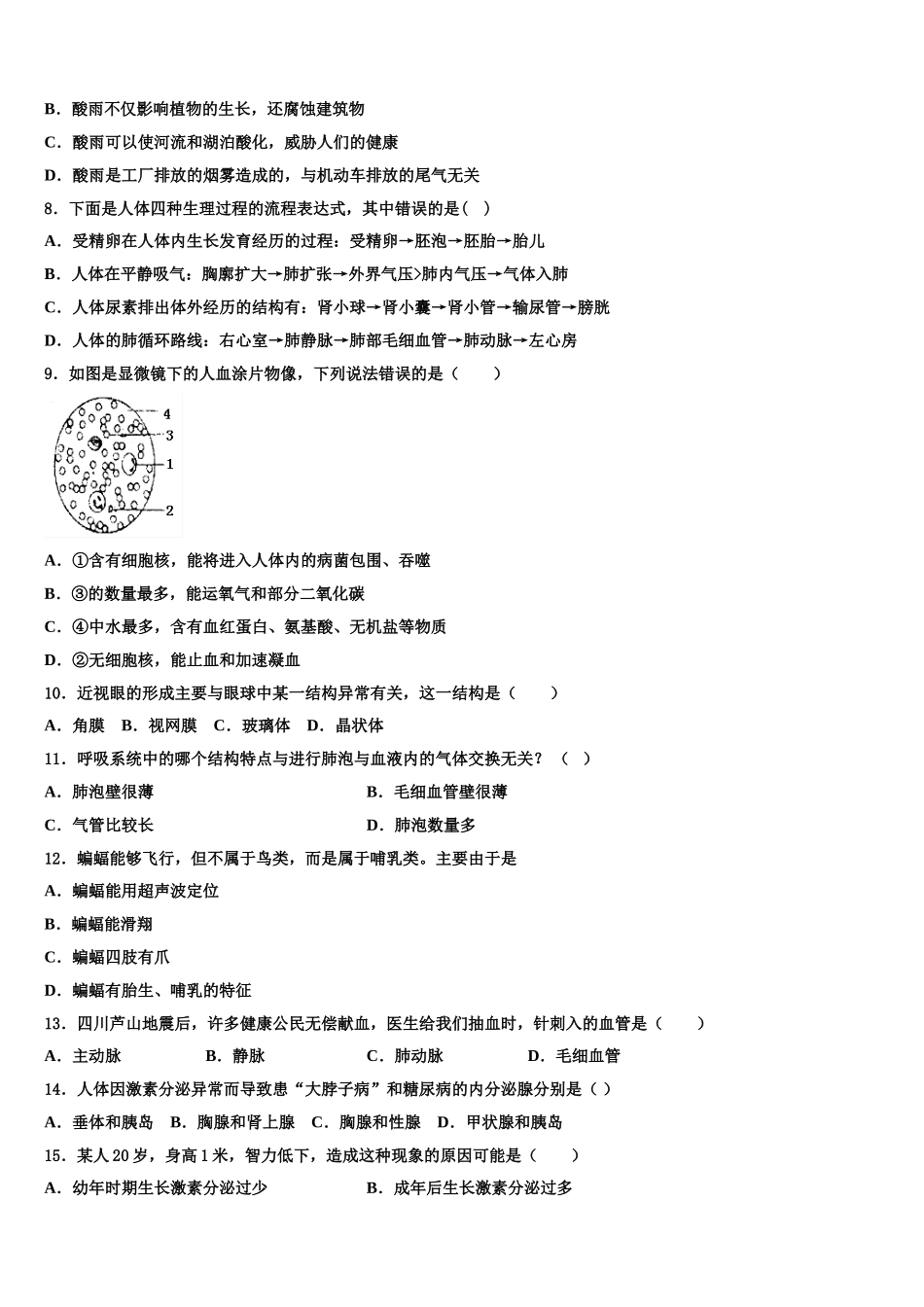
2025 年上海市复旦初级中学七年级生物第二学期期末学业水平测试模拟试题注意事项:1.答卷前,考生务必将自己的姓名、准考证号填写在答题卡上。2.回答选择题时,选出每小题答案后,用铅笔把答题卡上对应题目的答案标号涂黑,如需改动,用橡皮擦干净后,再选涂其它答案标号。回答非选择题时,将答案写在答题卡上,写在本试卷上无效。3.考试结束后,将本试卷和答题卡一并交回。1.某工地的王某因事故受到重创伤,急需进行输血,经查,王某的血型为 AB 型,在一群献血者中,已知甲的血型为O 型,乙为 A 型,丙为 B 型,丁为 AB 型,医生首先考虑的献血者应是A.乙B.丙C.甲D.丁2.泌尿系统的主要器官是( )A.膀胱B.肾脏C.尿道D.输尿管3.下列哪种行为有利于预防近视?( )A.躺卧着看书 B.走路时看书 C.光暗处看书 D.不持久看书4.下列有关人体生命活动调节的叙述,不正确的是( )A.饮食中长期缺钙儿童易患骨质疏松症B.食用加碘食盐、海带等,可以预防地方性甲状腺肿C.牙龈出血的人应多吃新鲜水果和蔬菜D.幼年时期,垂体分泌的生长激素不足则会患侏儒症5.下图为反射弧结构示意图,以下有关反射弧的叙述中错误的是( )A.采摘玫瑰时手被刺扎到会立即缩回,则[3]位于脊髓B.打预防针时虽感疼痛手却不缩回,则[3]有大脑皮层的参与C.若此图表示“望而生畏”的反射弧,则[1]代表眼睛的视网膜D.若此图表示“闻风丧胆”的反射弧,则[1]代表耳部结构的鼓膜6.下列有关人体生命活动调节的叙述正确的是( )A.“望梅止渴”“谈虎色变”都是复杂反射(条件反射)B.成人能有意识地排尿,该反射的神经中枢在脊髓C.侏儒症的病因是由于患者幼年时期甲状腺激素分泌不足引起的D.中枢神经系统由大脑和脊髓组成7.下列关于酸雨的叙述,不正确的是( )A.酸雨主要发生在工厂林立的城市及近郊B.酸雨不仅影响植物的生长,还腐蚀建筑物C.酸雨可以使河流和湖泊酸化,威胁人们的健康D.酸雨是工厂排放的烟雾造成的,与机动车排放的尾气无关8.下面是人体四种生理过程的流程表达式,其中错误的是( )A.受精卵在人体内生长发育经历的过程:受精卵→胚泡→胚胎→胎儿B.人体在平静吸气:胸廓扩大→肺扩张→外界气压>肺内气压→气体入肺C.人体尿素排出体外经历的结构有:肾小球→肾小囊→肾小管→输尿管→膀胱D.人体的肺循环路线:右心室→肺静脉→肺部毛细血管→肺动脉→左心房9.如图是显微镜下的人血涂片物像,下列说法错误的...

1、当您付费下载文档后,您只拥有了使用权限,并不意味着购买了版权,文档只能用于自身使用,不得用于其他商业用途(如 [转卖]进行直接盈利或[编辑后售卖]进行间接盈利)。
2、本站所有内容均由合作方或网友上传,本站不对文档的完整性、权威性及其观点立场正确性做任何保证或承诺!文档内容仅供研究参考,付费前请自行鉴别。
3、如文档内容存在违规,或者侵犯商业秘密、侵犯著作权等,请点击“违规举报”。

碎片内容

2025年上海市复旦初级中学七年级生物第二学期期末学业水平测试模拟试题含解析

您可能关注的文档

确认删除?